全部分类
设立企业
股东协议
股东会协议
出资协议
合作协议
认购协议
IPO上市
基金合同
其他协议
公司运营
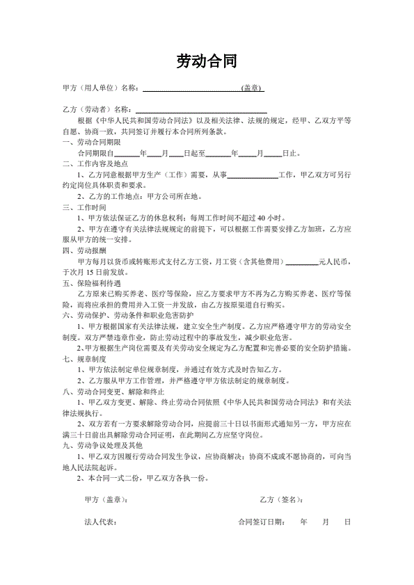
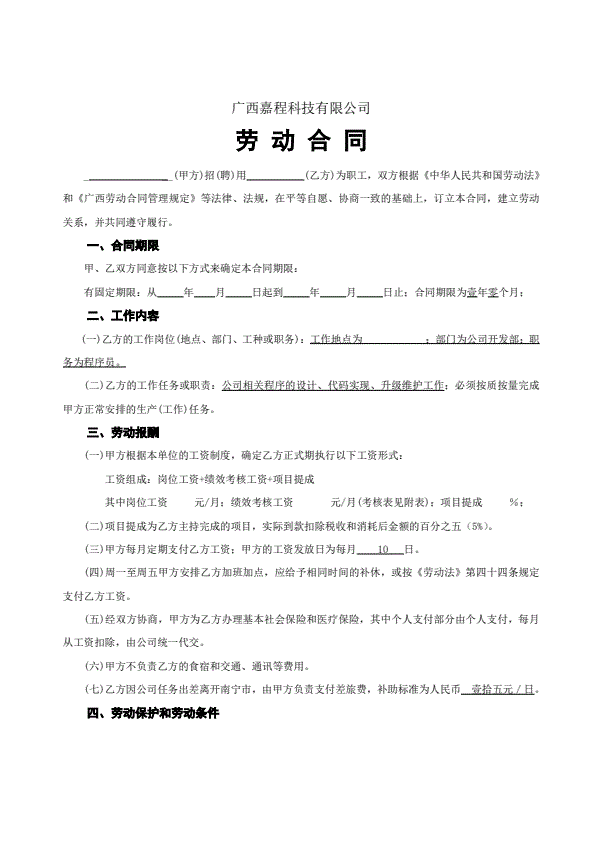
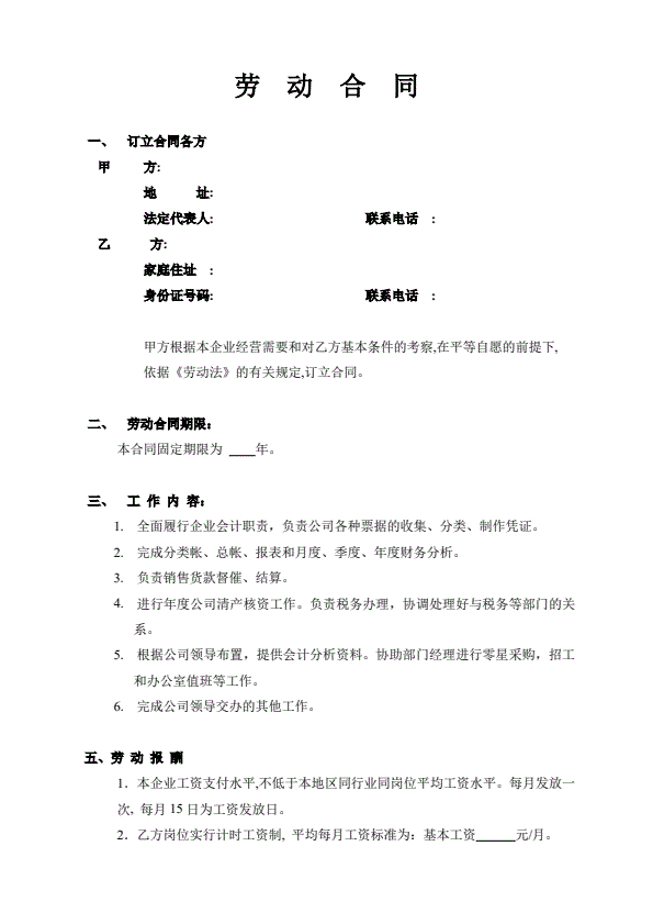
劳动合同
劳务合同
服务合同
转让合同
股权转让
投资增资
工程施工
技术合同
聘用合同
招标合同
代理合同
竞业协议
离职协议
待岗协议
实习协议
培训协议
劳动仲裁
雇佣合同
物业合同
英文合同
保姆合同
保洁合同
共建协议
借调协议
短视频合同
临时用工合同
公司其他
商业合同
买卖合同
贸易合同
销售合同
购销合同
加工合同
知识产权
保管合同
金融保险
仓储合同
承揽合同
维修合同
典当合同
经纪合同
定金合同
报价合同
互换协议
游戏合同
三方协议
商业其他
个人协议
离婚协议
房屋租赁
租赁合同
房屋买卖
装修合同
赔偿协议
安全协议
设计合同
文化娱乐
个人其他
更多合同
委托合同
其他合同
未登录
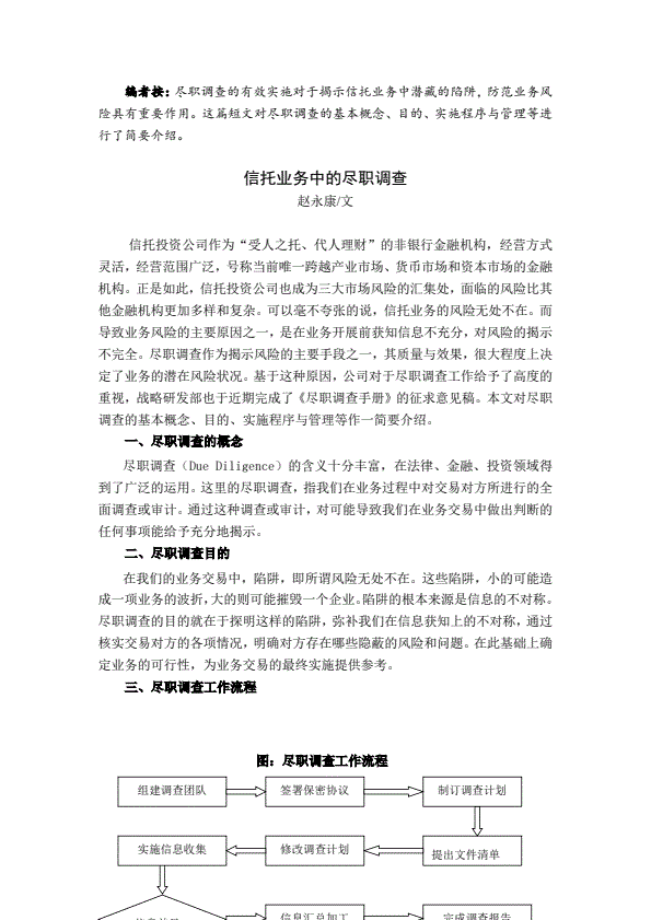
分类
设立企业
公司运营
商业合同
个人协议
更多合同
场景
全部
委托合同
其他合同
综合排序 热门下载 最新上传

管理体系认证合同(标准版)

下载 查看量:0

管理体系认证合同书

下载 查看量:0

最新版质量与环境综合管理体系认证咨询合同

下载 查看量:0

资信评估合同最新通用版

下载 查看量:0

最新版资信评估委托合同

下载 查看量:0

资信评估委托合同模板

下载 查看量:0

2022年车辆使用保证书范文

下载 查看量:0

不可撤销保证书模板

下载 查看量:0

最新单位工作证明范本

下载 查看量:0

对招标文件的认同声明模板

下载 查看量:0

法人证明书模板

下载 查看量:0

云南省二手房买卖合示范文本(经纪成交版)

下载 查看量:0

004-商品房买卖合同(现售)

下载 查看量:0

2015SDF-2015-0001《山东省新建商品房买卖合同(预售)示范文本》

下载 查看量:0

204条房屋买卖合同

下载 查看量:0

北京市共有产权住房现房买卖合同示范文本-修订

下载 查看量:0

商品房买卖合同(预售)示范文本

下载 查看量:0

北京市共有产权住房预售合同示范文本-修订

下载 查看量:0

内蒙古自治区商品房买卖合同(预售)示范文本

下载 查看量:0

房屋买卖合同

下载 查看量:0

工业厂房买卖合同

下载 查看量:0

商品房买卖合同(现售) GF—2014—0172

下载 查看量:0

商品房买卖合同(预售)

下载 查看量:0

附件2.广西壮族自治区商品房买卖合同(现售)(示范文本)

下载 查看量:0

1-1-贵州省商品房买卖合同(示范文本)

下载 查看量:0

广东省共有产权住房预售合同示范文本

下载 查看量:0

房屋转让协议

下载 查看量:0

广州市商品房买卖合同示范文本(现售)SF—2020—0103

下载 查看量:0

上海市房地产买卖合同

下载 查看量:0

商品房购销合同

下载 查看量:0

购房解约合同

下载 查看量:0

工业厂房买卖合同

下载 查看量:0

商品房买卖合同

下载 查看量:0

商品房买卖合同(预售) GF—2014—0171

下载 查看量:0

商品房买卖合同(现售)示范文本

下载 查看量:0

广州市商品房买卖合同示范文本(预售)

下载 查看量:0

商品房买卖合同(现售)

下载 查看量:0

附件3.广西壮族自治区存量房买卖合同(示范文本)

下载 查看量:0

四川省商品房买卖合同(预售)示范文本(CH-2015-01)

下载 查看量:0

北京市共有产权住房现房买卖合同示范文本

下载 查看量:0

005-商品房买卖合同(预售)

下载 查看量:0

204条房屋买卖合同

下载 查看量:0

内蒙古自治区商品房买卖合同(现售)示范文本

下载 查看量:0

甘肃省商品房买卖合同(预售)示范文本-修订

下载 查看量:0

2015SDF-2015-0002《山东省新建商品房买卖合同(现售)示范文本》

下载 查看量:0

广州市商品房买卖合同示范文本(预售)

下载 查看量:0

产权办理代理合同样本

下载 查看量:0

商品房预售合同

下载 查看量:0

上海市参建住宅协议书

下载 查看量:0

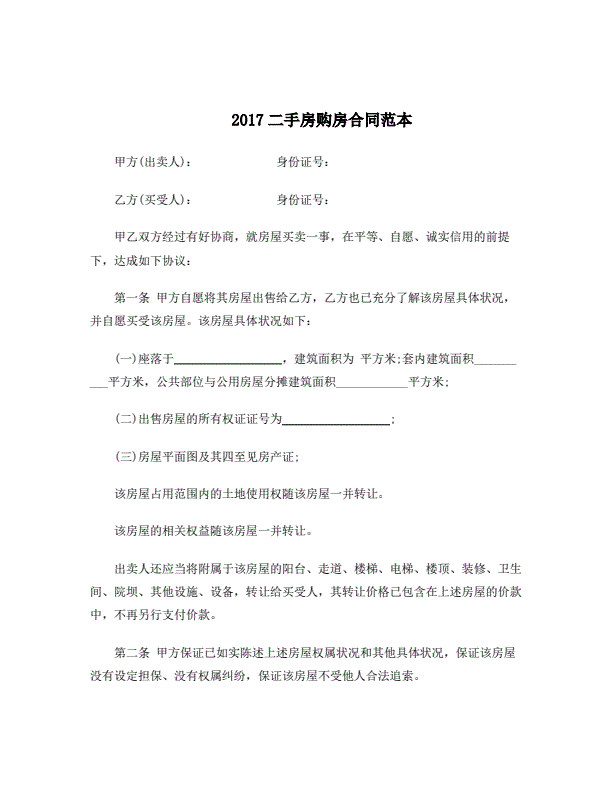
2017二手房购房合同范本

下载 查看量:0

房屋所有权赠与合同

下载 查看量:0

二手房屋买卖合同

下载 查看量:0

合作建房合同

下载 查看量:0

房产委托中介代理销售合同

下载 查看量:0

商品房买卖合同

下载 查看量:0

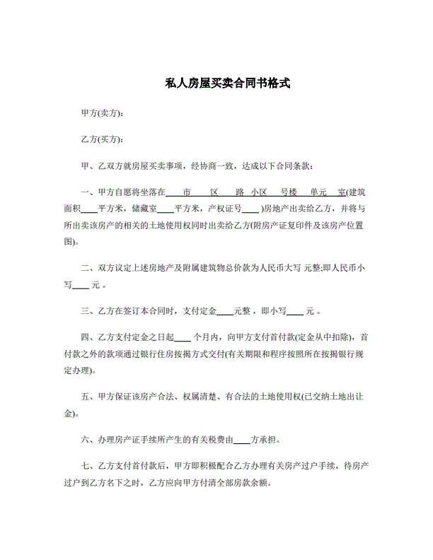
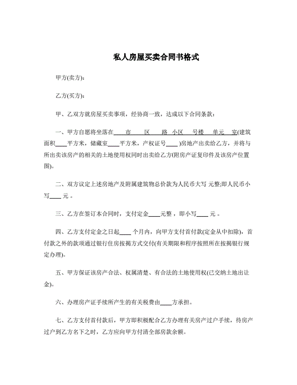
私人房屋买卖合同书

下载 查看量:0

新商品房买卖合同样本

下载 查看量:0

北京市外销商品房买卖契约

下载 查看量:0

购销合同(房产2)

下载 查看量:0

2015SDF-2015-0003《山东省二手房买卖合同示范文本(经纪成交版)》

下载 查看量:0

经济特区房产转让合同

下载 查看量:0

存量房买卖合同

下载 查看量:0

存量房屋买卖中介协议书

下载 查看量:0

房屋互易契约书

下载 查看量:0

购销合同(房产1)

下载 查看量:0

天津市房地产经纪服务合同(房产出售)

下载 查看量:0

天津市商品房买卖合同

下载 查看量:0

房屋出售居间合同

下载 查看量:0

私有房屋买卖协议

下载 查看量:0

购房合作协议

下载 查看量:0

房屋互易契约书

下载 查看量:0

房屋预定买卖契约书

下载 查看量:0

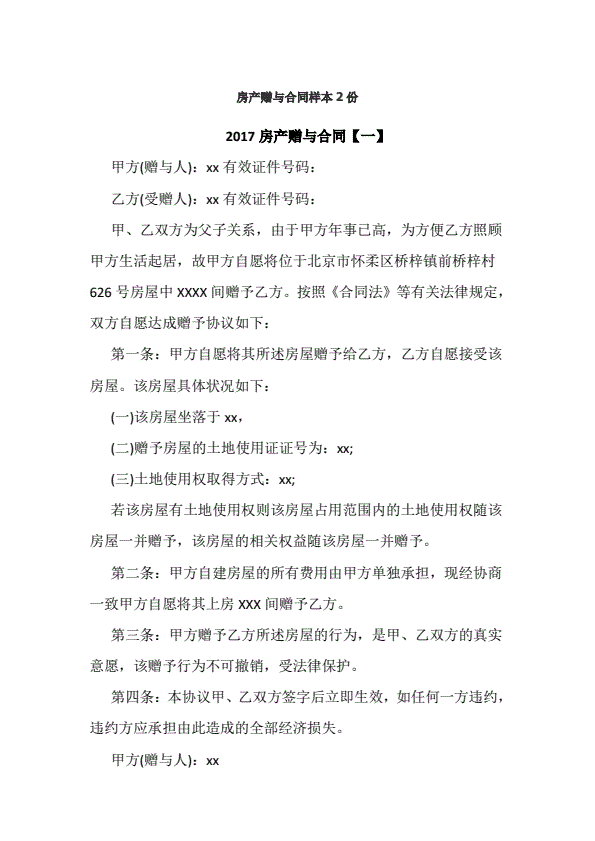
最新房屋赠与合同2份

下载 查看量:0

商铺认购协议

下载 查看量:0

参建住宅协议书(1)

下载 查看量:0

房屋互易契约书

下载 查看量:0

房产买卖合同

下载 查看量:0

商品房转让合同

下载 查看量:0

个人购房合同

下载 查看量:0

不动产附买回条件契约

下载 查看量:0

南京市存量房买卖合同

下载 查看量:0

二手房买卖协议

下载 查看量:0

农村宅基地房屋买卖合同

下载 查看量:0

购销合同(房产3)

下载 查看量:0

最新二手房买卖合同

下载 查看量:0

天津市房产买卖合同

下载 查看量:0

商用商品房(二手写字楼)买卖合同

下载 查看量:0

私有房屋买卖协议

下载 查看量:0

房屋买卖契约

下载 查看量:0

商品房预售合同

下载 查看量:0

参建住宅协议书(1)

下载 查看量:0

房屋买卖协议

下载 查看量:0

土地使用权出让地块的房屋买卖契约

下载 查看量:0

商品房预定协议

下载 查看量:0

商用商品房(一手写字楼)买卖合同

下载 查看量:0

购房合同书

下载 查看量:0

上海市商品房预售合同

下载 查看量:0

商用商品房(二手写字楼)买卖合同

下载 查看量:0

房产买卖合同

下载 查看量:0

商品房买卖合同完整版

下载 查看量:0

房产买卖合同

下载 查看量:0

房屋买卖契约

下载 查看量:0

上海市优惠价房买卖合同

下载 查看量:0

存量房买卖合同

下载 查看量:0

商品房购销合同

下载 查看量:0

上海市参建住宅协议书

下载 查看量:0

公寓买卖合同

下载 查看量:0

房屋买卖合同

下载 查看量:0

商品房认购协议书

下载 查看量:0

二手房买卖合同

下载 查看量:0

商品房买卖合同

下载 查看量:0

共有房屋分管契约书

下载 查看量:0

保障性住房买卖合同

下载 查看量:0

存量房屋买卖中介协议书

下载 查看量:0

购房合作协议

下载 查看量:0

广州市房屋买卖中介服务合同

下载 查看量:0

商品房预售合同

下载 查看量:0

《商品房买卖合同》[示范文本]

下载 查看量:0

商品房买卖协议书样本

下载 查看量:0

商品房购销合同

下载 查看量:0

住房出售合同

下载 查看量:0

不动产附买回条件契约

下载 查看量:0

房屋买卖协议

下载 查看量:0

外销商品房预售契约补充协议

下载 查看量:0

商品房产购销合同

下载 查看量:0

国有土地使用权出让合同补充协议

下载 查看量:0

2017个人售房协议书

下载 查看量:0

房屋买卖合同

下载 查看量:0

经济适用房买卖合同

下载 查看量:0

经济适用房买卖合同

下载 查看量:0

委建契约书

下载 查看量:0

北京市外销商品房预售契约

下载 查看量:0

二手房屋买卖合同书样本

下载 查看量:0

旧房屋(私房)买卖合同

下载 查看量:0

上海市公寓房预订合同

下载 查看量:0

山西省存量房买卖合同示范文本的通知

下载 查看量:0

共有房屋分管契约书

下载 查看量:0

房屋竞价买卖合同

下载 查看量:0

山西省存量房买卖合同示范文本的通知

下载 查看量:0

房屋转典契约书

下载 查看量:0

二手房屋市场买卖合同格式

下载 查看量:0

房屋出售居间合同

下载 查看量:0

房地产赠与协议

下载 查看量:0

内部承包工程协议

下载 查看量:0

上海市商品房预售合同

下载 查看量:0

商品房买卖协议书样本

下载 查看量:0

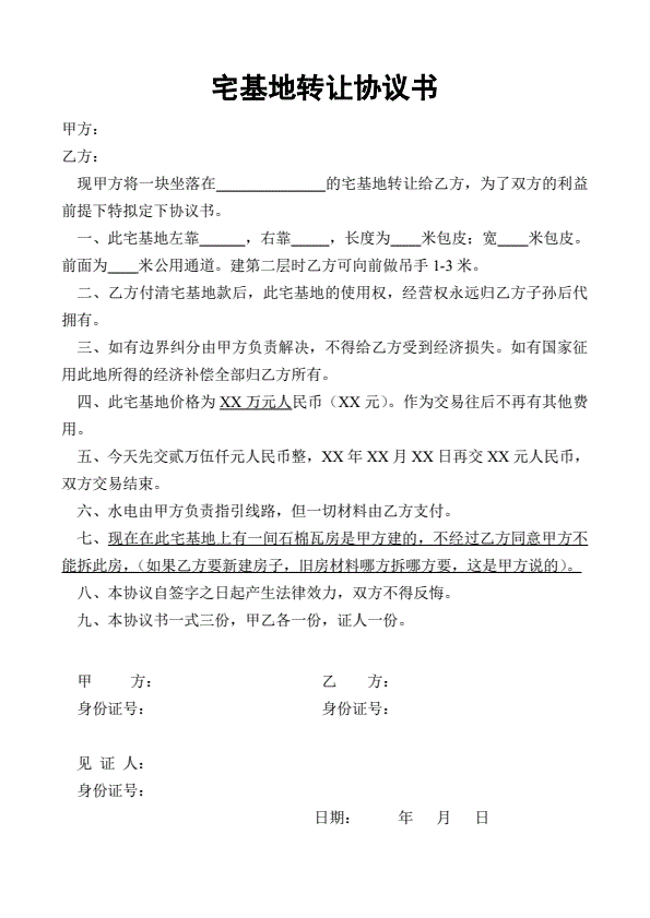
宅基地转让合同

下载 查看量:0

土地使用权转让合同

下载 查看量:0

大连市存量房屋买卖合同20200917

下载 查看量:0

购销合同(房产2)

下载 查看量:0

商品房购销合同

下载 查看量:0

共同购房协议书

下载 查看量:0

商品房买卖合同说明

下载 查看量:0

经济特区房产转让合同

下载 查看量:0

存量房买卖居间服务合同

下载 查看量:0

深圳经济特区商品房预售合同书

下载 查看量:0

2017二手房购房合同范本

下载 查看量:0

二手房买卖合同(自行成交无中介)

下载 查看量:0

二手房买卖合同

下载 查看量:0

二手房买卖合同

下载 查看量:0

共同投资购房协议

下载 查看量:0

小区房屋买卖合同

下载 查看量:0

共同购房协议书

下载 查看量:0

经济适用房买卖合同

下载 查看量:0

云南省二手房买卖合同示范文本(自行成交版)

下载 查看量:0

天津市房地产经纪服务合同(房产承购)

下载 查看量:0

2017个人售房协议书

下载 查看量:0

公寓买卖合同

下载 查看量:0

旧房屋买卖合同

下载 查看量:0

二手房买卖协议

下载 查看量:0

二手房买卖协议书

下载 查看量:0

上海市房地产买卖合同

下载 查看量:0

最新二手房买卖合同

下载 查看量:0

房屋赠与协议书

下载 查看量:0

回迁房屋买卖合同

下载 查看量:0

房产买卖合同

下载 查看量:0

外销商品房预售契约补充协议

下载 查看量:0

度假村商品房买卖合同

下载 查看量:0

房屋预定买卖契约书

下载 查看量:0

房产赠与合同样本2份

下载 查看量:0

内部承包工程协议书格式

下载 查看量:0

附条件的不动产赠与合同

下载 查看量:0

杭州市房屋转让合同

下载 查看量:0

房屋土地使用权转让协议书

下载 查看量:0

不动产附买回条件契约

下载 查看量:0

土地预定买卖契约书

下载 查看量:0

房屋竞价买卖合同

下载 查看量:0

云南省二手房买卖合同示范文本(自行成交版)

下载 查看量:0

旧房屋(私房)买卖合同

下载 查看量:0

私有房屋买卖契约

下载 查看量:0

商品房买卖合同

下载 查看量:0

1江西省房地产(出卖)经纪服务合同

下载 查看量:0

购房合同书

下载 查看量:0

不动产赠与合同范本4份

下载 查看量:0

2江西省房地产(买受)经纪服务合同

下载 查看量:0

商品房预订协议

下载 查看量:0

购房解约合同

下载 查看量:0

一手商铺买卖合同

下载 查看量:0

济南市商品房购房告知书

下载 查看量:0

南京市存量房买卖合同

下载 查看量:0

房产买卖合同

下载 查看量:0

存量房居间(买卖)合同

下载 查看量:0

回迁房屋买卖合同

下载 查看量:0

参建住宅协议书(2)

下载 查看量:0

商品房产购销合同

下载 查看量:0

商品房预定协议

下载 查看量:0

住房出售合同

下载 查看量:0

共同出资购房协议书

下载 查看量:0

小区房屋买卖合同

下载 查看量:0

房屋互易契约书

下载 查看量:0

度假村商品房购销合同

下载 查看量:0

《大连市共有产权住房买卖合同(范本)》

下载 查看量:0

商用商品房(一手写字楼)买卖合同

下载 查看量:0

房产买卖合同

下载 查看量:0

土地预定买卖契约书

下载 查看量:0

上海市优惠价房买卖合同

下载 查看量:0

宅基地转让合同

下载 查看量:0

参建住宅协议书(2)

下载 查看量:0

北京市外销商品房买卖契约

下载 查看量:0

个人购房合同

下载 查看量:0

广州市房屋买卖中介服务合同

下载 查看量:0

二手房屋市场买卖合同格式

下载 查看量:0

房产买卖合同

下载 查看量:0

度假村商品房买卖合同

下载 查看量:0

购销合同(房产3)

下载 查看量:0

一手商铺买卖合同

下载 查看量:0

土地使用权转让合同

下载 查看量:0

二手房买卖合同

下载 查看量:0

2015SDF-2015-0004《山东省二手房买卖合同示范文本(自行成交版)》

下载 查看量:0

二手房屋买卖合同

下载 查看量:0

私人房屋买卖合同书

下载 查看量:0

房产测绘合同样本

下载 查看量:0

土地使用权出让地块的房屋交易合同契约书

下载 查看量:0

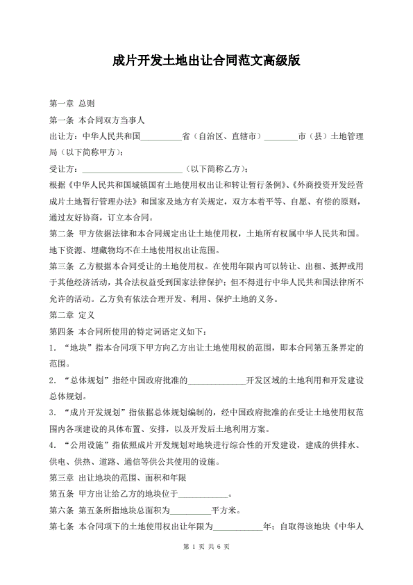
成片开发土地出让合同范文高级版

下载 查看量:0

土地出让合同范文简易版

下载 查看量:0

土地转让协议书样书审核版

下载 查看量:0

土地转让合同模版

下载 查看量:0

土地转让买卖合同最新版

下载 查看量:0

征地补偿协议常规版

下载 查看量:0

征地补偿协议电子版下载

下载 查看量:0

建设工程征用土地合同

下载 查看量:0

征地补偿协议书范文通用版

下载 查看量:0

海难救助合同模板

下载 查看量:0

海难救助合同范本

下载 查看量:0

最新救助合同

下载 查看量:0

打捞合同样本

下载 查看量:0

常用版打捞合同

下载 查看量:0

水库打捞协议

下载 查看量:0

拖航合同范本

下载 查看量:0

拖航合同标准版

下载 查看量:0

拖航合同通用版

下载 查看量:0

合议庭组成人员及书记员通知书

下载 查看量:0

通知书(法院依职权通知证人出庭作证用)

下载 查看量:0

证据保全申请书

下载 查看量:0

通知书(不予准许证人出庭作证用)

下载 查看量:0

申请书(申请撤回起诉用)

下载 查看量:0

申请书(申请通知证人出庭作证用)

下载 查看量:0

推荐函(推荐委托诉讼代理人用)

下载 查看量:0

调查证据申请书

下载 查看量:0

民事裁定书

下载 查看量:0

申请书(申请通知证人出庭作证用)

下载 查看量:0

通知书(人民法院通知当事人交换证据、召开庭前会议用)

下载 查看量:0

民事裁定书(不予执行仲裁裁决用)

下载 查看量:0

民事答辩状(公民对民事起诉提出答辩用)

下载 查看量:0

民事撤诉申请书范例

下载 查看量:0

不予受理案件决定书(不受理国家赔偿申请用)

下载 查看量:0

通知书(具有专门知识人员出庭协助质证用)

下载 查看量:0

通知书(准许或不予准许对法院勘验结论重新勘验申请用)

下载 查看量:0

民事裁定书(指令下级法院再审或决定提审用)

下载 查看量:0

民事起诉状(申请执行人提起执行异议之诉用)

下载 查看量:0

证据清单(模板)

下载 查看量:0

民事判决书(二审维持原判或者改判用)

下载 查看量:0

民事裁定书(按撤诉处理用)

下载 查看量:0

先予执行申请书范例

下载 查看量:0

民事裁定书(未补交案件受理费按撤回起诉处理用)

下载 查看量:0

司法建议书

下载 查看量:0

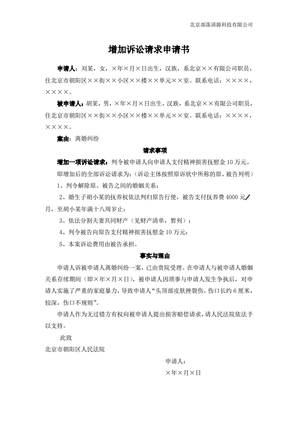
申请书(申请增加诉讼请求用)

下载 查看量:0

民事裁定书(未预交案件受理费按撤回起诉处理用)

下载 查看量:0

民事裁定书(未补交案件受理费按撤回起诉处理用)

下载 查看量:0

申请书(申请鉴定用)

下载 查看量:0

民事调解书(二审民事案件用)

下载 查看量:0

不予受理支付令申请通知书(通知申请人不予受理用)

下载 查看量:0

民事裁定书(中止或者终结执行其他法律文书用)

下载 查看量:0

律师见证书

下载 查看量:0

强制执行申请书

下载 查看量:0

通知书(驳回证据保全申请用)

下载 查看量:0

民事裁定书(终结督促程序用)

下载 查看量:0

证据清单

下载 查看量:0

适用简易程序其他规定审理通知书(小额诉讼转换通知当事人用)

下载 查看量:0

律师见证书范本

下载 查看量:0

律师调查令申请书(模板)

下载 查看量:0

退卷函

下载 查看量:0

一审审判阶段会见笔录(延续委托)

下载 查看量:0

民事裁定书(中止或终结执行裁判文书用)

下载 查看量:0

推荐函(推荐委托诉讼代理人用)

下载 查看量:0

民事裁定书(未预交案件受理费按撤回起诉处理用)

下载 查看量:0

民事裁定书(采取强制执行措施用)

下载 查看量:0

保全证据申请书(申请保全证据用)

下载 查看量:0

申请书(申请鉴定用)

下载 查看量:0

拘传票(拘传用)

下载 查看量:0

当事人向法院提交的诉讼文书格式文本

下载 查看量:0

人民法院司法建议书

下载 查看量:0

申请执行书

下载 查看量:0

适用简易程序建议书(适用简易程序征求当事人意见用)

下载 查看量:0

申请书(申请提级执行用)

下载 查看量:0

民事起诉状(申请执行人提起执行异议之诉用)

下载 查看量:0

拘传票(拘传用)

下载 查看量:0

决定书(人民法院赔偿委员会重新审理案件用)

下载 查看量:0

申请书(申请延长举证期限用)

下载 查看量:0

保全证据公证书

下载 查看量:0

查封、冻结申请书

下载 查看量:0

民事撤诉申请书

下载 查看量:0

通知书(准许具有专门知识人员出庭协助质证用)

下载 查看量:0

证据清单(表格)

下载 查看量:0

不予受理支付令申请通知书(通知申请人不予受理用)

下载 查看量:0

执行异议书(案外人提出异议用)

下载 查看量:0

决定书(人民法院赔偿委员会重新审理案件用)

下载 查看量:0

决定书(上级人民法院对下一级请的案件决定仍由报请的人民法院审理用)

下载 查看量:0

民事判决书(申请执行人执行异议之诉用)

下载 查看量:0

民事裁定书(不予执行公证债权文书用)

下载 查看量:0

申请书(申请延长举证期限用)

下载 查看量:0

被执行人财产状况表(申请执行人提供被执行人财产状况用)

下载 查看量:0

申请书(申请返还鉴定费用)

下载 查看量:0

决定书(不予准许当事人申请法院调查收集证据用)

下载 查看量:0

申请书(申请提级执行用)

下载 查看量:0

保全证据公证书

下载 查看量:0

申请书(申请诉讼证据保全用)

下载 查看量:0

上诉移送函(向二审人民法院移送案卷等材料用)

下载 查看量:0

通知书(因公告送达变更举证期限用)

下载 查看量:0

申请书(申请书证提出命令用)

下载 查看量:0

通知书(法院依当事人申请通知证人出庭作证用)

下载 查看量:0

撤诉申请书

下载 查看量:0

申请书(申请撤回起诉用)

下载 查看量:0

申请书(申请先予执行用)

下载 查看量:0

申请书(申请通知有专门知识的人出庭用)

下载 查看量:0

通知书(具有专门知识人员出庭协助质证用)

下载 查看量:0

适用简易程序建议书(适用简易程序征求当事人意见用)

下载 查看量:0

交纳诉讼费用通知书(通知当事人用)

下载 查看量:0

执行异议申请书

下载 查看量:0

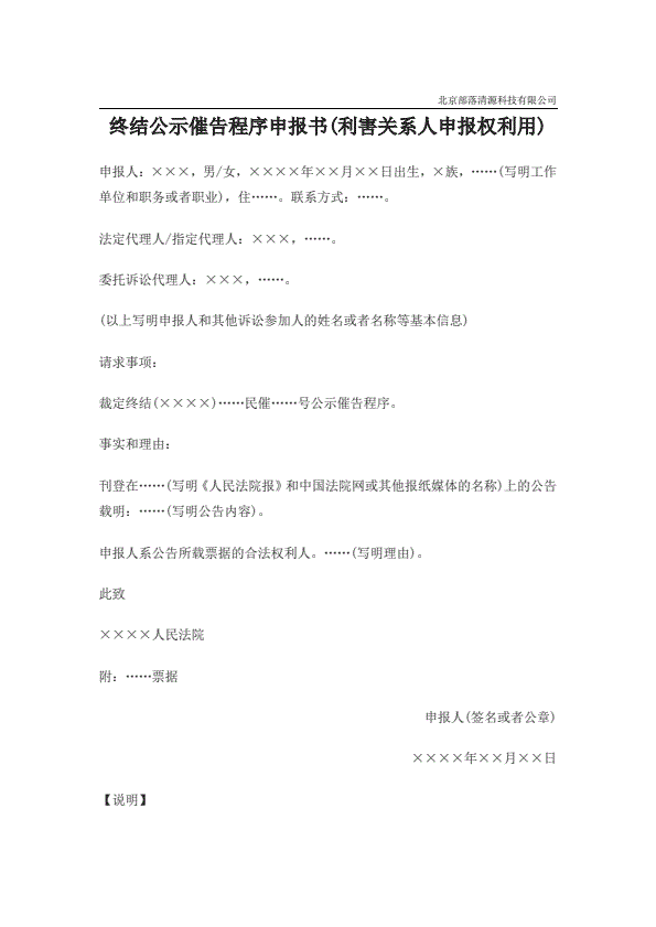
民事裁定书(终结公示催告程序用)

下载 查看量:0

通知书(准许当事人申请法院调查收集证据用)

下载 查看量:0

人民法院司法建议书

下载 查看量:0

通知书(法院依职权通知证人出庭作证用)

下载 查看量:0

退还诉讼费用通知书(通知当事人用)

下载 查看量:0

申请执行书

下载 查看量:0

处理建议书(对规范性文件提出处理建议用)

下载 查看量:0

申请书(申请恢复诉讼用)

下载 查看量:0

申请书(申请恢复诉讼用)

下载 查看量:0

通知证人出庭申请书-案例模板

下载 查看量:0

先予执行申请书范例

下载 查看量:0

民事判决书(小额诉讼程序令状式判决用)

下载 查看量:0

通知书(准许或不予准许对法院勘验结论重新勘验申请用)

下载 查看量:0

调卷函

下载 查看量:0

受理案件通知书(通知赔偿请求人用)

下载 查看量:0

延期举证申请书(申请延期举证用)

下载 查看量:0

审查起诉阶段第二次会见笔录(后通用)

下载 查看量:0

诉讼财产保全申请书

下载 查看量:0

执行异议书(案外人提出异议用)

下载 查看量:0

受理案件通知书(通知赔偿请求人用)

下载 查看量:0

证人出庭申请书(申请证人出庭用)

下载 查看量:0

延期执行申请书

下载 查看量:0

证人出庭申请书(申请证人出庭用)

下载 查看量:0

延期执行申请书

下载 查看量:0

申请书(申请诉讼证据保全用)

下载 查看量:0

申请书(宣告死亡、失踪、无行为能力用)

下载 查看量:0

延期举证申请书(申请延期举证用)

下载 查看量:0

通知书(通知参加质证用)

下载 查看量:0

重新鉴定申请书(申请重新鉴定用)

下载 查看量:0

延期审理的批复(一审延期用)

下载 查看量:0

决定书(提前解除拘留用)

下载 查看量:0

通知书(不予准许延长举证期限用)

下载 查看量:0

通知书(公民起诉的立案通知用)

下载 查看量:0

行政起诉状格式

下载 查看量:0

驳回申诉通知书(审查后驳回申诉用)

下载 查看量:0

延期审理的批复(一审延期用)

下载 查看量:0

行政裁定书(驳回起诉用)

下载 查看量:0

处理建议书(对规范性文件提出处理建议用)

下载 查看量:0

行政裁定书(提起再审用)

下载 查看量:0

通知书(回执)(提前解除拘留用)

下载 查看量:0

行政诉讼答辩状

下载 查看量:0

复议决定书(拘留、罚款决定复议用)

下载 查看量:0

申请书(单独申请一并审理民事争议用)

下载 查看量:0

行政裁定书(中止或终结诉讼用)

下载 查看量:0

复议决定书(不予准许一并审理民事争议用)

下载 查看量:0

行政判决书(一审行政裁决类案件用)

下载 查看量:0

行政答辩状

下载 查看量:0

行政裁定书(二审发回重审用)

下载 查看量:0

通知书(准许证人出庭作证用)

下载 查看量:0

举证通知书(原告、第三人举证用)

下载 查看量:0

行政裁定书(简易程序转为普通程序用)

下载 查看量:0

行政裁定书(依申请停止执行行政行为或驳回申请用)

下载 查看量:0

行政判决书(二审维持原判或改判用)

下载 查看量:0

委托宣判函(委托其他法院宣判用)

下载 查看量:0

代表人身份证明书

下载 查看量:0

行政裁定书(依职权决定审理下级人民法院案件用)

下载 查看量:0

行政裁定书(依职权停止执行行政行为用)

下载 查看量:0

行政复议申请书

下载 查看量:0

行政调解书(一审简易程序行政案件用)

下载 查看量:0

驳回申诉通知书(审查后驳回申诉用)

下载 查看量:0

行政赔偿调解书(一审行政赔偿案件用)

下载 查看量:0

复议申请书(申请对保全或者先予执行裁定复议用)

下载 查看量:0

重新鉴定申请书(申请重新鉴定用)

下载 查看量:0

行政裁定书(证据保全用)

下载 查看量:0

行政判决书(一审请求撤销、变更行政行为类简易程序案件用)

下载 查看量:0

复议申请书范例

下载 查看量:0

案件移送函

下载 查看量:0

复议申请书(申请对驳回回避申请决定复议用)

下载 查看量:0

行政起诉状

下载 查看量:0

复议决定书(司法制裁复议案件用)

下载 查看量:0

民事裁定书(驳回支付令申请用)

下载 查看量:0

复议决定书(停止执行或驳回停止执行的申请复议决定用)

下载 查看量:0

复议申请书(当事人、利害关系人申请复议用)

下载 查看量:0

行政起诉状

下载 查看量:0

行政裁定书(不予受理起诉用)

下载 查看量:0

行政裁定书(一审按撤诉处理用)

下载 查看量:0

行政裁定书(一审准许或不准许撤回起诉用)

下载 查看量:0

行政裁定书(补正裁判文书笔误用)

下载 查看量:0

行政裁定书(依职权提审或者指令下级法院再审用)

下载 查看量:0

行政裁定书(不予受理非诉执行申请用)

下载 查看量:0

行政裁定书(二审发回重审用)

下载 查看量:0

行政裁定书(不予立案用)

下载 查看量:0

行政上诉状格式

下载 查看量:0

行政裁定书(依申请停止执行行政行为或驳回申请用)

下载 查看量:0

行政裁定书(二审维持或撤销一审裁定用)

下载 查看量:0

举证通知书(被告举证用)

下载 查看量:0

行政裁定书(上级法院复议非诉不予受理、不准予强制执行裁定用)

下载 查看量:0

案件移送函

下载 查看量:0

回避申请书

下载 查看量:0

行政裁定书(二审维持或者撤销一审不予立案裁定用)

下载 查看量:0

行政裁定书(二审维持或者撤销一审不予立案裁定用)

下载 查看量:0

行政裁定书(驳回起诉用)

下载 查看量:0

民事裁定书(驳回支付令申请用)

下载 查看量:0

委托调查函(委托其他法院协助调查用)

下载 查看量:0

行政裁定书(补正裁判文书笔误用)

下载 查看量:0

行政判决书(一审请求撤销、变更行政行为类案件用)

下载 查看量:0

行政判决书(一审复议机关作共同被告类案件用)

下载 查看量:0

通知书(准许具有专门知识人员出庭协助质证用)

下载 查看量:0

参加诉讼申请书(申请参加诉讼用)

下载 查看量:0

司法建议书(人民法院提出书面建议用)

下载 查看量:0

行政裁定书(停止执行具体行政行为或驳回申请用)

下载 查看量:0

举证通知书(被告举证用)

下载 查看量:0

决定书(指令复议机关或者作为赔偿义务机关的人民法院作出决定用)

下载 查看量:0

委托宣判函(委托其他法院宣判用)

下载 查看量:0

行政判决书(一审复议机关作共同被告类案件用)

下载 查看量:0

行政裁定书(准予或不准予强制执行行政决定用)

下载 查看量:0

通知书(不予准许证人出庭作证用)

下载 查看量:0

行政判决书(一审请求撤销、变更行政行为类简易程序案件用)

下载 查看量:0

行政裁定书(依下级人民法院报请指定管辖用)

下载 查看量:0

通知书(不予准许具有专门知识人员出庭协助质证用)

下载 查看量:0

行政裁定书(二审准许或不准许撤诉用)

下载 查看量:0

申请书(单独申请一并审理民事争议用)

下载 查看量:0

行政裁定书(二审准许或不准撤回上诉用)

下载 查看量:0

行政裁定书(依职权停止执行行政行为用)

下载 查看量:0

行政裁定书(停止执行具体行政行为或驳回申请用)

下载 查看量:0

行政裁定书(二审准许或不准撤回上诉用)

下载 查看量:0

回避申请书范例

下载 查看量:0

行政复议申请书

下载 查看量:0

行政复议申请书

下载 查看量:0

行政裁定书(二审维持或者撤销一审驳回起诉裁定用)

下载 查看量:0

行政判决书(一审请求撤销、变更行政行为类案件用)

下载 查看量:0

行政判决书(二审维持原判或改判用)

下载 查看量:0

行政裁定书(先予执行用)

下载 查看量:0

决定书(提前解除拘留用)

下载 查看量:0

行政裁定书(依下级人民法院报请指定管辖用)

下载 查看量:0

举证通知书(原告、第三人举证用)

下载 查看量:0

行政裁定书(不予立案用)

下载 查看量:0

审理报告(一审行政案件用)

下载 查看量:0

财产保全裁定复议申请书

下载 查看量:0

行政裁定书(简易程序转为普通程序用)

下载 查看量:0

行政裁定书(二审维持或撤销一审裁定用)

下载 查看量:0

行政申诉书

下载 查看量:0

行政裁定书(二审维持或者撤销一审驳回起诉裁定用)

下载 查看量:0

行政裁定书(二审发回重审用)

下载 查看量:0

听证要求书(行政格式)

下载 查看量:0

行政上诉状格式

下载 查看量:0

通知书(通知参加质证用)

下载 查看量:0

行政赔偿申请书

下载 查看量:0

行政判决书(二审维持原判或改判用)

下载 查看量:0

行政判决书(一审行政裁决类案件用)

下载 查看量:0

行政判决书(一审行政案件用)

下载 查看量:0

行政裁定书(驳回起诉用)

下载 查看量:0

行政判决书(一审请求履行法定职责类案件用)

下载 查看量:0

行政裁定书(不予受理非诉执行申请用)

下载 查看量:0

通知书(回执)(提前解除拘留用)

下载 查看量:0

民事裁定书(驳回支付令申请用)

下载 查看量:0

通知书(公民起诉的立案通知用)

下载 查看量:0

保全证据申请书(申请保全证据用)

下载 查看量:0

复议申请书

下载 查看量:0

行政判决书(一审请求履行法定职责或给付类简易程序案件用)

下载 查看量:0

通知书(调取证据用)

下载 查看量:0

复议决定书(驳回当事人申请法院调查收集证据的复议申请用)

下载 查看量:0

参加诉讼申请书(申请参加诉讼用)

下载 查看量:0

行政判决书(一审请求履行法定职责或给付类简易程序案件用)

下载 查看量:0

行政起诉状

下载 查看量:0

通知书(不予准许具有专门知识人员出庭协助质证用)

下载 查看量:0

强制执行申请书(行政强制执行)

下载 查看量:0

决定书(本院院长决定重新审理用)

下载 查看量:0

二shen应诉通知书(通知被上诉人用)

下载 查看量:0

申请书(申请追加必要的共同诉讼当事人用)

下载 查看量:0

通知书(准许或不予准许原告或者第三人在第二审程序中提供证据用)

下载 查看量:0

民事判决书(驳回上诉,维持原判用)

下载 查看量:0

民事裁定书(诉讼财产保全用)

下载 查看量:0

起诉书(原告为法人或其他组织,被告为自然人)

下载 查看量:0

通知书(二审指定原审被告补充证据期限用)

下载 查看量:0

再审申请书

下载 查看量:0

复议决定书(撤销不予准许当事人申请法院调查收集证据决定用)

下载 查看量:0

异议书(对管辖权提出异议用)

下载 查看量:0

民事答辩状范文

下载 查看量:0

申请书(申请回避用)

下载 查看量:0

民事裁定书(二审指令立案受理用)

下载 查看量:0

申请书(申请追加必要的共同诉讼当事人用)

下载 查看量:0

送交上诉状副本通知书(送对方当事人用)

下载 查看量:0

通知书(二审指定原审被告补充证据期限用)

下载 查看量:0

通知书(通知对方当事人提出书面意见用)

下载 查看量:0

民事裁定书(不参加二审诉讼按撤回上诉处理用)

下载 查看量:0

异议书(对适用简易程序提出异议用)

下载 查看量:0

民事起诉状(公民提起民事诉讼用)

下载 查看量:0

行政裁定书(管辖权争议时指定管辖用)

下载 查看量:0

民事裁定书(对第三人撤销之诉不予受理用)

下载 查看量:0

申请书(申请缓交、减交或者免交诉讼费用)

下载 查看量:0

民事裁定书(对管辖权提出异议的案件用)

下载 查看量:0

第三人参加诉讼申请书

下载 查看量:0

民事判决书(一审民事案件用)

下载 查看量:0

民事裁定书(二审指令审理用)

下载 查看量:0

申请书(申请撤回反诉用)

下载 查看量:0

上诉答辩状

下载 查看量:0

民事起诉状(提起第三人撤销之诉用)

下载 查看量:0

民事裁定书(二审指令立案受理用)

下载 查看量:0

声明书(放弃诉讼请求用)

下载 查看量:0

民事裁定书(中止再审程序用)

下载 查看量:0

审理报告(再审行政案件用)

下载 查看量:0

诉讼管辖异议申请书

下载 查看量:0

简易程序审理通知书(通知简易程序审理和独任法官用)

下载 查看量:0

民事裁定书(二审准许撤回上诉用)

下载 查看量:0

民事裁定书(二审指令立案受理用)

下载 查看量:0

起诉书(原告为法人或其他组织,被告为自然人)

下载 查看量:0

行政裁定书(有管辖权法院不宜行使管辖权时指定管辖用)

下载 查看量:0

民事判决书(当事人申请再审的案件用)

下载 查看量:0

管辖异议申请书(海事案件)

下载 查看量:0

民事裁定书(二审指令审理用)

下载 查看量:0

异议书(对适用小额诉讼程序提出异议用)

下载 查看量:0

民事裁定书(对管辖权有异议的上诉案件用)

下载 查看量:0

民事裁定书(二审维持驳回起诉裁定用)

下载 查看量:0

民事判决书(驳回上诉,维持原判用)

下载 查看量:0

民事裁定书(二审维持驳回起诉裁定用)

下载 查看量:0

民事裁定书(对第三人撤销之诉不予受理用)

下载 查看量:0

民事上诉状(当事人提起上诉用)

下载 查看量:0

民事裁定书(准许或不准撤诉用)

下载 查看量:0

异议书(对适用简易程序提出异议用)

下载 查看量:0

行政裁定书(上一级法院驳回当事人再审申请用)

下载 查看量:0

民事再审申请书(申请再审用)

下载 查看量:0

民事反诉状

下载 查看量:0

民事裁定书(本院决定提起再审用)

下载 查看量:0

民事裁定书(二审维持驳回起诉裁定用)

下载 查看量:0

应诉通知书(通知被告和被上诉人用)

下载 查看量:0

申请书(申请缓交、减交或者免交诉讼费用)

下载 查看量:0

民事裁定书(根据抗诉或申请提起再审用)

下载 查看量:0

行政裁定书(二审撤销一审判决迳行驳回起诉用)

下载 查看量:0

民事判决书(被告承认原告全部诉讼请求的用)

下载 查看量:0

民事裁定书(不参加二审诉讼按撤回上诉处理用)

下载 查看量:0

民事再审申请书

下载 查看量:0

民事上诉状

下载 查看量:0

民事答辩状

下载 查看量:0

申请书(申请回避用)

下载 查看量:0

行政裁定书(上一级法院根据再审申请提审用)

下载 查看量:0

民事判决书(本院决定再审的案件用)

下载 查看量:0

决定书(本院院长决定重新审理用)

下载 查看量:0

民事上诉状

下载 查看量:0

共同诉讼代表人推选书(共同诉讼当事人推选代表人用)

下载 查看量:0

民事再审申请书(申请再审用)

下载 查看量:0

民事裁定书(二审准许撤回上诉用)

下载 查看量:0

申请书(申请变更诉讼请求用)

下载 查看量:0

民事起诉状(提起第三人撤销之诉用)

下载 查看量:0

民事判决书(二审改判用)

下载 查看量:0

民事判决书(依照审判监督程序提审的案件用)

下载 查看量:0

民事答辩状

下载 查看量:0

民事上诉状

下载 查看量:0

民事判决书(抗诉的再审案件用)

下载 查看量:0

简易程序审理通知书(通知简易程序审理和独任法官用)

下载 查看量:0

民事调解书(再审民事案件用)

下载 查看量:0

民事裁定书(驳回起诉用)

下载 查看量:0

民事裁定书(二审发回重审用)

下载 查看量:0

民事裁定书(中止再审程序用)

下载 查看量:0

授权委托书(法人或者其他组织委托诉讼代理人用)

下载 查看量:0

行政裁定书(管辖权争议时指定管辖用)

下载 查看量:0

二shen受理案件通知书(通知上诉人用)

下载 查看量:0

变更合议庭组成人员及书记员通知书

下载 查看量:0

仲裁申请书(执行)

下载 查看量:0

民事申诉状

下载 查看量:0

送交上诉状副本通知书(送对方当事人用)

下载 查看量:0

决定书(上级人民法院依下一级请决定自己审理用)

下载 查看量:0

再审申请书

下载 查看量:0

民事裁定书(简易程序转为普通程序用)

下载 查看量:0

民事裁定书(第三人撤销之诉并入再审程序用)

下载 查看量:0

民事再审申请书范例

下载 查看量:0

民事裁定书(不予受理起诉用)

下载 查看量:0

应诉通知书(通知被告和被上诉人用)

下载 查看量:0

民事上诉状

下载 查看量:0

民事裁定书(准许或不准撤回上诉用)

下载 查看量:0

民事再审申请书

下载 查看量:0

民事裁定书(未交二审案件受理费按撤回上诉处理用)

下载 查看量:0

民事裁定书(二审驳回起诉用)

下载 查看量:0

共同诉讼代表人推选书(共同诉讼当事人推选代表人用)

下载 查看量:0

授权委托书(公民委托诉讼代理人用)

下载 查看量:0

异议书(对管辖权提出异议用)

下载 查看量:0

二shen应诉通知书(通知一审其他当事人用)

下载 查看量:0

声明书(放弃诉讼请求用)

下载 查看量:0

民事判决书(二审改判用)

下载 查看量:0

行政裁定书(指定其他下级法院立案用)

下载 查看量:0

仲裁答辩书(2)

下载 查看量:0

行政裁定书(依职权裁定再审本院生效裁判用)

下载 查看量:0

民事判决书(上级法院指令再审的案件用)

下载 查看量:0

驳回申诉通知书(当事人在法定期限届满后向人民法院申诉用)

下载 查看量:0

民事裁定书(对原审驳回起诉的上诉案件用)

下载 查看量:0

异议书(对适用小额诉讼程序提出异议用)

下载 查看量:0

仲裁反诉书

下载 查看量:0

起诉书(原告为自然人,被告为法人或其他组织)

下载 查看量:0

行政裁定书(指定其他下级法院立案用)

下载 查看量:0

民事裁定书(二审不准许撤回上诉用)

下载 查看量:0

申请书(无独立请求权的第三人申请参加诉讼用)

下载 查看量:0

决定书(上级人民法院对下一级请的案件决定仍由报请的人民法院审理用)

下载 查看量:0

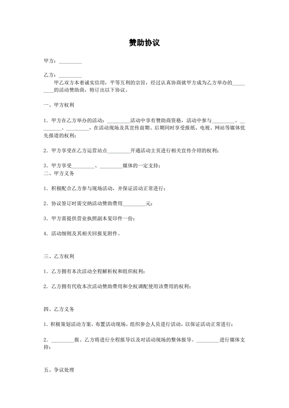
通用版赞助协议书最新模板

下载 查看量:0

活动赞助合同书模板通用版

下载 查看量:0

赞助协议书范本最新版

下载 查看量:0

热门律师审核版四川省公益事业捐赠合同

下载 查看量:0

捐赠合同通用版最新模板

下载 查看量:0

图书捐赠合同通用模板

下载 查看量:0

专业版亲属间股份赠与合同

下载 查看量:0

财产赠与协议(审核版)

下载 查看量:0

离婚协议书范本(房产赠与孩子)

下载 查看量:0

财产赠与协议(指导版)

下载 查看量:0

标准版股份赠与协议范本最新模板

下载 查看量:0

股份赠与协议书最新版

下载 查看量:0

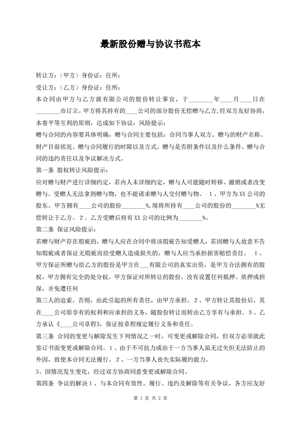
最新股份赠与协议书范本

下载 查看量:0

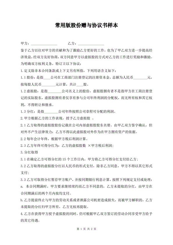
常用版股份赠与协议书样本

下载 查看量:0

附义务赠与合同书

下载 查看量:0

常用版股权赠与协议最新样本

下载 查看量:0

标准委托翻译协议

下载 查看量:0

最新委托翻译协议范文

下载 查看量:0

委托翻译协议实用版

下载 查看量:0

审核版版权转让和出版协议

下载 查看量:0

最新版电子图书出版协议

下载 查看量:0

作品出版合同最新范本

下载 查看量:0

最新图书出版协议

下载 查看量:0

培训机构项目合作协议书范文

下载 查看量:0

图书出版协议范文

下载 查看量:0

最新影视广告合同

下载 查看量:0

最新电视剧导演聘用经纪合同

下载 查看量:0

网点与影视频道改版宣传合作协议通用版

下载 查看量:0

最新影视剧特技效果服务合同

下载 查看量:0

提供影视剧本服务合同通用版

下载 查看量:0

影视剧摄制委托贷款合同通用版

下载 查看量:0

最新电视剧制片人聘用合同

下载 查看量:0

影视剧特技演员聘用合同通用版

下载 查看量:0

最新影视材料使用许可合同

下载 查看量:0

影视音乐录制合同最新版

下载 查看量:0

影视剧照使用许可合同通用版

下载 查看量:0

影视剧临时演员聘用合同通用版

下载 查看量:0

最新影视剧摄制居间合同

下载 查看量:0

影视拍摄借用场地合同

下载 查看量:0

电视剧制片人聘用合同最新版

下载 查看量:0

最新版影视剧本合作合同

下载 查看量:0

最新版影视剧导演聘用合同

下载 查看量:0

最新影视剧未成年演员聘用合同

下载 查看量:0

最新演艺经纪代理协议书

下载 查看量:0

最新演艺资料网上登录协议书

下载 查看量:0

最新版招生代理合同

下载 查看量:0

最新版招生托管合同

下载 查看量:0

招生网点加盟协议热门版

下载 查看量:0

新版代理招生合同

下载 查看量:0

网上招生报名系统应用托管协议最新版

下载 查看量:0

兼职博士生导师招生协议书详细版

下载 查看量:0

最新版招生合作合同

下载 查看量:0

最新版实习基地合同

下载 查看量:0

实习三方合同最新版

下载 查看量:0

最新版教学实习合同

下载 查看量:0

建设行业就业培训协议书标准版

下载 查看量:0

实习培训合作协议书标准版

下载 查看量:0

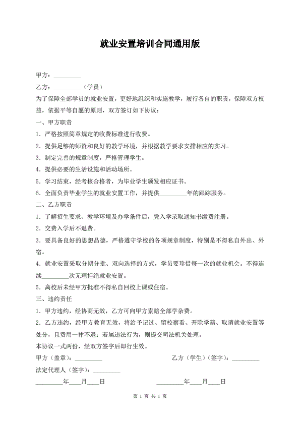
就业安置培训合同通用版

下载 查看量:0

共青团青年就业创业见习合同通用版

下载 查看量:0

就业保证协议审核版

下载 查看量:0

最新版境外就业中介服务协议书

下载 查看量:0

详细版就业推荐协议

下载 查看量:0

就业保障协议热门版

下载 查看量:0

热门通用版就业推荐协议

下载 查看量:0

审核版就业指南合作协议

下载 查看量:0

就业实习协议书热门通用版

下载 查看量:0

热门最新版培训就业安置协议

下载 查看量:0

实习教学基地共建协议书正规版

下载 查看量:0

就业推荐协议通用版

下载 查看量:0

大学生就业实习协议书最新版

下载 查看量:0

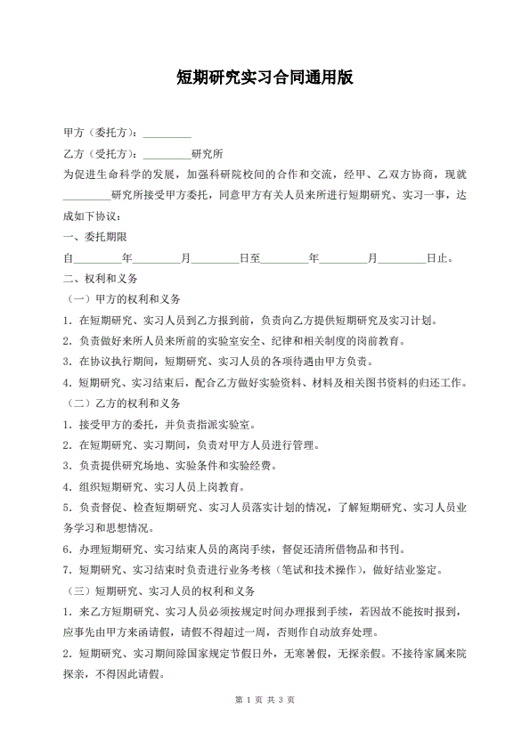
短期研究实习合同通用版

下载 查看量:0

高校校外实习基地建设合同审核版

下载 查看量:0

就业保障合同范文

下载 查看量:0

最新就业保障协议书通用版范本

下载 查看量:0

教育培训员工保密协议范文

下载 查看量:0

新版建设行业就业培训合同

下载 查看量:0

最新秘书项目培训合同范文

下载 查看量:0

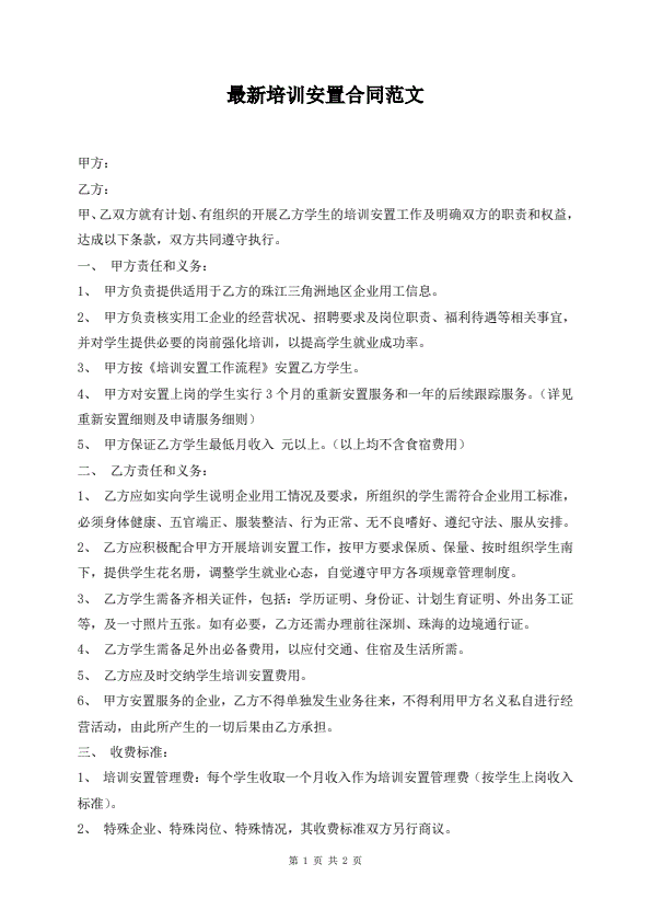
最新培训安置合同范文

下载 查看量:0

常用就业培训协议范文

下载 查看量:0

最新版企业教育培训协议

下载 查看量:0

内部定期培训合同范文

下载 查看量:0

出国进修访问事宜合同

下载 查看量:0

培训人才研发产业合同文本

下载 查看量:0

教育硕士进修协议书详细版

下载 查看量:0

教职工培训进修合同新版

下载 查看量:0

最新版教师进修合同

下载 查看量:0

员工培训服务协议书

下载 查看量:0

农村劳动力技能培训工作合同范文

下载 查看量:0

培训协议

下载 查看量:0

培训机构合同范文

下载 查看量:0

学历提升服务合同协议书范文

下载 查看量:0

热门版企业内部培训协议书

下载 查看量:0

最新联合培训合同范文

下载 查看量:0

新版法语培训合同

下载 查看量:0

审核版飞行培训协议

下载 查看量:0

热门公司培训合同

下载 查看量:0

兼职教师聘用协议书通用版

下载 查看量:0

新版教师聘用协议书

下载 查看量:0

教师聘用合同范本

下载 查看量:0

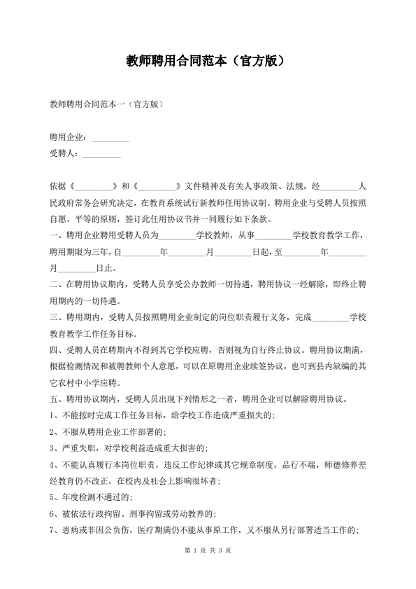
教师聘用合同范本(官方版)

下载 查看量:0

幼儿园教职工聘用合同范本

下载 查看量:0

教师聘用合同最新版本

下载 查看量:0

培训机构专职教师劳动合同范本

下载 查看量:0

出国进修访问事宜合同书

下载 查看量:0

优秀专家出国培训协议书审核版

下载 查看量:0

留学服务协议最新版

下载 查看量:0

出国培训委托协议书标准版

下载 查看量:0

新版派遣出国、境留学、进修、工作协议书

下载 查看量:0

热门版技术移民、留学业务协议

下载 查看量:0

移民、留学申请协议通用版

下载 查看量:0

自费出国留学中介服务委托合同详细版

下载 查看量:0

留学人员创业园入园协议书最新版

下载 查看量:0

最新版出国培训合同

下载 查看量:0

英国留学协议书最新版

下载 查看量:0

委托办理留学协议书最新版

下载 查看量:0

出国留学协议书简约版

下载 查看量:0

出国游学夏令营合同

下载 查看量:0

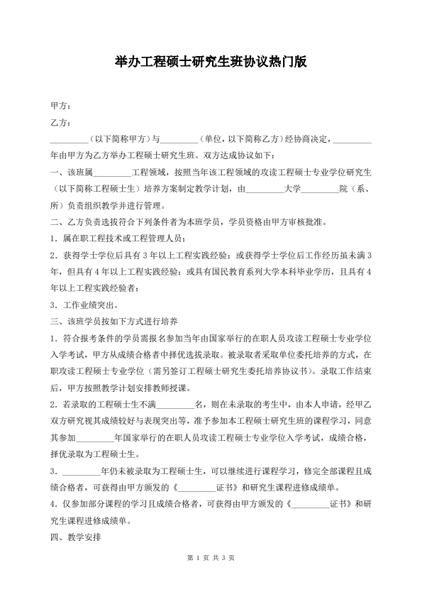
举办工程硕士研究生班协议热门版

下载 查看量:0

委托定向培养研究生协议审核版

下载 查看量:0

委托培养博士研究生协议最新版

下载 查看量:0

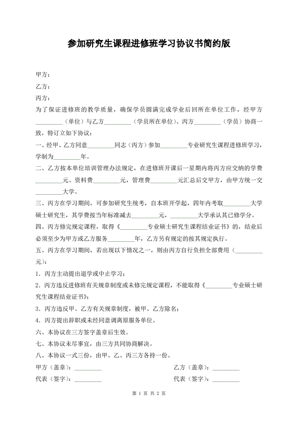
参加研究生课程进修班学习协议书简约版

下载 查看量:0

委托培养工程硕士专业学位研究生协议书新版

下载 查看量:0

委托培养硕士研究生合同书详细版

下载 查看量:0

硕士研究生留所工作协议书最新版

下载 查看量:0

委托培养硕士研究生合同书最新版

下载 查看量:0

委托培养硕士研究生合同书热门详细版

下载 查看量:0

百货、文化用品商商购销合同最新爱版

下载 查看量:0

成人教育培养协议最新版

下载 查看量:0

百货、文化用品购销合同审核版

下载 查看量:0

热门版教育合作发展协议书

下载 查看量:0

教育软件代理合作协议书审核版

下载 查看量:0

文化活动代理协议

下载 查看量:0

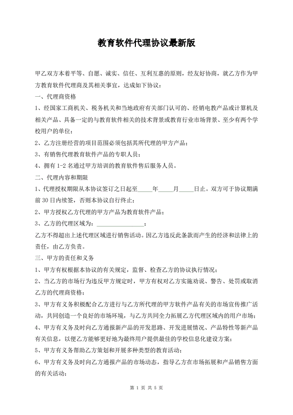
教育软件代理协议最新版

下载 查看量:0

教育网安全管理协议试行最新版

下载 查看量:0

华语教育合作意向书审核版

下载 查看量:0

连锁教育组织特许加盟合同书最新版

下载 查看量:0

热门版办学场地租赁协议

下载 查看量:0

请假条学生病假(2篇)

下载 查看量:0

合作办学协议书

下载 查看量:0

合伙经营培训机构合同

下载 查看量:0

就读证明-2篇

下载 查看量:0

奖学金捐赠合同新审核版

下载 查看量:0

常用奖学金赠与的通用版合同

下载 查看量:0

大学生国防奖学金协议

下载 查看量:0

最新版图书约稿合同书范本

下载 查看量:0

最新版图书约稿合同模板

下载 查看量:0

图书约稿合同

下载 查看量:0

交通事故赔偿协议书(死亡)

下载 查看量:0

交通事故一次性赔偿协议

下载 查看量:0

道路交通事故损害赔偿协议书

下载 查看量:0

交通事故赔偿协议书

下载 查看量:0

责任限制申请书(供海损事故责任用)

下载 查看量:0

自行车第三者责任保险

下载 查看量:0

最新交通事故赔偿协议

下载 查看量:0

交通事故和解协议书

下载 查看量:0

船舶碰撞仲裁协议

下载 查看量:0

未就业毕业生户籍挂靠合同

下载 查看量:0

车辆挂靠经营合同范本

下载 查看量:0

户口挂靠合同范本

下载 查看量:0

企业挂靠协议

下载 查看量:0

标准版物业公司挂靠合同范本

下载 查看量:0

工程挂靠合同书样书最新版

下载 查看量:0

建筑项目挂靠协议审核版

下载 查看量:0

结盟协议(精简版)

下载 查看量:0

结盟协议范本

下载 查看量:0

结盟协议通用版

下载 查看量:0

最新企业安全生产责任书范文

下载 查看量:0

疫情防控健康承诺书范文

下载 查看量:0

疫情防控个人承诺书范文

下载 查看量:0

职工安全生产保证书范本

下载 查看量:0

疫情个人健康承诺书范文

下载 查看量:0

施工班组安全生产责任保证书范文

下载 查看量:0

学生健康承诺书模板

下载 查看量:0

医疗机构安全生产责任书范文

下载 查看量:0

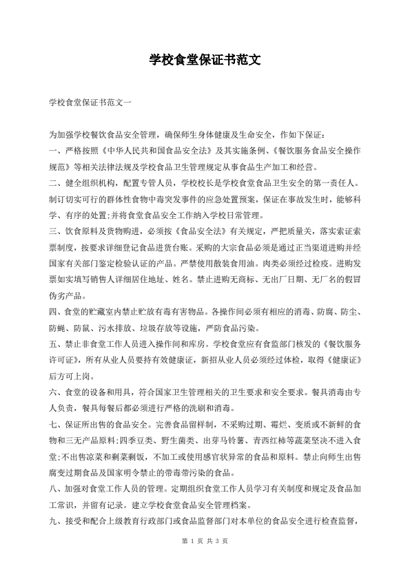
学校食堂保证书范文

下载 查看量:0

最新物业消防安全承诺书范文

下载 查看量:0

组建公司合同范本

下载 查看量:0

组建公司协议最新模板

下载 查看量:0

合资组建有限公司合同书范本

下载 查看量:0

加盟合作组建餐饮集团合同书模板

下载 查看量:0

组建集团协议书范本

下载 查看量:0

组建集团协议最新模板

下载 查看量:0

孵化创业合作协议

下载 查看量:0

共建园区合作协议

下载 查看量:0

产业园合作协议合同范本

下载 查看量:0

非法证据排除申请

下载 查看量:0

标准的债务纠纷委托书范本

下载 查看量:0

低保申请书

下载 查看量:0

变更强制措施申请书

下载 查看量:0

人防工程五方责任承诺书范文

下载 查看量:0

最新战略合作框架协议合同模板

下载 查看量:0

特种作业人员安全生产责任书范文

下载 查看量:0

咨询服务协议书范本

下载 查看量:0

最新电信委托书范本

下载 查看量:0

城镇居民低保申请书

下载 查看量:0

城镇居民低保申请书

下载 查看量:0

细则细则

下载 查看量:0

规则范例

下载 查看量:0

法律尽职调查摘要-主要法规和审阅文件

下载 查看量:0

申报书(利害关系人申报权利用)

下载 查看量:0

律所见证书封面

下载 查看量:0

民事起诉状范本

下载 查看量:0

民事判决书(公示催告程序除权用)

下载 查看量:0

国家赔偿申请收讫凭证(收到国家赔偿申请材料用)

下载 查看量:0

国家旅游局新版团队出境旅游合同

下载 查看量:0

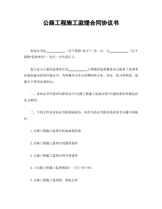
附件3《广州市建设工程监理合同》(SF-2019-0206)

下载 查看量:0

团队出境旅游合同

下载 查看量:0

与机构合作协议合同书范本

下载 查看量:0

施工工程进度保证书范文

下载 查看量:0

员工安全出行保证书范本

下载 查看量:0

聘请电影(电视剧)演员合同(与演员本人签订)

下载 查看量:0

村民低保申请书

下载 查看量:0

软件合同书范文(标准版)

下载 查看量:0

房地产“营改增”最新采购合同文本修订版

下载 查看量:0

境内旅游合同(云南省内旅游用)

下载 查看量:0

商铺租赁合同文本修订版

下载 查看量:0

网站日常更新及维护委托协议

下载 查看量:0

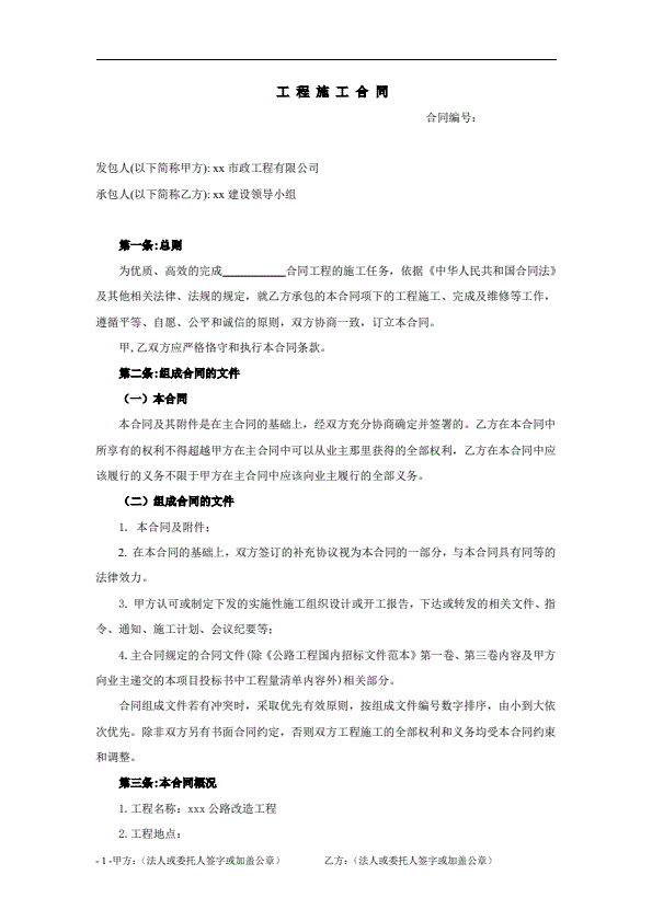
《建设工程施工合同》[示范文本]

下载 查看量:0

民事起诉状(提起公益诉讼用)

下载 查看量:0

养老机构服务合同

下载 查看量:0

10涉农合同

下载 查看量:0

园林绿化工程施工合同 GF—2020—2605

下载 查看量:0

补正通知书(通知赔偿请求人补正材料用)

下载 查看量:0

美容院简易劳动合同

下载 查看量:0

建设工程施工专业分包合同

下载 查看量:0

《旅游包车合同》(三部门联合发文)

下载 查看量:0

团队境内旅游合同 GF—2014—2401

下载 查看量:0

民事裁定书(环境污染或者生态破坏公益诉讼准许撤回起诉用)

下载 查看量:0

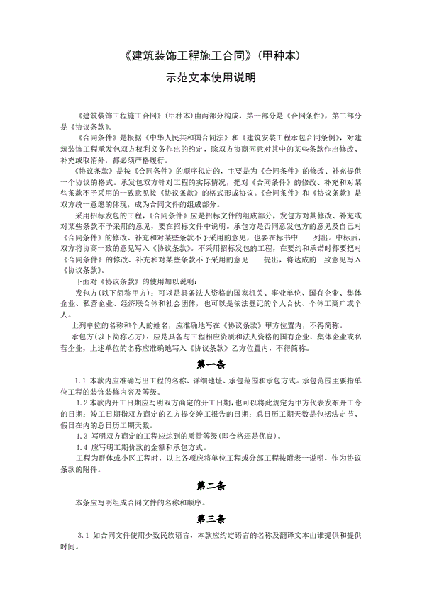
《建筑装饰工程施工合同》[甲种本]

下载 查看量:0

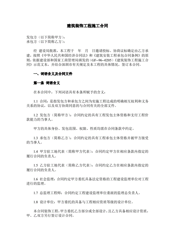
建筑装饰工程施工合同

下载 查看量:0

公司常年法律顾问服务方案

下载 查看量:0

办法办法

下载 查看量:0

公告(公示催告除权判决用)

下载 查看量:0

规则范例

下载 查看量:0

餐饮连锁-代理合同

下载 查看量:0

10涉农合同

下载 查看量:0

民事裁定书(驳回利害关系人申报用)

下载 查看量:0

服务质量告知书

下载 查看量:0

建设工程设计合同示范文本 GF—2015—0210

下载 查看量:0

守则守则

下载 查看量:0

合肥市劳动合同范本

下载 查看量:0

大陆居民赴台湾地区旅游合同

下载 查看量:0

条例范例

下载 查看量:0

03民事诉讼代理词范文

下载 查看量:0

琼旅文便函2247号+关于推荐《海南省境内旅游合同》示范文本的通知

下载 查看量:0

决定书(指令复议机关或者作为赔偿义务机关的人民法院作出决定用)

下载 查看量:0

大学生就业合同范本

下载 查看量:0

尽职调查封面

下载 查看量:0

法律咨询意见书

下载 查看量:0

民事裁定书(公益诉讼不准许撤回起诉用)

下载 查看量:0

聘请电影(电视剧)特技演员合同(与演员本人签订)

下载 查看量:0

附件1海南省建设工程检测合同(示范文本)

下载 查看量:0

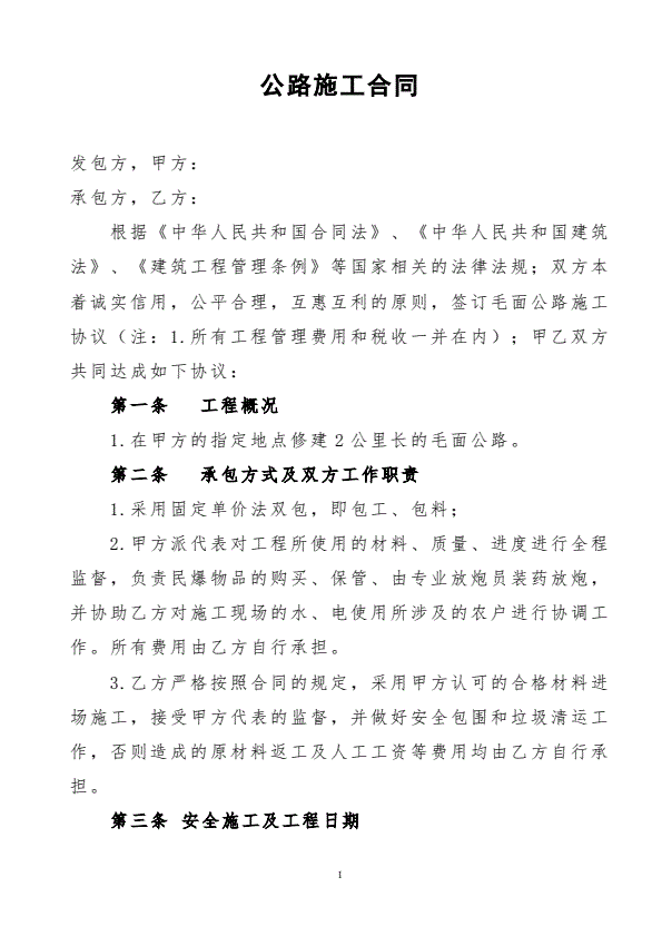
公路工程施工合同范本

下载 查看量:0

拍卖公证书(1)

下载 查看量:0

建设工程施工合同

下载 查看量:0

水电工程建设监理合同(示范文本1997年版)

下载 查看量:0

《建设工程施工合同》[港口1]

下载 查看量:0

建设工程勘察合同(1)

下载 查看量:0

建设工程招标代理合同

下载 查看量:0

关于保荐项目重要事项尽职调查情况问核表

下载 查看量:0

建设工程监理合同 GF—2012—0202

下载 查看量:0

拍卖公证书(1)

下载 查看量:0

服装加盟协议书

下载 查看量:0

意外受伤赔偿协议书

下载 查看量:0

建筑装饰工程施工合同(1)

下载 查看量:0

细则范例

下载 查看量:0

民事判决书(侵害消费者权益公益诉讼用)

下载 查看量:0

通知书(准许或不予准许对法院委托的鉴定部门的鉴定重新鉴定申请用)

下载 查看量:0

招标代理合同

下载 查看量:0

民事裁定书(准许撤回公示催告申请用)

下载 查看量:0

附件2《广州市建设工程造价咨询合同》(SF-2019-0205).

下载 查看量:0

起诉书(原被告均为法人或其他组织)

下载 查看量:0

民事裁定书(对同一侵权行为另行提起公益诉讼不予受理用)

下载 查看量:0

专业技术人员聘用合同书

下载 查看量:0

国内旅游组团合同

下载 查看量:0

授权委托书(法人单位用)

下载 查看量:0

新三板律师尽职调查工作底稿模板整理

下载 查看量:0

游客安全信息卡参考式样

下载 查看量:0

建设工程施工合同条件

下载 查看量:0

货物运输服务合同(与专线)

下载 查看量:0

民事判决书(环境污染或者生态破坏公益诉讼用)

下载 查看量:0

制度范例

下载 查看量:0

建筑装饰工程施工合同(甲种本) GF—96—0205

下载 查看量:0

建筑安装工程施工合同

下载 查看量:0

建设工程勘察合同 GF—2016—0203

下载 查看量:0

影视剧本合作创作合同

下载 查看量:0

分店(分公司)承包合同

下载 查看量:0

办法范例

下载 查看量:0

转让注册商标申请书

下载 查看量:0

出境旅游合同

下载 查看量:0

申请书(申请顺延期限用)

下载 查看量:0

建设工程施工劳务分包合同

下载 查看量:0

建设工程施工专业分包合同 GF—2003—0213

下载 查看量:0

服务居间合同书(超市管理咨询)

下载 查看量:0

单位定向捐赠协议书

下载 查看量:0

死亡公证书

下载 查看量:0

招标代理合同

下载 查看量:0

文学剧本创作合作合同

下载 查看量:0

《建设工程施工合同》[港口2]

下载 查看量:0

《养老机构服务合同》 GF—2016—2001

下载 查看量:0

建设工程委托监理合同

下载 查看量:0

规定规定

下载 查看量:0

京津冀网络交易平台服务合同(2021)

下载 查看量:0

规则范例

下载 查看量:0

城市污水处理特许经营协议 GF—2006—2504

下载 查看量:0

画册设计合同书

下载 查看量:0

申请书(撤回公示催告申请用)

下载 查看量:0

公路工程施工合同样本

下载 查看量:0

民事裁定书(对同一侵权行为另行提起公益诉讼不予受理用)

下载 查看量:0

建设工程承包合同(4)

下载 查看量:0

民事判决书(宣告失踪或宣告死亡用)

下载 查看量:0

笔记本电脑采购合同

下载 查看量:0

物流有限公司加盟合同书

下载 查看量:0

法律咨询意见书

下载 查看量:0

计算软件开发合同

下载 查看量:0

国内旅游组团合同

下载 查看量:0

申请书(其他机关和有关组织申请参加公益诉讼用)

下载 查看量:0

上海市建设工程施工合同示范文本

下载 查看量:0

最新财产赠与合同范本3份

下载 查看量:0

宣告失踪申请书

下载 查看量:0

道路施工合同

下载 查看量:0

大学生就业合同范本

下载 查看量:0

借用场地协议合同书

下载 查看量:0

审核版借用他人名义购买商品房协议书

下载 查看量:0

最新资质证书借用合同协议书范本

下载 查看量:0

学生公寓使用协议最新模板

下载 查看量:0

最新文化影视作品著作权许可使用协议书样本

下载 查看量:0

音乐作品授权使用协议书正式版

下载 查看量:0

场地借用合同书模板

下载 查看量:0

笔记本电脑长期借用标准版协议书

下载 查看量:0

机械使用合同最新样本

下载 查看量:0

图片授权使用协议

下载 查看量:0

图片许可使用协议

下载 查看量:0

资金占用协议模板

下载 查看量:0

资金占用协议最新模板

下载 查看量:0

土地占用协议书模板

下载 查看量:0

运费结算合同

下载 查看量:0

审核版工程款结算还款协议范本

下载 查看量:0

工程尾款结算合同范本

下载 查看量:0

受托人信托报酬支付协议书模板

下载 查看量:0

支付协议书模板

下载 查看量:0

支付协议范本

下载 查看量:0

团队境内旅游合同

下载 查看量:0

四川省婚礼庆典服务合同(示范文本)(CH-2011-02)

下载 查看量:0

认定财产无主申请书

下载 查看量:0

开户协议通用版

下载 查看量:0

开户协议范本

下载 查看量:0

开户协议标准版

下载 查看量:0

卫视电影台转播授权协议书境内专用版

下载 查看量:0

MTV卫星电视节目转播委托协议书标准版

下载 查看量:0

体育赛事电视转播权合同通用版

下载 查看量:0

电视广告播放协议书样板

下载 查看量:0

电视广告播放合同样本(合同示范文本)

下载 查看量:0

最新电影播放协议书通用版

下载 查看量:0

通用文艺巡回表演合同范本

下载 查看量:0

精选演员表演合同书通用版

下载 查看量:0

演员合同范本

下载 查看量:0

演员演出合同

下载 查看量:0

车展模特演出合同

下载 查看量:0

文艺演出播放合同

下载 查看量:0

文艺表演合同

下载 查看量:0

10涉农合同

下载 查看量:0

最新文艺表演演出合同

下载 查看量:0

城市生活垃圾处理特许经营协议 GF—2004—2505

下载 查看量:0

浙江省家具定制合同(示范文本)(HT33/SF24 2-2023)

下载 查看量:0

10涉农合同

下载 查看量:0

建设工程施工劳务分包合同 GF—2003—0214

下载 查看量:0

中外合资经营企业合同(塑料制品)

下载 查看量:0

《铁路建设工程施工合同》

下载 查看量:0

10涉农合同

下载 查看量:0

建材团购协议

下载 查看量:0

境内组团社与地接社合同

下载 查看量:0

境内旅游合同(云南省外旅游用)

下载 查看量:0

执行异议书(对财产分配方案提出异议用)

下载 查看量:0

民事判决书(撤销有关民事行为能力的宣告用)

下载 查看量:0

拍卖公证书(2)

下载 查看量:0

死亡公证书

下载 查看量:0

通知书(驳回证据保全申请用)

下载 查看量:0

国际工程承包合同工程总承包合同

下载 查看量:0

通信公司固定电话服务协议

下载 查看量:0

动产赠与合同

下载 查看量:0

申请书(申请顺延期限用)

下载 查看量:0

设计封面合同

下载 查看量:0

监理合同

下载 查看量:0

广州市衣物洗涤(议价)服务合同

下载 查看量:0

电化学储能电站并网调度协议示范文本(试行)GF-2021-0514

下载 查看量:0

私人法律服务协议书

下载 查看量:0

公告(公益诉讼公告和解或者调解协议用)

下载 查看量:0

水路货物承运合同范本

下载 查看量:0

2013SDF-2013-0001《山东省婚礼庆典服务合同示范文本》

下载 查看量:0

商务广告短信群发服务协议

下载 查看量:0

规则范例

下载 查看量:0

天津市住宅装饰装修工程施工合同

下载 查看量:0

捐资助学合约书

下载 查看量:0

教师劳动合同书

下载 查看量:0

聘请电影(电视剧)制片人合同

下载 查看量:0

建筑装饰工程施工合同

下载 查看量:0

办法办法

下载 查看量:0

聘请电影(电视剧)导演合同(与导演所属单位签订)

下载 查看量:0

民事起诉状(提起公益诉讼用)

下载 查看量:0

金融企业劳动合同示范文

下载 查看量:0

曾用名公证书

下载 查看量:0

停止支付通知书(通知支付人停止支付用)

下载 查看量:0

劳动合同书-甘肃标准版

下载 查看量:0

民事判决书(环境污染或者生态破坏公益诉讼用)

下载 查看量:0

广告制作合同

下载 查看量:0

劳务分包合同

下载 查看量:0

法律咨询情况登记表

下载 查看量:0

委托代理协议详细版

下载 查看量:0

重庆市“市内游”合同示范文本(2017版)

下载 查看量:0

地役权设定契约书

下载 查看量:0

港口工程施工合同

下载 查看量:0

建设工程勘察合同(示范文本)(GF-2016-0203)

下载 查看量:0

民事裁定书(终结公示催告程序用)

下载 查看量:0

《建设工程施工合同》[普通]

下载 查看量:0

选票公证书

下载 查看量:0

宁波市一日游旅游合同

下载 查看量:0

室内清洁合作协议

下载 查看量:0

邮政特快专递大宗客户协议

下载 查看量:0

民事判决书(认定财产无主案件用)

下载 查看量:0

广州市国内旅游组团合同(2014版)

下载 查看量:0

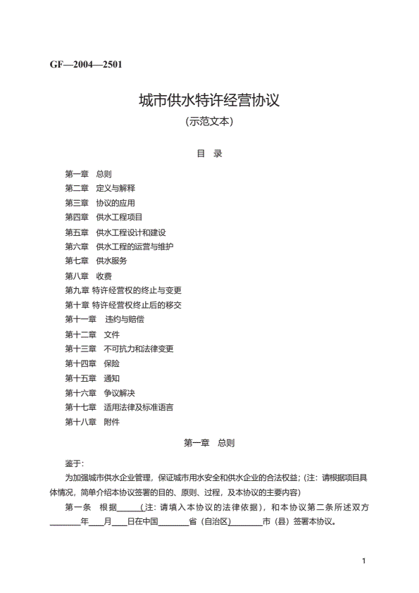
城市供水特许经营协议 GF—2004—2501

下载 查看量:0

养老机构服务合同

下载 查看量:0

曾用名公证书

下载 查看量:0

技术转让和合作生产合同

下载 查看量:0

团队出境旅游合同 GF—2014—2402

下载 查看量:0

建设工程设计合同示范文本 GF—2015—0209

下载 查看量:0

合肥市劳动合同范本

下载 查看量:0

中外合资经营企业合同(8)

下载 查看量:0

合同条款(含通用条款)招投标必需

下载 查看量:0

对外建筑工程承包合同

下载 查看量:0

制度范例

下载 查看量:0

民事判决书(当事人对案件事实没有争议的用)

下载 查看量:0

民事判决书(被告承认原告全部诉讼请求的用)

下载 查看量:0

浙江省家政服务合同示范文本

下载 查看量:0

建设工程承包合同(2)

下载 查看量:0

武汉市劳动合同(分六类)

下载 查看量:0

宁波市一日游旅游合同

下载 查看量:0

团队境内旅游合同

下载 查看量:0

建设工程施工承包合同

下载 查看量:0

技术转让和合作生产合同

下载 查看量:0

附件7.广西家庭居室装饰装修施工合同

下载 查看量:0

建设工程监理合同 GF—2012—0202

下载 查看量:0

代理词(民事一审用)

下载 查看量:0

证据清单(模板)

下载 查看量:0

餐饮公司特许经营区域代理合同

下载 查看量:0

中外专有技术许可合同(2)

下载 查看量:0

民事裁定书(驳回利害关系人申报用)

下载 查看量:0

房地产“营改增”最新采购合同文本修订版

下载 查看量:0

团队出境旅游合同

下载 查看量:0

浙江省家政服务合同示范文本

下载 查看量:0

音乐作品委托创作合同(改编)

下载 查看量:0

建筑装饰工程施工合同

下载 查看量:0

《建设工程施工合同》[对外]

下载 查看量:0

水电工程建设监理合同

下载 查看量:0

服装加盟协议书

下载 查看量:0

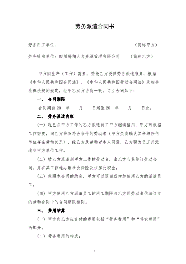
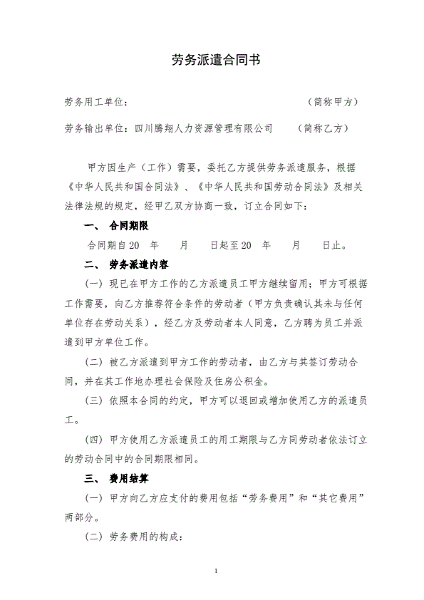
劳务派遣合同

下载 查看量:0

停止支付通知书(通知支付人停止支付用)

下载 查看量:0

新能源场站并网调度协议示范文本GF-2021-0513

下载 查看量:0

介绍信

下载 查看量:0

附件:海南省家庭室内装饰装修工程施工合同示范文本

下载 查看量:0

规则规则

下载 查看量:0

建设工程造价咨询合同 GF—2015—0212

下载 查看量:0

拍卖公证书(2)

下载 查看量:0

铁路建设工程施工合同

下载 查看量:0

购售电合同示范文本GF-2021-0511

下载 查看量:0

附件4《广州市建设工程质量检测合同》(SF-2019-0207).

下载 查看量:0

船舶修理合同

下载 查看量:0

建筑安装工程承包合同(煤矿)

下载 查看量:0

呼和浩特市家庭装饰装修工程施工合同(示范文本)

下载 查看量:0

住宅装饰装修施工合同

下载 查看量:0

国际工程承包合同工程总承包合同

下载 查看量:0

国际工程承包合同工程总承包合同

下载 查看量:0

中国电信合同书

下载 查看量:0

房地产尽职调查操作流程

下载 查看量:0

民事裁定书(终结公示催告程序用)

下载 查看量:0

中外专有技术许可合同(2)

下载 查看量:0

民事判决书(撤销失踪宣告或死亡宣告用)

下载 查看量:0

南京市邮轮旅游合同

下载 查看量:0

聘请电影(电视剧)导演合同(与导演本人签订)

下载 查看量:0

进口合同

下载 查看量:0

公告(催促利害关系人申报权利用)

下载 查看量:0

住宅室内装饰装修设计合同

下载 查看量:0

试用期3个月工作协议

下载 查看量:0

建设工程设计合同

下载 查看量:0

委托检验协议书

下载 查看量:0

公路工程施工监理合同附件

下载 查看量:0

煤矿建筑安装工程承包合同

下载 查看量:0

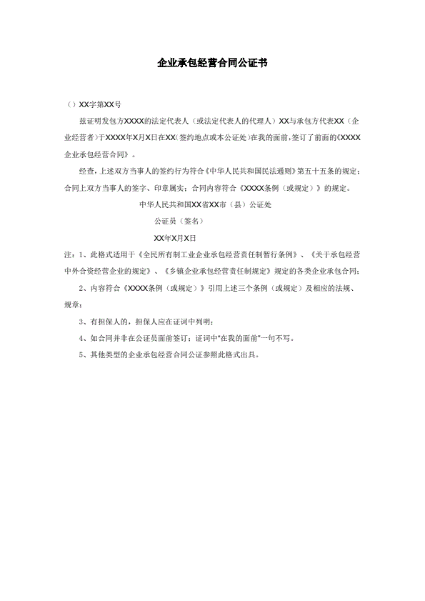
企业承包经营合同

下载 查看量:0

乡村公路施工合同

下载 查看量:0

技术培训、技术中介服务合同

下载 查看量:0

通知书(不予准许延长举证期限用)

下载 查看量:0

劳动合同(新

下载 查看量:0

项目设计制作委托合同

下载 查看量:0

境内旅游组团社与地接社合同 GF—2014—2411

下载 查看量:0

天津市建材买卖合同

下载 查看量:0

图书自费出版合同

下载 查看量:0

《委托物业管理合同》

下载 查看量:0

网络电话使用与服务协议

下载 查看量:0

广州市出境旅游组团合同(2014版)

下载 查看量:0

口头起诉登记表(公民口头提起民事诉讼用)

下载 查看量:0

安徽省生姜种植收购合同

下载 查看量:0

建设工程设计合同范本

下载 查看量:0

《建筑装饰工程施工合同》[甲种本]示范文本使用说明

下载 查看量:0

建筑安装工程拆迁房屋合同

下载 查看量:0

法律服务合同(企业劳资)

下载 查看量:0

XX美容养生馆劳动协议书

下载 查看量:0

北京劳动合同(范本)

下载 查看量:0

机动车驾驶培训先学后付、计时收费模式服务合同 GF—2016—2002

下载 查看量:0

承认外国法院判决申请书

下载 查看量:0

工程维修合同

下载 查看量:0

聘请艺人协议书

下载 查看量:0

个人住房公积金借款合同

下载 查看量:0

注册商标使用许可合同

下载 查看量:0

专业工具采购合同

下载 查看量:0

法律服务合同(股票发行与上市)

下载 查看量:0

工程技术承包合同

下载 查看量:0

专利实施许可合同

下载 查看量:0

建设工程勘察设计合同(3)

下载 查看量:0

承揽合同

下载 查看量:0

特许经营合同

下载 查看量:0

企业承包经营合同公证书

下载 查看量:0

客车驾驶员劳动合同

下载 查看量:0

江苏省单用途预付卡购卡合同(示范文本)-修订

下载 查看量:0

光盘制作合同

下载 查看量:0

专利实施许可合同

下载 查看量:0

赠与合同(公民类附义务)

下载 查看量:0

委托拍卖合同

下载 查看量:0

劳务派遣-员工劳动合同书--(新)

下载 查看量:0

信托合同文本格式

下载 查看量:0

聘请外籍工作人员合同

下载 查看量:0

美术教师聘任合同书

下载 查看量:0

项目技术开发合同

下载 查看量:0

杭州市出境旅游合同

下载 查看量:0

商标使用许可合同

下载 查看量:0

广告发布委托合同

下载 查看量:0

技术开发合同(5)

下载 查看量:0

摊铺机租赁合同

下载 查看量:0

机械设备采购合同模板

下载 查看量:0

图书出版合同

下载 查看量:0

观光车服务承包经营合同

下载 查看量:0

培训机构市场部劳动合同

下载 查看量:0

交通事故赔偿协议书(撞伤)

下载 查看量:0

资助协议

下载 查看量:0

运输合同(普通1)

下载 查看量:0

宅基地转让协议样本

下载 查看量:0

北京市非居民单位厨余垃圾运输服务合同(BF—2021—2721)

下载 查看量:0

代办签证服务合同

下载 查看量:0

推荐外教中介服务合同

下载 查看量:0

房屋拆迁合同书范本

下载 查看量:0

短信息广告发送通信传输服务协议

下载 查看量:0

互联网维护及运营协议书

下载 查看量:0

“营改增”--施工企业合同条款筹划

下载 查看量:0

项目可行性研究技术合同

下载 查看量:0

图书出版合同

下载 查看量:0

广告代理合同范本

下载 查看量:0

《建设工程拆迁房屋合同》

下载 查看量:0

修理修缮合同

下载 查看量:0

城市供用热力合同(示范文本)

下载 查看量:0

一般代理协议书

下载 查看量:0

IT研发岗劳动合同范本

下载 查看量:0

建筑物沉降观测合同

下载 查看量:0

工矿产品订货合同

下载 查看量:0

化肥、农药商品购销合

下载 查看量:0

模特合作摄影合同

下载 查看量:0

计算机系统日常维护合同

下载 查看量:0

出国劳务合同

下载 查看量:0

委托设计制作合同

下载 查看量:0

代理记账客户合同范本

下载 查看量:0

上市公司聘请律师合同

下载 查看量:0

电视广告片制作合同

下载 查看量:0

专项培训协议书

下载 查看量:0

影视广告片制作合同

下载 查看量:0

杭州市健身服务市场合同

下载 查看量:0

补偿贸易购销合同

下载 查看量:0

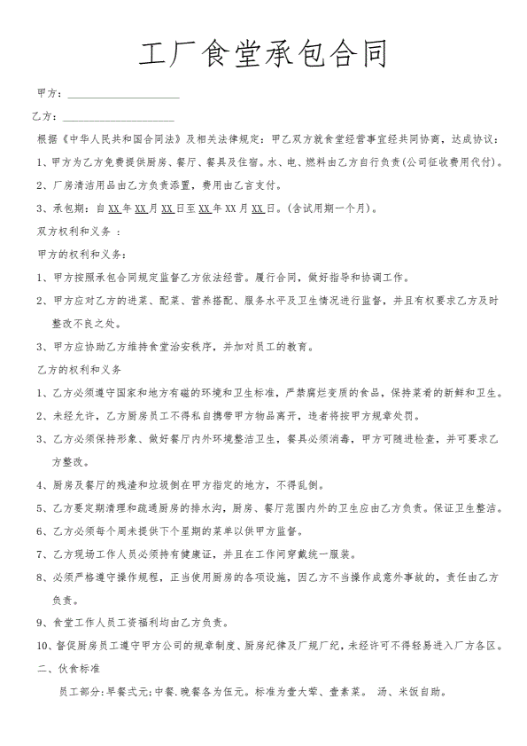
食堂承包合同

下载 查看量:0

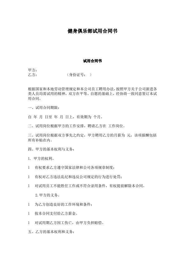
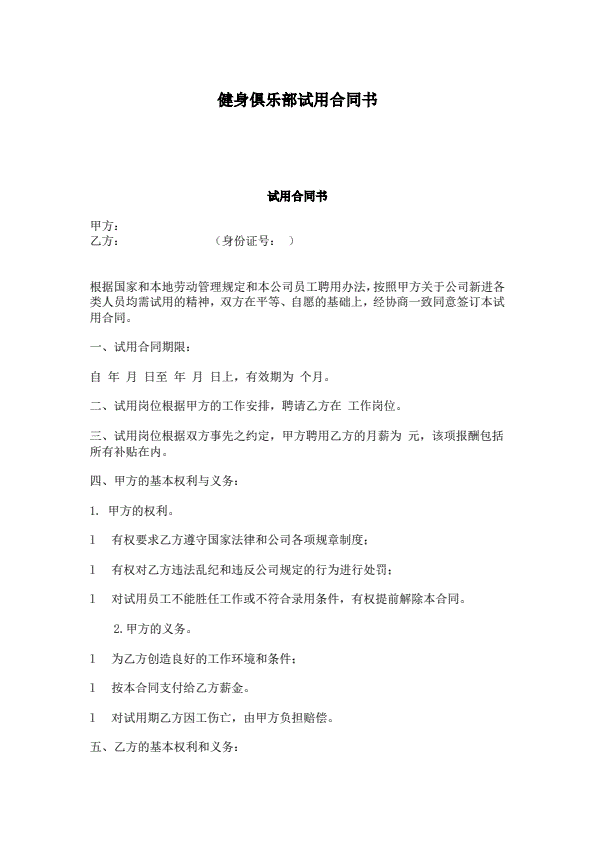
健身俱乐部试用合同书

下载 查看量:0

002-家庭居室装饰装修工程施工合同

下载 查看量:0

房地产项目法律服务合同

下载 查看量:0

河北省保管合同

下载 查看量:0

项目建设合作协议

下载 查看量:0

柜台租赁合同

下载 查看量:0

建筑工程居间合同

下载 查看量:0

家庭法律顾问服务合同

下载 查看量:0

《工程建设监理合同》

下载 查看量:0

委托合同

下载 查看量:0

临时工合同

下载 查看量:0

汽车土方运输合同

下载 查看量:0

委托录音制作合同

下载 查看量:0

承包合同书(企业1)

下载 查看量:0

货物运输合同(与临时车司机)

下载 查看量:0

常年知识产权顾问合同

下载 查看量:0

授权委托书

下载 查看量:0

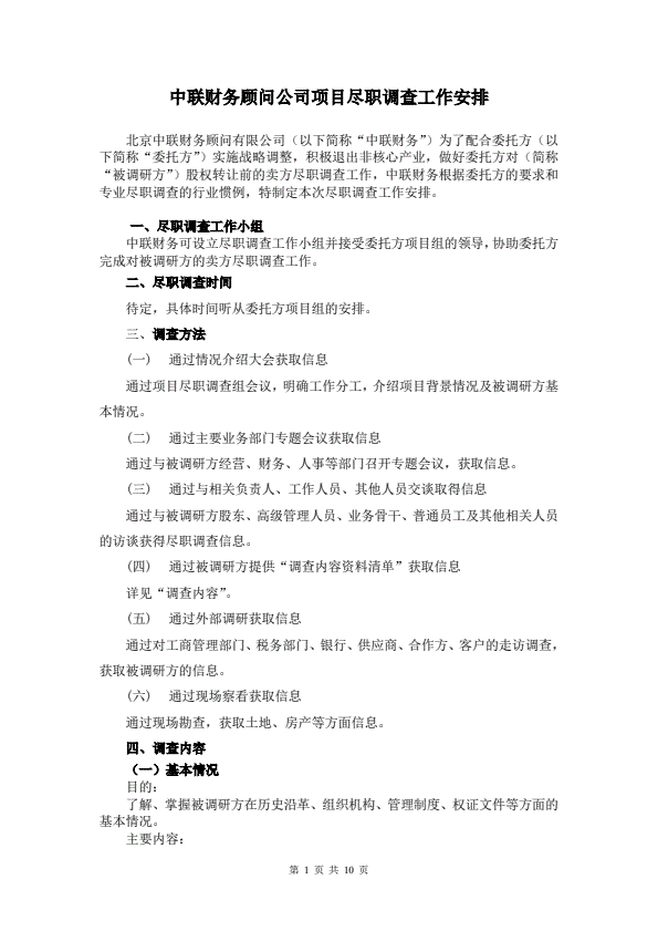
尽职调查的主要内容

下载 查看量:0

影视制作合同范本

下载 查看量:0

授予翻译权合同

下载 查看量:0

专利代理合同样本

下载 查看量:0

工程承包合同范本

下载 查看量:0

合同制工人招聘合同

下载 查看量:0

车间师傅劳动合同

下载 查看量:0

律师尽职调查中涉及重大合同的审核要点

下载 查看量:0

旅馆转让协议书

下载 查看量:0

赞助协议(1)

下载 查看量:0

电器采购合同

下载 查看量:0

服装品牌代理加盟合同书

下载 查看量:0

安装工劳动合同

下载 查看量:0

公司设计人员劳动合同样板

下载 查看量:0

江苏省家政服务合同派遣制示范文本

下载 查看量:0

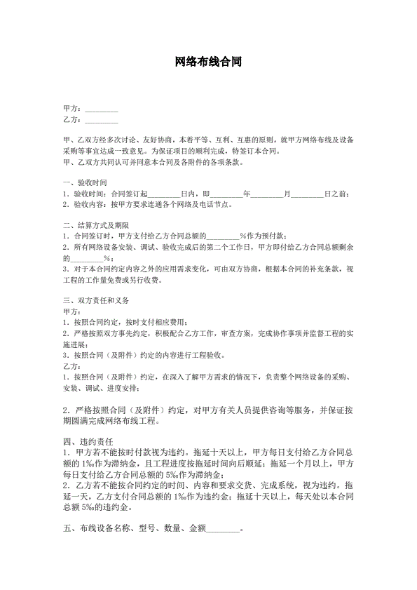
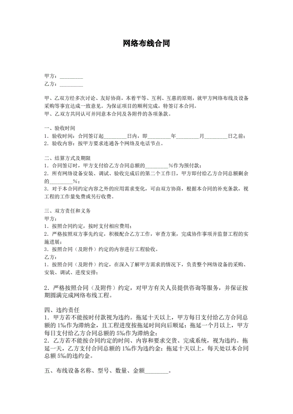
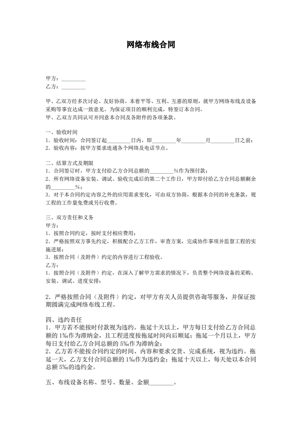
网络布线合同

下载 查看量:0

服装采购合同

下载 查看量:0

合作建房合同

下载 查看量:0

培训机构加盟合作协议

下载 查看量:0

建筑模型制作合同书

下载 查看量:0

木工承包合同范本

下载 查看量:0

车间员工合同

下载 查看量:0

建筑安装工程承包合同(1)

下载 查看量:0

软件开发合同

下载 查看量:0

委托代理协议书

下载 查看量:0

计算机网络维修合同

下载 查看量:0

转让技术秘密和补偿贸易合作生产合同(一般产品)

下载 查看量:0

家政服务员聘用协议

下载 查看量:0

《房屋拆迁安置补偿合同》

下载 查看量:0

补偿贸易购销合同

下载 查看量:0

学者管理系统维护托管合同

下载 查看量:0

关于……一案的审理报告

下载 查看量:0

奶茶店劳动合同

下载 查看量:0

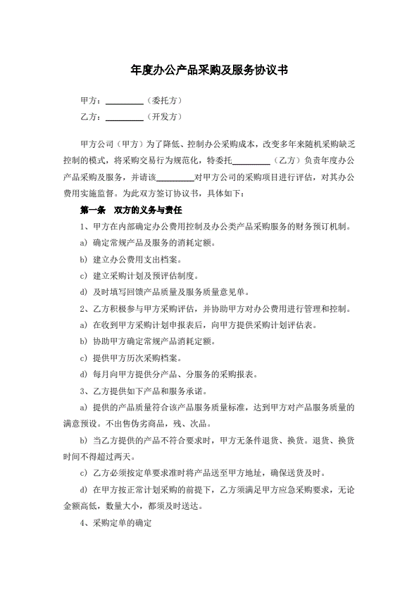
办公产品采购协议

下载 查看量:0

画册设计合同书

下载 查看量:0

天津市广告承揽合同

下载 查看量:0

运费结算协议

下载 查看量:0

房屋拆迁安置补偿合同

下载 查看量:0

转让技术秘密和补偿贸易合作生产合同

下载 查看量:0

CT机保修合同

下载 查看量:0

信托合同文本格式

下载 查看量:0

商标代理合同

下载 查看量:0

基础装修合同

下载 查看量:0

文艺作品著作权转让合同

下载 查看量:0

论文著作权转让合同

下载 查看量:0

劳动合同范本(西安市)

下载 查看量:0

职工外派出国培训协议书(适用于高校)

下载 查看量:0

包船运输合同

下载 查看量:0

委托文物保护合同

下载 查看量:0

承包合同书(车辆)

下载 查看量:0

网站转让出售协议书

下载 查看量:0

电子商务公司劳动合同

下载 查看量:0

舞台灯光、扩声、同声传译服务合同

下载 查看量:0

建设工程设计合同(3)

下载 查看量:0

受理案件通知书(通知赔偿义务机关或复议机关用)

下载 查看量:0

公司员工试用期合同

下载 查看量:0

模特签约合同

下载 查看量:0

空调维修保养合同

下载 查看量:0

动力供应合同(一级)

下载 查看量:0

专利代理合同

下载 查看量:0

档案保管协议(应届毕业生委托学校)

下载 查看量:0

广告代理合同范本

下载 查看量:0

安装工程合同

下载 查看量:0

家庭居室装饰装修工程施工合同

下载 查看量:0

飞虫综合治理中标合同

下载 查看量:0

水路货物运单

下载 查看量:0

数据库定置合同

下载 查看量:0

《工矿产品供应调拨合同》

下载 查看量:0

中外专有技术许可合同(1)

下载 查看量:0

建设工程勘察设计合同

下载 查看量:0

货物运输服务合同(与散客-简易版)

下载 查看量:0

私人法律服务协议书

下载 查看量:0

网络红人签约合同范本

下载 查看量:0

项目开发合作协议

下载 查看量:0

临时工聘用合同

下载 查看量:0

建设工程勘察设计合同(2)

下载 查看量:0

商标使用授权合同

下载 查看量:0

汽车维修厂劳动合同书

下载 查看量:0

XX文化传播公司劳动合同

下载 查看量:0

演艺经纪合同

下载 查看量:0

行政裁定书(依职权提审或者指令下级法院再审用)

下载 查看量:0

网站设计及主页制作合同书

下载 查看量:0

全国经营系列任职资格培训考核委托协议

下载 查看量:0

公示催告申请书范例

下载 查看量:0

知识产权法律服务合同

下载 查看量:0

专利实施许可合同(1)

下载 查看量:0

广告代理合同二

下载 查看量:0

劳务派遣合同范本

下载 查看量:0

集成电路制作合同

下载 查看量:0

一审诉讼法律服务委托代理书

下载 查看量:0

房地产项目转让合同

下载 查看量:0

《住宅装饰设计合同》

下载 查看量:0

XXXX数据使用授权协议

下载 查看量:0

借款合同(单位住房)

下载 查看量:0

浙江省工程建设项目综合测绘技术服务合同示范文本(2020版)

下载 查看量:0

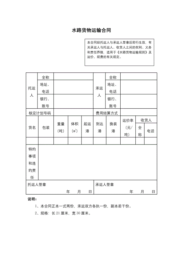
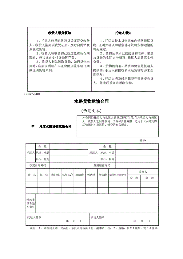
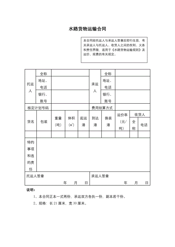
水路货物运输合同 GF—91—0404

下载 查看量:0

建筑安装工程承包合同

下载 查看量:0

聘请外籍工作人员合同

下载 查看量:0

家庭财产综合保险

下载 查看量:0

建筑工程承包合同范本

下载 查看量:0

项目建议书范例

下载 查看量:0

公司与员工签订劳动合同

下载 查看量:0

赞助协议(1)

下载 查看量:0

酒店劳动合同范本

下载 查看量:0

条例条例

下载 查看量:0

上海市家庭居室装饰装修施工合同示范文本(2014版)

下载 查看量:0

采购合同-(长期采购)

下载 查看量:0

居间合同

下载 查看量:0

委托设计协议书

下载 查看量:0

影视剧摄制居间合同

下载 查看量:0

委托开发合同(2)

下载 查看量:0

代理加工合同

下载 查看量:0

承揽合同 GF—2000—0303

下载 查看量:0

国家赔偿决定书(确认国家赔偿协议用)

下载 查看量:0

律师聘请委托代理合同

下载 查看量:0

最新私营企业劳动合同样本

下载 查看量:0

会议承办服务合同书

下载 查看量:0

建筑渣土运输合同

下载 查看量:0

软件产品使用协议范文

下载 查看量:0

政府公开招标采购合同

下载 查看量:0

邮政集团短信应用服务协议

下载 查看量:0

XX健身员工签订劳动合同范本

下载 查看量:0

私营企业雇工劳动合同书

下载 查看量:0

棉花买卖合同 GF—2000—0153

下载 查看量:0

化肥、农药商品购销合

下载 查看量:0

工程合伙协议书范本

下载 查看量:0

经销代理合同书

下载 查看量:0

个人软件外包合同

下载 查看量:0

公路工程施工合同范文

下载 查看量:0

医疗器械公司劳动合同

下载 查看量:0

农作物种子购销合同

下载 查看量:0

影视剧未成年演员聘用合同

下载 查看量:0

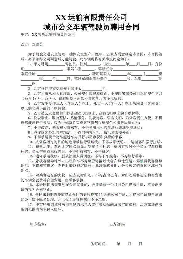
公交车驾驶员聘用合同

下载 查看量:0

图书约稿合同(2)

下载 查看量:0

集成电路制作合同

下载 查看量:0

合同制工人招聘合同

下载 查看量:0

城市供用水合同

下载 查看量:0

销售代理协议

下载 查看量:0

私营企业职工劳动合同

下载 查看量:0

电子设备采购安装合同

下载 查看量:0

东营市劳动合同文本

下载 查看量:0

消防系统检测合同

下载 查看量:0

安徽新省劳动合同范本

下载 查看量:0

著作权授权许可使用合同

下载 查看量:0

企业宣传册印刷承揽合同

下载 查看量:0

水路货物运输合同

下载 查看量:0

代理合同范本

下载 查看量:0

飞行培训合同书

下载 查看量:0

建筑安装工程承包合同(C)

下载 查看量:0

绘图服务合同

下载 查看量:0

个体工商户雇工劳动合同

下载 查看量:0

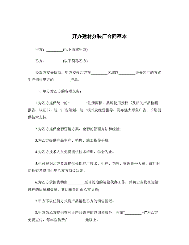
开办建材分装厂合同

下载 查看量:0

3、深圳市平面设计作品委托合同

下载 查看量:0

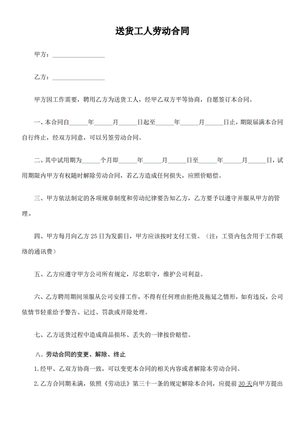
送货工人劳动合同

下载 查看量:0

承包合同书(渔业1)

下载 查看量:0

校企合作协议书范本

下载 查看量:0

北京市体育健身行业预付费服务合同(2022)

下载 查看量:0

工程技术咨询服务合同

下载 查看量:0

尽职调研范本

下载 查看量:0

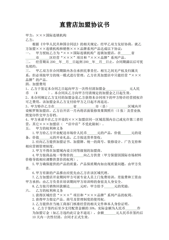
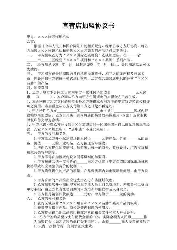
直营店加盟协议书

下载 查看量:0

广告发布委托合同

下载 查看量:0

民事判决书(第三人撤销之诉用)

下载 查看量:0

网络设备安装工程合同

下载 查看量:0

5公司劳动合同

下载 查看量:0

邮政储蓄银行XX支行劳动合同

下载 查看量:0

委托设计合同

下载 查看量:0

广告代理合同一

下载 查看量:0

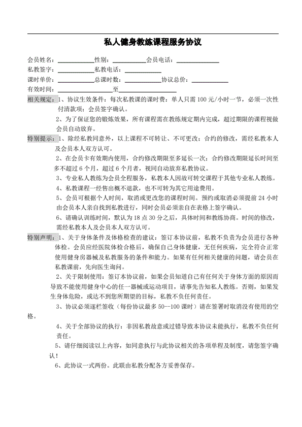
私人健身教练服务协议

下载 查看量:0

展览制作合同

下载 查看量:0

技术入股合作协议书

下载 查看量:0

期货委托合同参考格式

下载 查看量:0

起诉书(原被告均为自然人)

下载 查看量:0

通知书(准许或不予准许对被告提供的鉴定结论重新鉴定申请用)

下载 查看量:0

安装工程合同模板

下载 查看量:0

工程承包合同范本二

下载 查看量:0

解除劳动合同通知书(范本3)

下载 查看量:0

专利申请技术实施许可合同

下载 查看量:0

固定电话业务协议

下载 查看量:0

网站开发制作合同

下载 查看量:0

公交车驾驶员聘用合同

下载 查看量:0

货物仓储、装卸承包经营协议

下载 查看量:0

汽车维修合同

下载 查看量:0

幼儿园教师聘用合同

下载 查看量:0

《建设工程设计合同》[示范文本一]

下载 查看量:0

教育培训机构与老师签的合同

下载 查看量:0

民事起诉状(案外人提起执行异议之诉用)

下载 查看量:0

汽车零部件运输合同

下载 查看量:0

外商投资企业土地使用合同(划拨土地使用权合同)

下载 查看量:0

工程建设招标投标合同(附件)

下载 查看量:0

有线电视频道服务合同

下载 查看量:0

健身房员工守则及劳动合同

下载 查看量:0

采购合同-(长期采购)

下载 查看量:0

保守商业秘密约定书

下载 查看量:0

人身损害赔偿协议书

下载 查看量:0

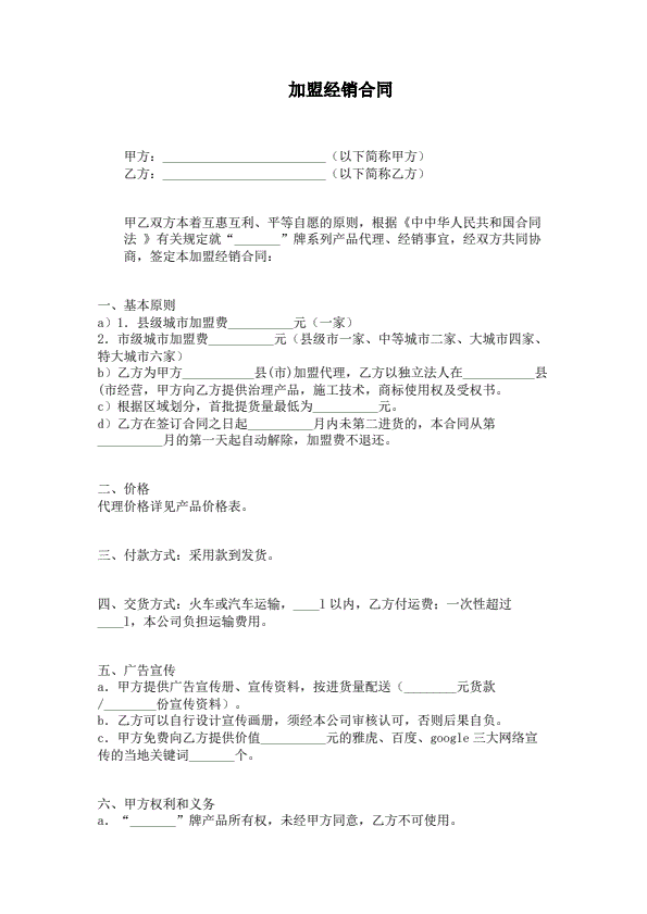
加盟经销合同

下载 查看量:0

区域独家经销合同

下载 查看量:0

体育赛事捐赠合同

下载 查看量:0

企业商业秘密保护合同书

下载 查看量:0

软件捆绑合作协议

下载 查看量:0

仓储保管合同(1)

下载 查看量:0

化肥、化学农药、农膜商品购销合

下载 查看量:0

礼仪模特活动合同范本

下载 查看量:0

劳务派遣合同样本

下载 查看量:0

国际技术转让合同(3)

下载 查看量:0

广告发布委托合同

下载 查看量:0

绿化工程合同

下载 查看量:0

酒店员工劳动合同模板

下载 查看量:0

委托开发合同(1)

下载 查看量:0

建筑起重机械设备租赁协议

下载 查看量:0

建筑工人劳动合同范本

下载 查看量:0

政府采购网上竞价合同

下载 查看量:0

松散型联营合同

下载 查看量:0

建筑安装工程设计合同

下载 查看量:0

委托创作合同

下载 查看量:0

医疗服务合同

下载 查看量:0

劳务派遣劳动合同范本

下载 查看量:0

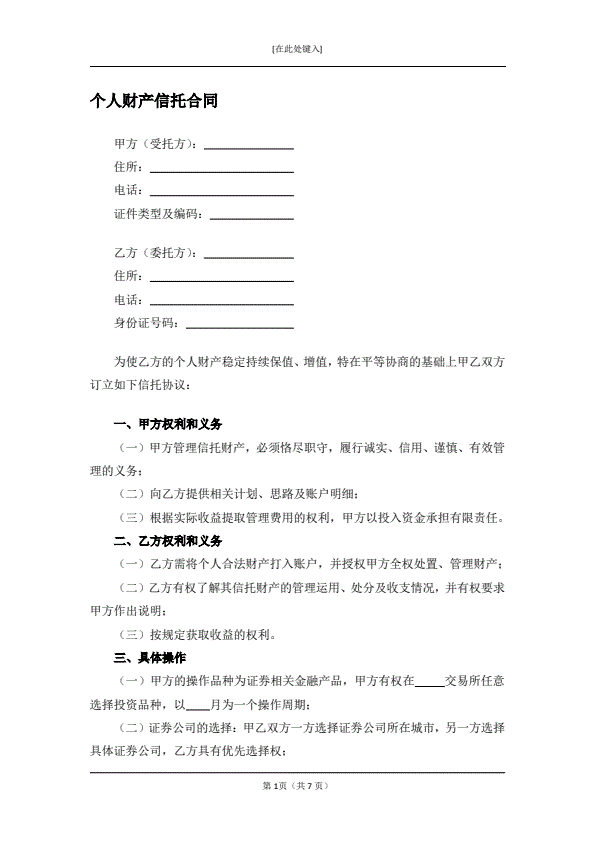
财产信托合同

下载 查看量:0

行纪合同

下载 查看量:0

天津市婚纱摄影服务合同

下载 查看量:0

技术开发(委托)合同

下载 查看量:0

集体林地承包合同 GF—2020—2602

下载 查看量:0

中外合资经营企业合同(4)

下载 查看量:0

尽职调查访谈提纲-HR

下载 查看量:0

翻译作品出版合同

下载 查看量:0

餐饮业劳动合同书

下载 查看量:0

测绘合同

下载 查看量:0

守则范例

下载 查看量:0

运输合同(普通2)

下载 查看量:0

网站日常更新及维护委托协议

下载 查看量:0

软件系统购销及服务合同

下载 查看量:0

集装箱运输合同

下载 查看量:0

环境卫生管理责任合同

下载 查看量:0

连锁加盟企业区域代理合同

下载 查看量:0

法律服务合同

下载 查看量:0

文化活动代理合同

下载 查看量:0

车辆货物运输合同

下载 查看量:0

北京市营利性文化艺术类校外培训服务合同(示范文本)(试行)

下载 查看量:0

委托创作协议

下载 查看量:0

采矿工程设计合同

下载 查看量:0

餐厅承包合同书范本

下载 查看量:0

图片许可使用协议

下载 查看量:0

国际修理及销售代理合同

下载 查看量:0

尽职调查服务协议

下载 查看量:0

图片许可使用协议

下载 查看量:0

协作出版合同

下载 查看量:0

国际专利技术许可合同

下载 查看量:0

模特演出合同

下载 查看量:0

建筑安装工程承包合同协议书框架

下载 查看量:0

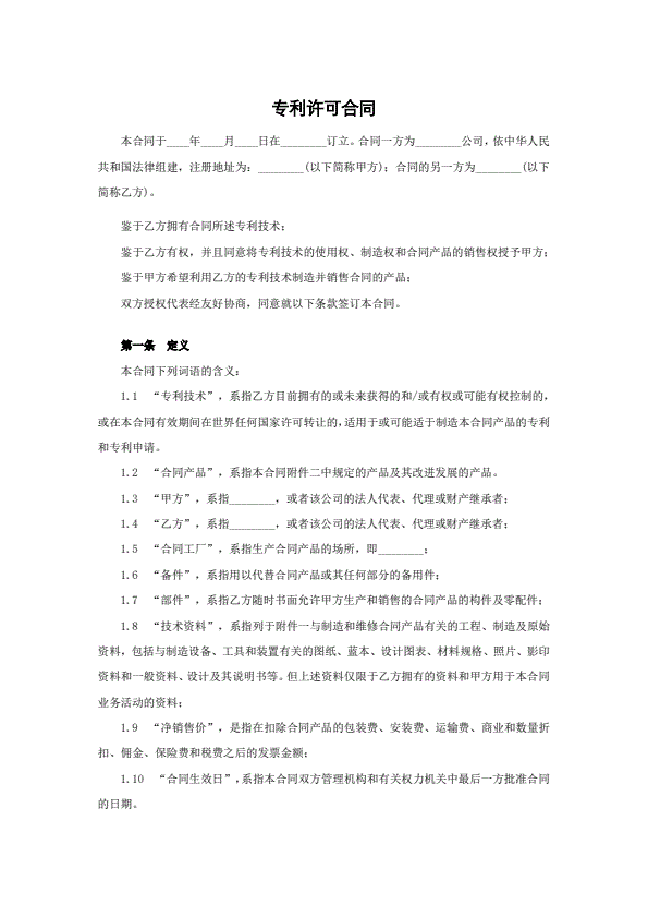
专利许可合同

下载 查看量:0

民事诉讼委托代理合同

下载 查看量:0

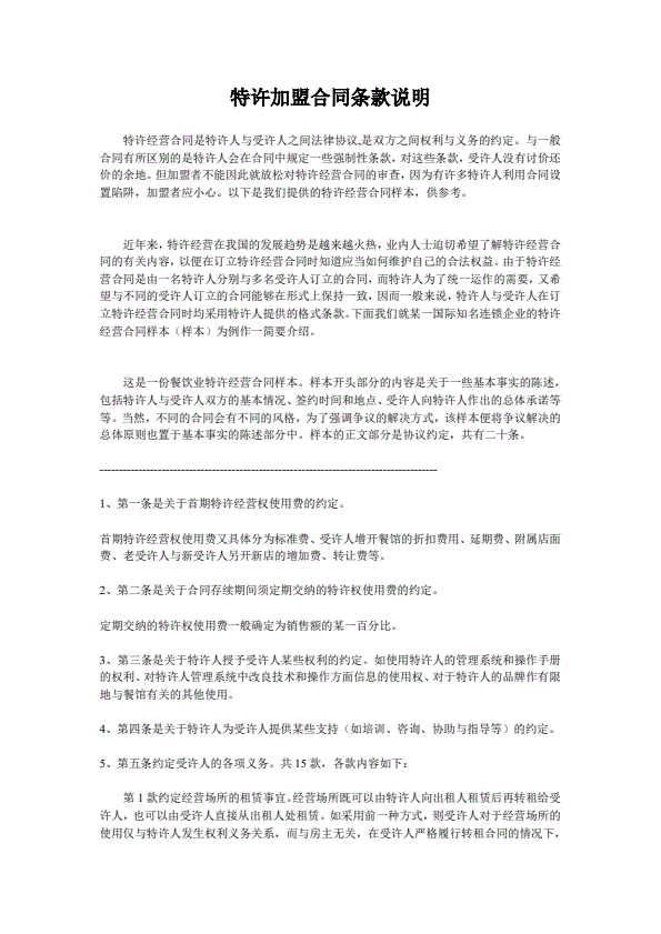
特许加盟合同条款说明

下载 查看量:0

变更、终止、解除劳动合同通知书(范本)

下载 查看量:0

企业专题片制作协议书

下载 查看量:0

停薪留职合同

下载 查看量:0

县级专卖店加盟合同

下载 查看量:0

包机运输合同

下载 查看量:0

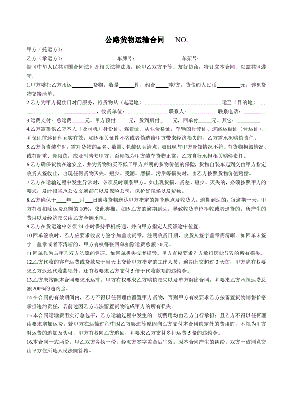
公路货物运输合同

下载 查看量:0

消防系统检测合同

下载 查看量:0

研究生委托培养协议书

下载 查看量:0

财务软件售后服务协议书

下载 查看量:0

劳动合同新版

下载 查看量:0

客车驾驶员劳动合同

下载 查看量:0

杭州市出境旅游合同

下载 查看量:0

经营权转让合同

下载 查看量:0

铁路货物运输合同[示范文本]

下载 查看量:0

商贸、金融行业劳动合同书

下载 查看量:0

劳动合同(会计岗位)

下载 查看量:0

注册商标转让合同

下载 查看量:0

私营企业雇工劳动合同书

下载 查看量:0

车辆货物运输合同

下载 查看量:0

医疗服务合同

下载 查看量:0

教育培训机构合作协议书

下载 查看量:0

年??月度港口作业合同(示范文本) GF—91—0408

下载 查看量:0

艺人签约合同书范本

下载 查看量:0

工程保证契约书

下载 查看量:0

技术咨询合同(4)

下载 查看量:0

江苏省住宅装饰装修工程施工合同示范文本

下载 查看量:0

重新勘验申请书(申请重新勘验用)

下载 查看量:0

货物运输合同

下载 查看量:0

中央国家机关办公家具定点采购协议

下载 查看量:0

委托制作移动端网上展厅合同

下载 查看量:0

著作权许可使用协议书

下载 查看量:0

成都市标准劳动合同范本

下载 查看量:0

委托设计合同

下载 查看量:0

新疆粮油订单

下载 查看量:0

医疗器械买卖合同

下载 查看量:0

承包合同书(林木3)

下载 查看量:0

中外劳务合同(2)

下载 查看量:0

船舶买卖契约书

下载 查看量:0

著作权许可使用合同

下载 查看量:0

国际技术服务合同(2)

下载 查看量:0

财产信托合同(含补充协议)

下载 查看量:0

普通货物运输合同

下载 查看量:0

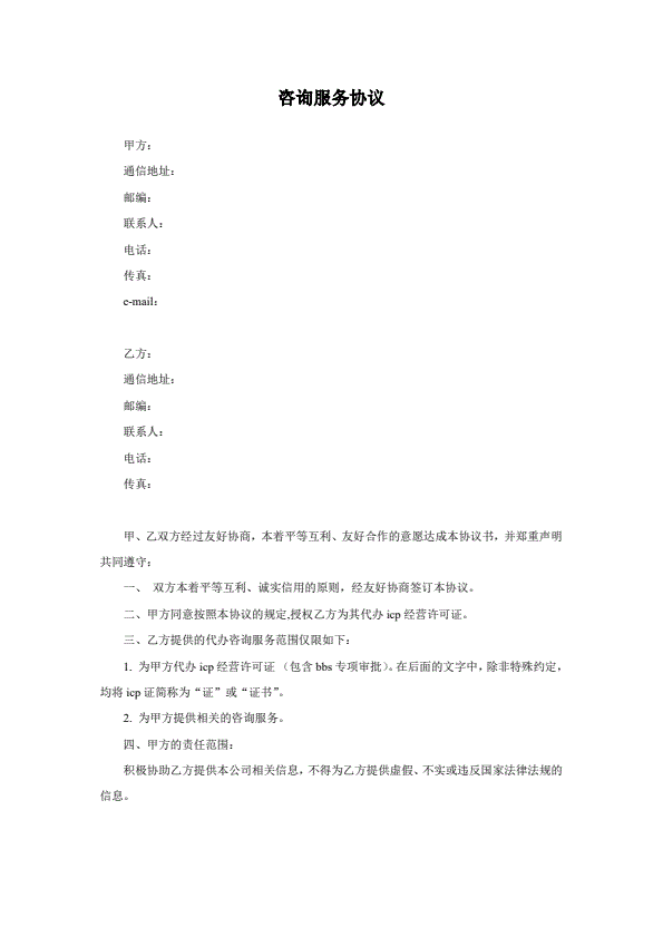
咨询服务协议

下载 查看量:0

门-店-承-包-合-同

下载 查看量:0

主持兼职合同(范本)

下载 查看量:0

网页制作合同

下载 查看量:0

版权合作协议

下载 查看量:0

专利代理合同样本

下载 查看量:0

重庆市中小学生校外培训服务合同示范文本(2021版)

下载 查看量:0

矿业并购专项法律服务合同

下载 查看量:0

民事反诉状(法人或者其他组织提起民事反诉用)

下载 查看量:0

软件著作权转让合同

下载 查看量:0

2009SDF-2009-0007《山东省国内旅游合同示范文本》

下载 查看量:0

委托代理协议详细版

下载 查看量:0

三维动画制作合同

下载 查看量:0

劳动、劳务合同

下载 查看量:0

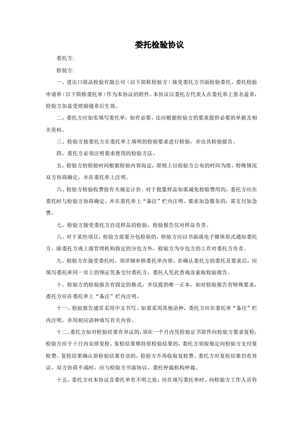
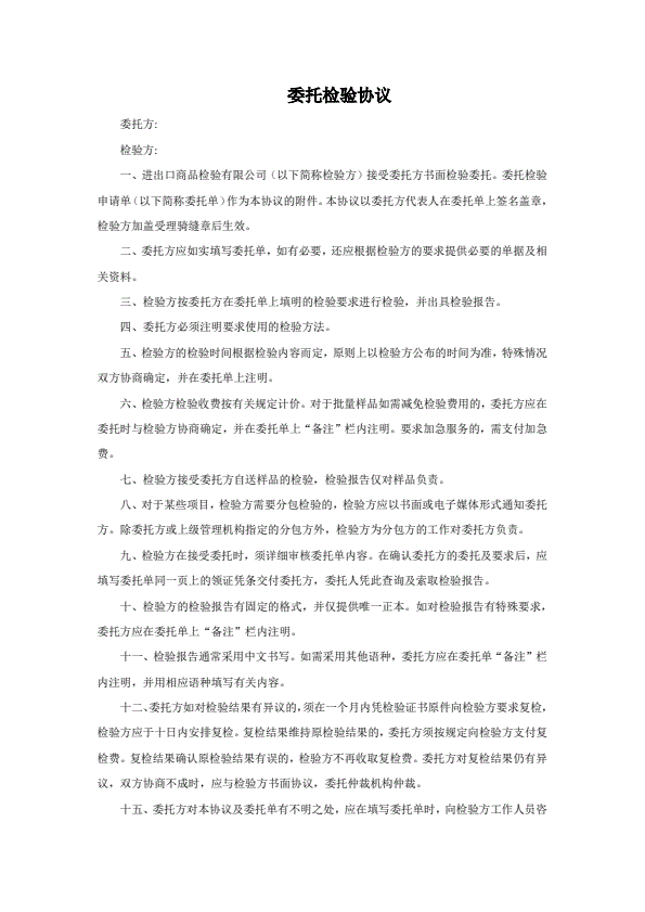
委托检验协议书

下载 查看量:0

附件9.国有建设用地(工业用地)使用权租赁合同(示范文本)(试行)

下载 查看量:0

国际销售代表合同

下载 查看量:0

承包合同书(企业3)

下载 查看量:0

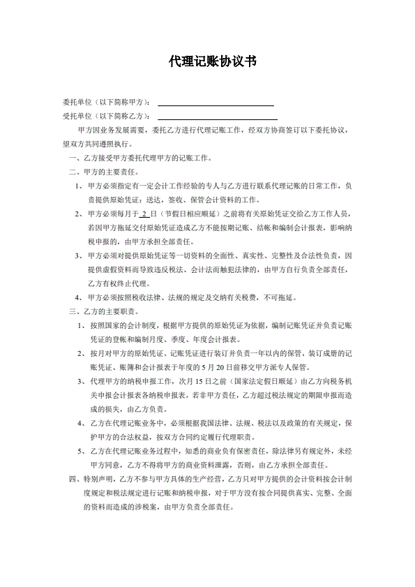
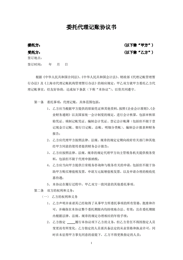
代理记账协议书

下载 查看量:0

工程合伙协议书范本

下载 查看量:0

招生代理协议(1)

下载 查看量:0

委托代理协议书

下载 查看量:0

土地使用权出让合同

下载 查看量:0

水路货物运输合同

下载 查看量:0

学校商店承包合同范本

下载 查看量:0

《建筑安装工程分包合同》

下载 查看量:0

三人合伙协议范本

下载 查看量:0

保健品授权经销合同

下载 查看量:0

奶茶店劳动合同

下载 查看量:0

培训业务承包协议

下载 查看量:0

劳动用工合同(船员)

下载 查看量:0

化肥、化学农药、农膜商品购销合

下载 查看量:0

水路货物运输合同

下载 查看量:0

设计岗劳动合同范本

下载 查看量:0

大型商业零售经营单位知识产权保护合同(承租商)

下载 查看量:0

广告发布业务合同 GF—92—0305

下载 查看量:0

四川省居民生活供用电合同(示范文本)(CH-2013-01)

下载 查看量:0

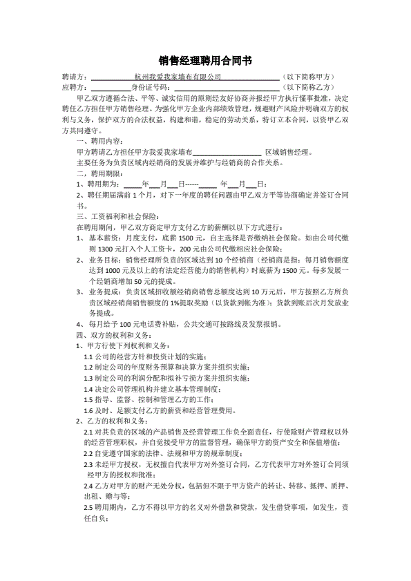
区域销售经理聘用合同书

下载 查看量:0

门店劳动合同

下载 查看量:0

民事判决书(案外人执行异议之诉用)

下载 查看量:0

广告代理合同范本

下载 查看量:0

分公司承包合同范本

下载 查看量:0

家政服务协议(住家保姆)

下载 查看量:0

品牌专卖店加盟经销协议

下载 查看量:0

直播平台演艺合作协议

下载 查看量:0

授权委托书(公民个人用)

下载 查看量:0

技术转让合同(3)

下载 查看量:0

合作合同范本最新版

下载 查看量:0

赠与合同(公民类)

下载 查看量:0

动产汽车互易契约书

下载 查看量:0

建行住房贷款合同

下载 查看量:0

网站主页委托制作合同

下载 查看量:0

合作开发合同

下载 查看量:0

供用电合同(3)

下载 查看量:0

申请书(其他机关和有关组织申请参加公益诉讼用)

下载 查看量:0

独家经销协议

下载 查看量:0

授权委托书(公民委托诉讼代理人用)

下载 查看量:0

戏曲作品使用许可合同

下载 查看量:0

城市供用热力合同【示范文本】

下载 查看量:0

软件系统购销及服务合同

下载 查看量:0

邮政储蓄银行XX支行劳动合同

下载 查看量:0

技术转让(专利实施许可)合同

下载 查看量:0

劳动合同(会计岗位)

下载 查看量:0

网页制作合同

下载 查看量:0

模特签约协议书)

下载 查看量:0

工程承包协议书

下载 查看量:0

医药商品买卖合同

下载 查看量:0

运输合同

下载 查看量:0

货物运输合同

下载 查看量:0

专利实施许可合同

下载 查看量:0

广州市仙草(凉粉草)种植收购合同

下载 查看量:0

电子图书合作协议

下载 查看量:0

旅客运输合同

下载 查看量:0

可视电话视频通信服务协议

下载 查看量:0

邮政集团短信应用服务协议

下载 查看量:0

法律服务合同

下载 查看量:0

天津市建设工程施工分包合同

下载 查看量:0

软件开发合同

下载 查看量:0

广州市住宅室内装饰装修工程施工合同

下载 查看量:0

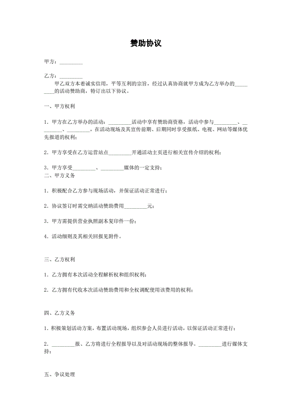
赞助协议

下载 查看量:0

合作开发合同

下载 查看量:0

公司标志或产品商标设计委托合同

下载 查看量:0

附件2既有住宅加装电梯维护保养合同(范本)

下载 查看量:0

通信工程施工合同

下载 查看量:0

送货工人劳动合同

下载 查看量:0

国际技术转让合同(2)

下载 查看量:0

法律服务合同书

下载 查看量:0

歌曲委托制作合同协议书

下载 查看量:0

有线电视频道服务合同

下载 查看量:0

合作合同范本最新版

下载 查看量:0

合作合同范本最新版

下载 查看量:0

建设工程合同国家统一文本格式

下载 查看量:0

国际商业合同

下载 查看量:0

沈阳市劳动合同书电子版

下载 查看量:0

个人赠与合同书2份

下载 查看量:0

聘用大学生村干部合同书

下载 查看量:0

企业兼并合同公证书

下载 查看量:0

洗衣合同

下载 查看量:0

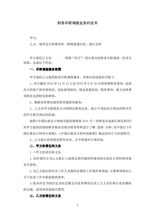
财务尽职调查业务约定书

下载 查看量:0

钻井工程承包合同

下载 查看量:0

家政服务合同-清洁卫生

下载 查看量:0

煤炭交易中介合同

下载 查看量:0

通信服务协议

下载 查看量:0

食品委托加工合同

下载 查看量:0

技术转让合同(3)

下载 查看量:0

长三角区域电商平台服务合同(示范文本)

下载 查看量:0

重新勘验申请书(申请重新勘验用)

下载 查看量:0

电器采购安装合同

下载 查看量:0

雇主与保姆协议(无中介)

下载 查看量:0

淘宝C店转让协议书

下载 查看量:0

尽职调查专项业务约定书---副本

下载 查看量:0

委托购房合同

下载 查看量:0

食品委托加工合同

下载 查看量:0

货运合作承包协议

下载 查看量:0

纸张定点政府采购协议

下载 查看量:0

重庆市住宅装饰工程合同

下载 查看量:0

土地抵押借款契约书

下载 查看量:0

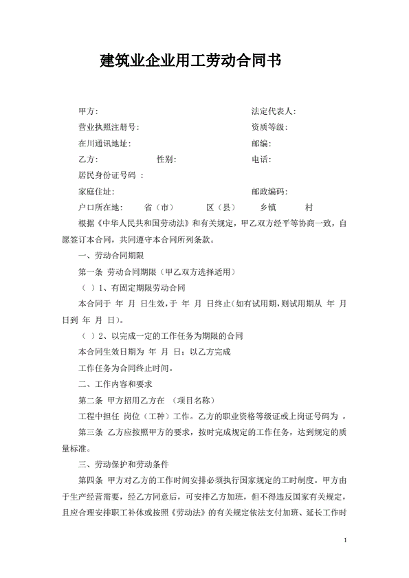
建筑施工企业用工劳动合同范本

下载 查看量:0

外墙清洗合同

下载 查看量:0

互联网维护及运营协议书

下载 查看量:0

标准广告代理合同样本

下载 查看量:0

职工劳动合同(私营企业)

下载 查看量:0

餐厅服务员用工合同范本

下载 查看量:0

PE尽职调查保密协议

下载 查看量:0

事业单位聘用合同(通用范本)

下载 查看量:0

家政服务合同(员工制服务类)

下载 查看量:0

健身房教练聘用合同

下载 查看量:0

2015SDF-2015-0005《山东省房地产经纪服务合同示范文本》

下载 查看量:0

债权及股票赠与合同

下载 查看量:0

陈列照明系统维修保养合同

下载 查看量:0

申请书(申请增加诉讼请求用)

下载 查看量:0

艺人签约合约

下载 查看量:0

个人自愿解除劳动合同协议书

下载 查看量:0

自费出国留学中介服务委托合同

下载 查看量:0

商标续展注册申请书范例

下载 查看量:0

技术转让(技术秘密)合同

下载 查看量:0

主播线下签约协议

下载 查看量:0

四川省机动车驾驶员培训合同(示范文本)(CH-2012-04)

下载 查看量:0

环幕电影院管理合同

下载 查看量:0

政府采购网上竞价合同

下载 查看量:0

房地产小区园林景观设计合同书

下载 查看量:0

劳动合同(研发)

下载 查看量:0

医疗器械采购合同

下载 查看量:0

出版合同

下载 查看量:0

店面转让合同

下载 查看量:0

外商投资企业土地使用合同

下载 查看量:0

发行契约

下载 查看量:0

数据通信(无线上网)业务合作协议

下载 查看量:0

执行异议书(当事人、利害关系人提出异议用)

下载 查看量:0

出国劳务居间合同(有资质)

下载 查看量:0

运输合同

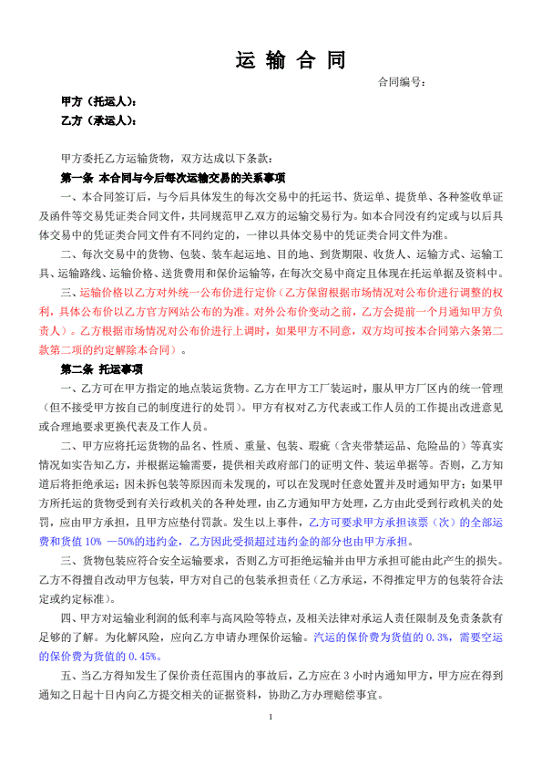
下载 查看量:0

运输合同(海洋)

下载 查看量:0

2018最新广告发布委托合同

下载 查看量:0

决定书(上级人民法院赔偿委员会直接审理案件用)

下载 查看量:0

广告代理合同二

下载 查看量:0

自费出国留学中介服务合同 GF—2016—1002

下载 查看量:0

水陆联运货物运输合同[示范文本]

下载 查看量:0

国际技术转让合同(1)

下载 查看量:0

国家重点公益林管护合同

下载 查看量:0

供用电合同(3)

下载 查看量:0

天津市婚礼庆典服务合同

下载 查看量:0

民事裁定书(准许撤回公示催告申请用)

下载 查看量:0

小额贷款公司劳动合同

下载 查看量:0

机房建设工程施工合同

下载 查看量:0

职工外派出国培训协议书(适用于高校)

下载 查看量:0

仲裁协议

下载 查看量:0

委托制作移动端网上展厅合同

下载 查看量:0

绘图服务合同

下载 查看量:0

出国打工劳动合同范本

下载 查看量:0

家庭居室装饰装修施工合同

下载 查看量:0

北京市非居民供热采暖合同

下载 查看量:0

协作出版合同

下载 查看量:0

工程建设招标投标合同(投标书)

下载 查看量:0

工程建设招标投标合同(授权书)

下载 查看量:0

灯饰企业劳动合同

下载 查看量:0

法律尽职调查应特别注意的问题

下载 查看量:0

《建设工程设计合同》[示范文本二]

下载 查看量:0

酒店劳动合同范本

下载 查看量:0

建筑安装工程设计合同

下载 查看量:0

安徽省电梯维保合同

下载 查看量:0

平面设计合同

下载 查看量:0

工矿产品供应调拨合同

下载 查看量:0

城市供用气合同(示范文本)

下载 查看量:0

修缮修理合同 GF—2000—0307

下载 查看量:0

定作合同

下载 查看量:0

港口作业委托单(示范文本) GF—91—0409

下载 查看量:0

民事诉讼委托代理合同

下载 查看量:0

技术服务合同(2)

下载 查看量:0

资金入股合作协议

下载 查看量:0

电影演员聘用合同(经纪公司)

下载 查看量:0

技术开发合同(1)

下载 查看量:0

《建设工程委托监理合同》[示范文本]

下载 查看量:0

深圳市体育健身行业会员服务合同(示范文本)

下载 查看量:0

出国劳务居间合同(有资质)

下载 查看量:0

设计院与职工劳动合同书样本

下载 查看量:0

天津市家庭服务合同(中介)

下载 查看量:0

经济仲裁申诉状

下载 查看量:0

通知书(对新的证据提出意见或者举证用)

下载 查看量:0

土地使用权出让合同

下载 查看量:0

联合经营合同

下载 查看量:0

国际技术转让合同(2)

下载 查看量:0

网站维护协议

下载 查看量:0

重庆市城镇居民供用水合同示范文本(2017版)

下载 查看量:0

合同示范文本使用特别提示

下载 查看量:0

家政服务合同两方

下载 查看量:0

合同转让协议

下载 查看量:0

程序员合同

下载 查看量:0

来料加工合同(轻工)

下载 查看量:0

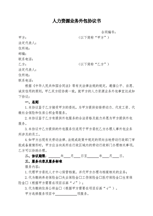
人力资源业务外包协议书

下载 查看量:0

赠与合同 GF—2000—1301

下载 查看量:0

赞助协议

下载 查看量:0

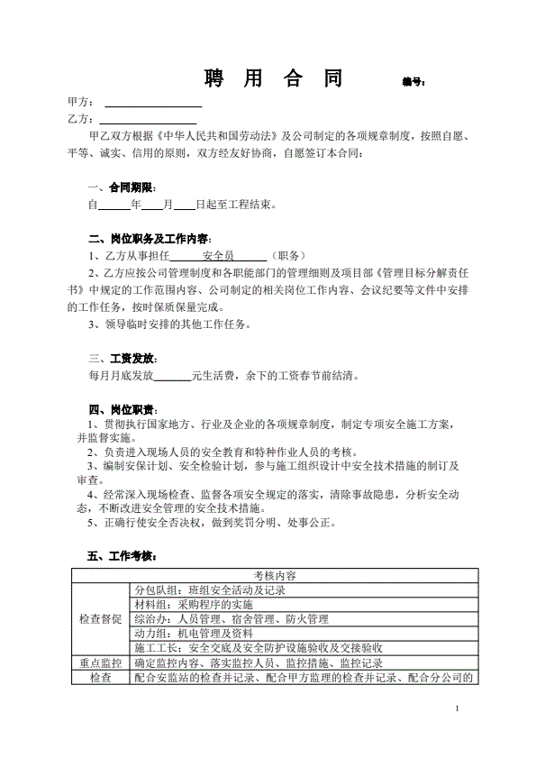
聘用合同(安全员)

下载 查看量:0

合作协议书(1)

下载 查看量:0

办公产品采购协议

下载 查看量:0

房屋拆迁安置补偿合同样本

下载 查看量:0

广州市网络平台交易经营服务合同

下载 查看量:0

国际域名交易中介合同

下载 查看量:0

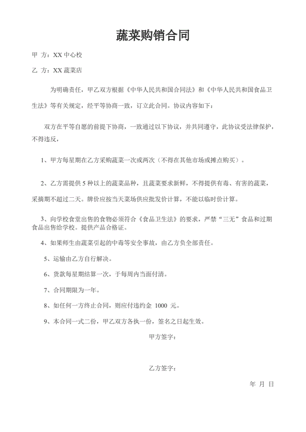
学校食堂蔬菜食品购销合同

下载 查看量:0

仓储保管合同(1)

下载 查看量:0

法律服务合同(著作权保护)

下载 查看量:0

捐助协议(办学)

下载 查看量:0

建筑工人劳动合同(样本)

下载 查看量:0

施工总承包合同范本

下载 查看量:0

代办签证服务合同

下载 查看量:0

图书约稿合同(1)

下载 查看量:0

技术开发合同(3)

下载 查看量:0

音乐作品独家授权使用合同

下载 查看量:0

艺员签约合同范本

下载 查看量:0

模特合同

下载 查看量:0

工程建设招标投标合同(监理邀请书)

下载 查看量:0

广告杂志总代理合同

下载 查看量:0

室内装饰设计合同

下载 查看量:0

钢筋购销合同

下载 查看量:0

建设工程承包合同(1)

下载 查看量:0

法律服务合同(房屋交易)

下载 查看量:0

技术开发合同(2)

下载 查看量:0

境外劳务派遣和雇用合同

下载 查看量:0

货物运输合同

下载 查看量:0

APP产品推广合同

下载 查看量:0

上海市非居民用户管道燃气供用气合同示范文本(2020版)

下载 查看量:0

《建设工程施工合同协议条款》

下载 查看量:0

建设工程勘察合同(2)

下载 查看量:0

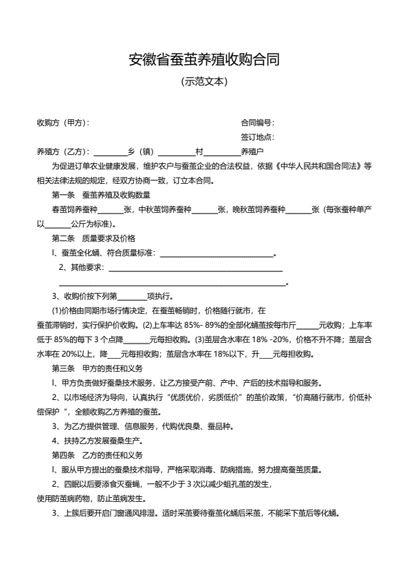
安徽省蚕茧养殖收购合同

下载 查看量:0

出国留学协议书

下载 查看量:0

外墙清洗合同

下载 查看量:0

民事调解书(一审民事案件用)

下载 查看量:0

人事档案保管合同(流动人员)

下载 查看量:0

建筑合同(中英版)

下载 查看量:0

股票发行承销合同

下载 查看量:0

广州市供水用水设施连接合同(2017版)

下载 查看量:0

出国留学协议书

下载 查看量:0

《工矿产品订货合同》

下载 查看量:0

网站维护协议

下载 查看量:0

签证服务协议

下载 查看量:0

装修公司合作协议书

下载 查看量:0

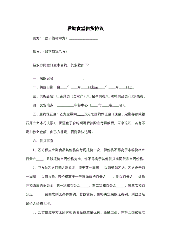
后勤食堂供货协议

下载 查看量:0

《建设工程拆迁合同》

下载 查看量:0

建设工程拆迁房屋合同

下载 查看量:0

工程技术咨询服务合同

下载 查看量:0

工厂员工劳动合同范本2015

下载 查看量:0

企业兼并合同公证书

下载 查看量:0

决定书(决定中止审理用)

下载 查看量:0

送货工人劳动合同

下载 查看量:0

商业技术保密协议

下载 查看量:0

建筑安装工程分包合同

下载 查看量:0

政府采购合同(空调)

下载 查看量:0

网站维护合同

下载 查看量:0

延长审理期限报告

下载 查看量:0

天津市种植(养殖)产品收购合同

下载 查看量:0

补正通知书(通知赔偿请求人补正材料用)

下载 查看量:0

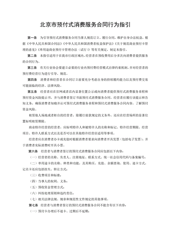
北京市预付式消费服务合同行为指引(2020)

下载 查看量:0

进口合同

下载 查看量:0

教育培训机构加盟协议(范本)

下载 查看量:0

委托培养协议书

下载 查看量:0

技术转让合同(4)

下载 查看量:0

公路工程施工监理合同通用条件

下载 查看量:0

申请法院调查取证申请书

下载 查看量:0

动产赠与合同

下载 查看量:0

安徽省人防工程防护设备制作安装合同

下载 查看量:0

个人财产信托合同

下载 查看量:0

电脑维护服务合同

下载 查看量:0

加盟合作协议

下载 查看量:0

电影买断发行协议

下载 查看量:0

房屋赠与合同

下载 查看量:0

投影机授权经销协议

下载 查看量:0

申请书(当事人申请承认和执行外国法院生效判决、裁定或仲裁裁决用

下载 查看量:0

建设工程设计合同(1)

下载 查看量:0

现金业务上门服务合同

下载 查看量:0

婚纱摄影服务合同

下载 查看量:0

保健食品加盟购销协议

下载 查看量:0

京津冀地区电子产品维修服务合同

下载 查看量:0

技术转让(专利实施许可)合同

下载 查看量:0

期货委托合同(委托书及代理协议书)

下载 查看量:0

行政诉讼委托代理合同

下载 查看量:0

软件开发保密协议

下载 查看量:0

重庆市居民天然气供用合同示范文本(2018版)

下载 查看量:0

劳动合同书

下载 查看量:0

可行性报告购买协议书

下载 查看量:0

送餐合同

下载 查看量:0

基础装修合同

下载 查看量:0

临时工劳动合同书

下载 查看量:0

室内装饰装修工程设计合同

下载 查看量:0

租用潜水船合同

下载 查看量:0

试用期3个月工作协议

下载 查看量:0

KTV承包经营合同

下载 查看量:0

家政服务合同(派遣制范本)

下载 查看量:0

月嫂中心服务合同

下载 查看量:0

劳动合同(新

下载 查看量:0

加盟独家经销合同

下载 查看量:0

居间合同(1)

下载 查看量:0

病媒生物防控服务合同

下载 查看量:0

国际商标许可合同

下载 查看量:0

建筑工人劳动合同(样本)

下载 查看量:0

电视节目制作播出合同

下载 查看量:0

工矿产品购销合同

下载 查看量:0

技术转让合同(5)

下载 查看量:0

天津市小型建设工程施工合同

下载 查看量:0

监理合同协议书

下载 查看量:0

母婴护理服务合同

下载 查看量:0

培训机构加盟协议书范例

下载 查看量:0

房地产广告代理合同

下载 查看量:0

房屋建筑工程承包合同范本

下载 查看量:0

北京市房地产经纪合同

下载 查看量:0

公路货物运输合同

下载 查看量:0

天津市出境旅游合同

下载 查看量:0

(现汇)外贸合同书(1)

下载 查看量:0

1-3-贵州省机动车驾驶培训服务合同(示范文本)

下载 查看量:0

建筑安装工程承包合同(2)

下载 查看量:0

影视音乐录制合同

下载 查看量:0

联营合同公证书

下载 查看量:0

幼儿园门卫用工劳动合同

下载 查看量:0

改编许可合同

下载 查看量:0

参观券结算合同

下载 查看量:0

国外劳务合同

下载 查看量:0

出国注意事项

下载 查看量:0

委托招标代理合同

下载 查看量:0

杭州市“一日游”旅游合同

下载 查看量:0

铲车转让协议书

下载 查看量:0

消防系统维护合同

下载 查看量:0

计算机外包维护合同

下载 查看量:0

北京市非居民天然气供用合同

下载 查看量:0

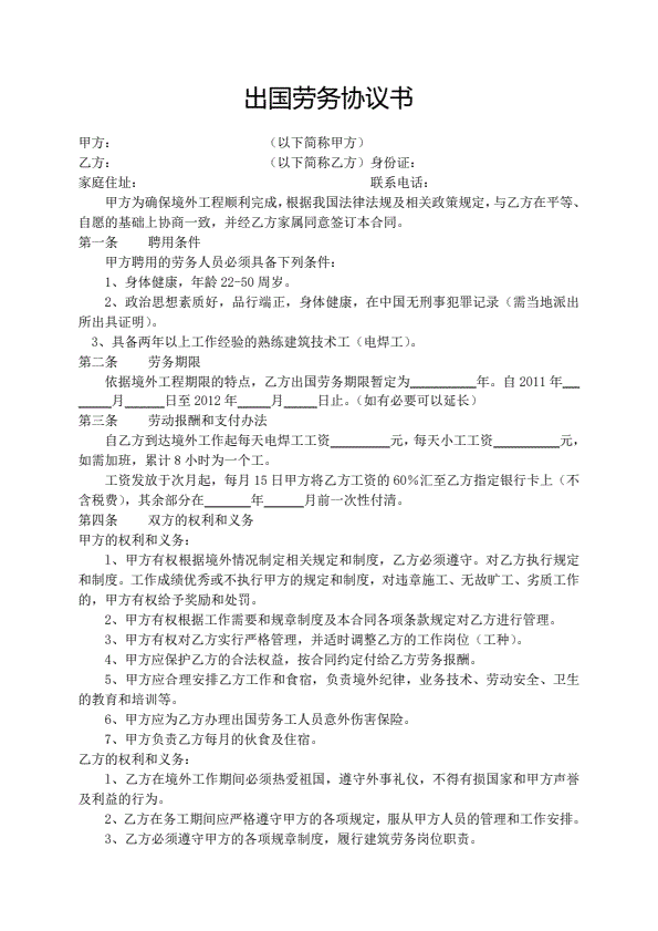
出国劳务协议书

下载 查看量:0

中外专有技术许可合同(1)

下载 查看量:0

水路运输合同

下载 查看量:0

培训机构加盟合作协议

下载 查看量:0

购销合同(工矿产品1)

下载 查看量:0

《水路货物运单》

下载 查看量:0

电脑产品维护服务合同

下载 查看量:0

物流合同

下载 查看量:0

图书出版合同(3)

下载 查看量:0

附件1既有住宅加装电梯工程合同(范本)

下载 查看量:0

《浙江省电梯委托使用管理合同示范文本(试行)》

下载 查看量:0

民事裁定书(小额诉讼程序驳回起诉用)

下载 查看量:0

家具采购合同

下载 查看量:0

全面营改增后劳务派遣合同中不同用工费用条款约定的财税处理

下载 查看量:0

房产中介劳动合同范本

下载 查看量:0

法律顾问合同

下载 查看量:0

建筑施工物资租赁合同

下载 查看量:0

车间一般劳动合同格式

下载 查看量:0

完整版赠与合同范文4份

下载 查看量:0

电梯授权使用管理合同

下载 查看量:0

矿业并购专项法律服务合同

下载 查看量:0

地上权设定契约书

下载 查看量:0

个人自愿解除劳动合同协议书

下载 查看量:0

研究生委托培养协议书

下载 查看量:0

建设工程技术咨询合同

下载 查看量:0

委托合同

下载 查看量:0

影视剧摄制居间合同

下载 查看量:0

中外劳务合作合同范本

下载 查看量:0

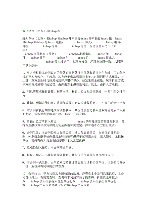
资金拆借合同

下载 查看量:0

医院劳动合同范本

下载 查看量:0

合同转让协议

下载 查看量:0

民办幼儿园劳动合同

下载 查看量:0

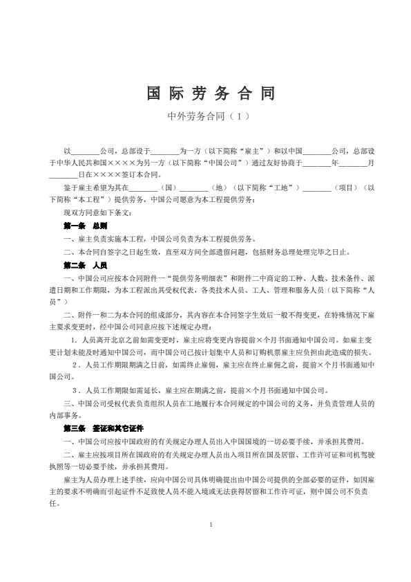
《国际劳务合同》[雇佣合同]

下载 查看量:0

商品房代理销售合同

下载 查看量:0

新疆糖料甜菜种植与收购合同

下载 查看量:0

建筑承包合同格式范本

下载 查看量:0

学校兼职教师聘用协议书

下载 查看量:0

图书出版合同(3)

下载 查看量:0

购销合同(工矿产品1)

下载 查看量:0

服装加盟合同书

下载 查看量:0

服装加盟合同书

下载 查看量:0

上海市节能改造服务合同2014版

下载 查看量:0

旅游合同

下载 查看量:0

最新教育机构合伙合同范本

下载 查看量:0

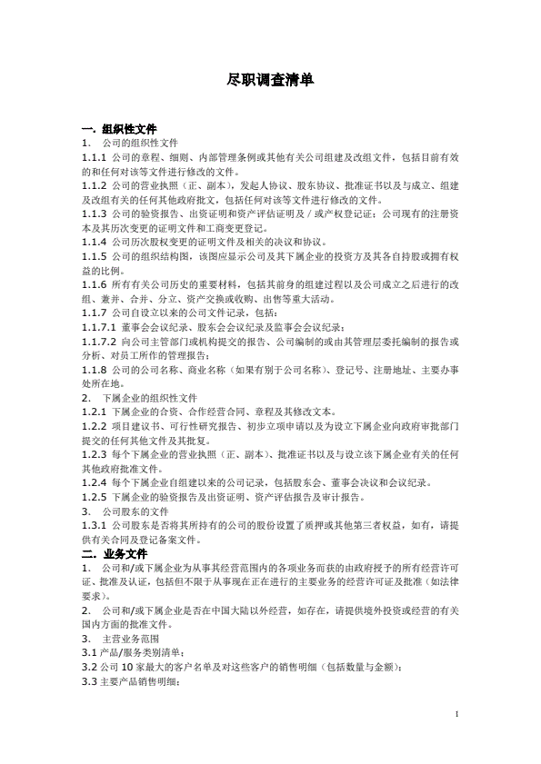
房地产尽职调查清单

下载 查看量:0

广告制作合同

下载 查看量:0

文员聘用合同

下载 查看量:0

三维动画制作合同

下载 查看量:0

劳动合同书(3页)

下载 查看量:0

出境旅游组团合同

下载 查看量:0

【刑事】委托代理合同

下载 查看量:0

技术转让合同(5)

下载 查看量:0

餐饮业劳动合同范本(普通员工)

下载 查看量:0

竹笋干收购合同

下载 查看量:0

河北省驾驶员培训

下载 查看量:0

人体模特创作活动协议书

下载 查看量:0

控告状

下载 查看量:0

决定书(上级人民法院赔偿委员会直接审理案件用)

下载 查看量:0

延长审理期限报告

下载 查看量:0

工厂员工劳动合同范本2015

下载 查看量:0

法律服务合同(房地产开发)

下载 查看量:0

美术教师聘用合同

下载 查看量:0

建筑工程设计合同书

下载 查看量:0

民事判决书(一并审理的民事案件用)

下载 查看量:0

民事判决书(确认民事行为能力用)

下载 查看量:0

合作协议书(1)

下载 查看量:0

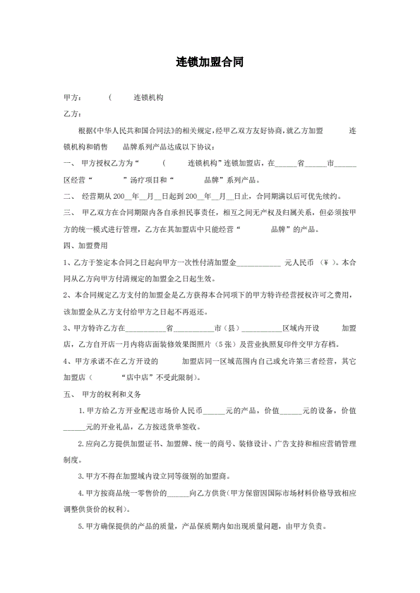
直营连锁加盟合同

下载 查看量:0

撤回海事诉前财产保全申请书

下载 查看量:0

工作机会居间合同(影视娱乐业)

下载 查看量:0

电脑及相关设备维护服务合同

下载 查看量:0

认定公民无民事行为能力申请书

下载 查看量:0

上海市工商行政管理局网络合同示范文本

下载 查看量:0

行纪合同

下载 查看量:0

申请书(当事人申请承认和执行外国法院生效判决、裁定或仲裁裁决用

下载 查看量:0

出国劳务协议书

下载 查看量:0

“营改增”--施工企业合同条款筹划

下载 查看量:0

发明创造专利申请权转让合同

下载 查看量:0

山西省农作物种子制种收购合同(批注20200630)

下载 查看量:0

清洁服务合同

下载 查看量:0

建筑设备购销合同

下载 查看量:0

北京市成人体育培训服务合同(2022)

下载 查看量:0

商标许可合同(制造、出售、分销)

下载 查看量:0

物品清单(2)

下载 查看量:0

房屋按揭、购房贷款保险合同

下载 查看量:0

政府采购合同(空调)

下载 查看量:0

特许加盟合同条款说明

下载 查看量:0

委托设计服务协议

下载 查看量:0

技术开发(委托)合同

下载 查看量:0

什么是尽职调查

下载 查看量:0

家庭居室装饰装修施工合同

下载 查看量:0

教育培训机构合作协议书

下载 查看量:0

公司商业秘密保护合同书

下载 查看量:0

技术服务合同(6)

下载 查看量:0

校企合作协议书范本

下载 查看量:0

直营连锁加盟合同

下载 查看量:0

网站开发制作合同

下载 查看量:0

演员演出合同

下载 查看量:0

农村邮递代办合同

下载 查看量:0

北京市家庭居室装饰工程施工合同

下载 查看量:0

电影素材使用许可合同

下载 查看量:0

建设工程勘察合同

下载 查看量:0

酒店行业劳动合同书

下载 查看量:0

建筑施工物资租赁合同

下载 查看量:0

北京劳动合同(范本)

下载 查看量:0

模特签约协议书)

下载 查看量:0

延期审理的批复(二审延期用)

下载 查看量:0

区域独家经销合同

下载 查看量:0

《建设工程勘察合同》[示范文本二]

下载 查看量:0

图片授权使用协议

下载 查看量:0

建筑安装工程承包合同(3)

下载 查看量:0

对港来件装配协议书(收音机与电子钟收音机)

下载 查看量:0

道路运输合同

下载 查看量:0

健身俱乐部试用合同书

下载 查看量:0

保健食品加盟购销协议

下载 查看量:0

胸章制作合同

下载 查看量:0

运输合同

下载 查看量:0

办公室电脑系统维护合同

下载 查看量:0

车辆承运合同书(与司机长期)

下载 查看量:0

赞助协议

下载 查看量:0

出国劳务协议书

下载 查看量:0

注册商标使用许可合同

下载 查看量:0

广州市工衣制服与布草洗涤服务合同

下载 查看量:0

户外广告牌设计制作安装合同

下载 查看量:0

网站开发协议书

下载 查看量:0

房产委托中介代理销售合同

下载 查看量:0

车辆承运合同书(与司机长期)

下载 查看量:0

新媒体主播合同

下载 查看量:0

临时工合同

下载 查看量:0

技术咨询合同(3)

下载 查看量:0

连锁加盟合同书

下载 查看量:0

包机运输合同

下载 查看量:0

艺术作品许可使用合同

下载 查看量:0

承揽合同

下载 查看量:0

标志设计委托合同书

下载 查看量:0

建筑设备购销合同

下载 查看量:0

家庭居室装饰装修工程施工合同 GF—2000—0207

下载 查看量:0

城市供用热力合同 GF—1999—0503

下载 查看量:0

最新软件代理合同

下载 查看量:0

员工配用公车协议

下载 查看量:0

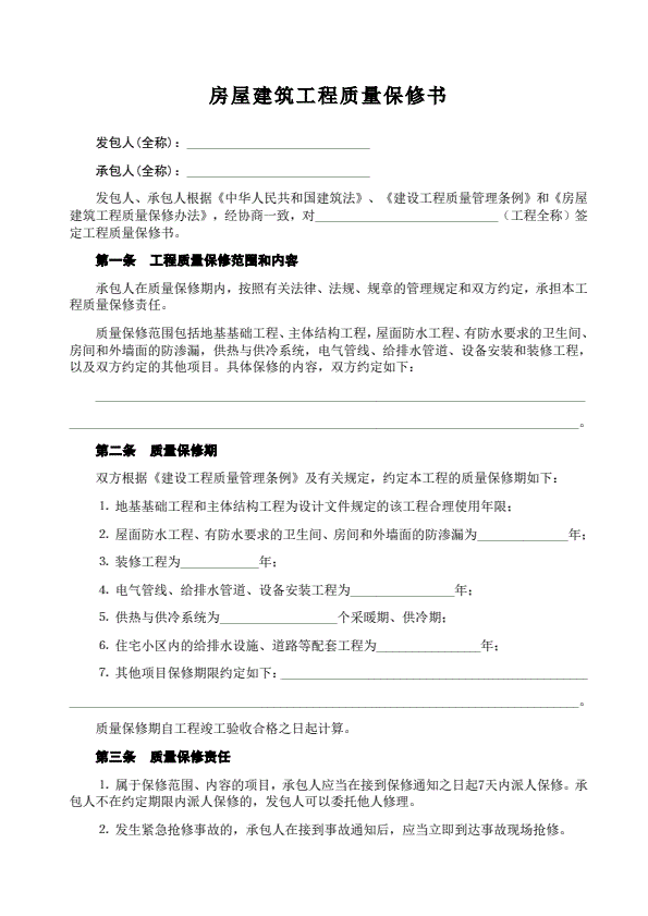
《房屋建筑工程质量保修书》

下载 查看量:0

联营合同公证书

下载 查看量:0

技术服务合同(3)

下载 查看量:0

赠与合同(企业类附义务)

下载 查看量:0

成都市标准劳动合同范本

下载 查看量:0

杭州市“一日游”旅游合同

下载 查看量:0

申请书(申请不公开审理用)

下载 查看量:0

民事判决书(公示催告除权用)

下载 查看量:0

外包加工合同

下载 查看量:0

上海市分布式光伏发电项目安装运维服务合同2016版

下载 查看量:0

项目居间合同

下载 查看量:0

药品集中招标采购合同

下载 查看量:0

道路旅游团队运输合同

下载 查看量:0

设计封面合同

下载 查看量:0

车辆转让协议

下载 查看量:0

技术转让合同

下载 查看量:0

成套设备技术引进合同

下载 查看量:0

特许加盟连锁合同书

下载 查看量:0

家庭清洁(保洁)合同

下载 查看量:0

采购合作协议书最新整理版

下载 查看量:0

文化艺术品委托拍卖合同

下载 查看量:0

电脑维护保养服务合同

下载 查看量:0

参选作品委托创作合同

下载 查看量:0

居间合同

下载 查看量:0

保证机构会员协议

下载 查看量:0

《建筑安装工程分包合同》

下载 查看量:0

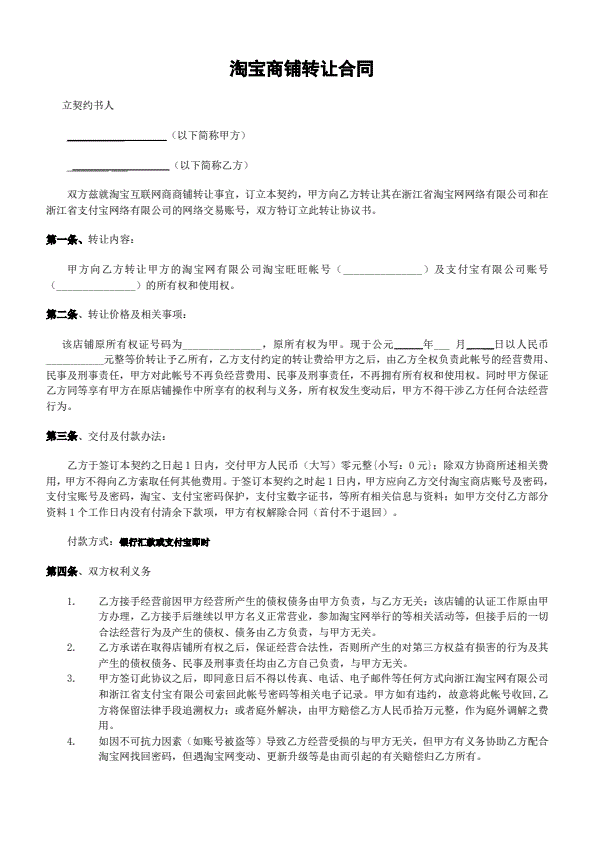
淘宝商铺转让合同

下载 查看量:0

网站开发协议书

下载 查看量:0

转让技术秘密和补偿贸易合作生产合同

下载 查看量:0

民事判决书(一并审理的民事案件用)

下载 查看量:0

国际技术转让合同(1)

下载 查看量:0

广告赞助协议

下载 查看量:0

代课老师协议书

下载 查看量:0

供热合同热门通用版

下载 查看量:0

居民供热采暖合同专业版

下载 查看量:0

供热合同律师审核版

下载 查看量:0

模特拍摄合作合同范本

下载 查看量:0

农村医疗服务合同

下载 查看量:0

最新材料供应合同通用范本

下载 查看量:0

石料供应协议范本

下载 查看量:0

最新砂石料供应合同范本

下载 查看量:0

建材供货合同标准版范本

下载 查看量:0

材料供货标准协议范本

下载 查看量:0

水产品供货合同最新标准版范本

下载 查看量:0

加盟协议书

下载 查看量:0

包船运输合同

下载 查看量:0

餐饮业简易劳动合同书

下载 查看量:0

船舶修理合同

下载 查看量:0

劳务派遣合同模板

下载 查看量:0

通知书(准许证人出庭作证用)

下载 查看量:0

常用版食品购货通用合同

下载 查看量:0

最新食品供货合同通用版

下载 查看量:0

《建筑安装工程分包合同》

下载 查看量:0

食品购货合同最新通用版

下载 查看量:0

搬家运输合同

下载 查看量:0

教育培训机构加盟合同3篇

下载 查看量:0

家政服务合同(员工制服务类)

下载 查看量:0

劳动合同新版

下载 查看量:0

不动产赠与合同

下载 查看量:0

常规版供应合同常用范本

下载 查看量:0

通用版供应合同范本

下载 查看量:0

供应油品合同

下载 查看量:0

示范版城市供用天然气合同

下载 查看量:0

通用版城市供用天然气合同范本

下载 查看量:0

供电协议书最新样本

下载 查看量:0

实用版高压供电合同交易书

下载 查看量:0

水电暖工程项目施工承包合同范本

下载 查看量:0

国际技术服务合同(2)

下载 查看量:0

教育培训机构加盟合同3篇

下载 查看量:0

桶装水销售合同范本

下载 查看量:0

居民供用水合同

下载 查看量:0

供水供电合同最新模板

下载 查看量:0

车间一般劳动合同格式

下载 查看量:0

国际商标许可合同

下载 查看量:0

邮政业务代办合同

下载 查看量:0

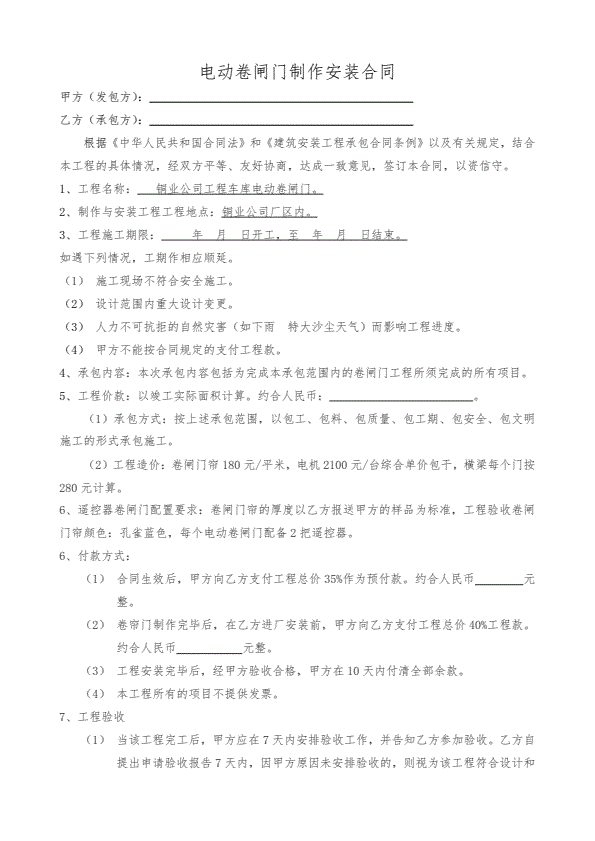
卷闸门安装合同

下载 查看量:0

艺人代言合同

下载 查看量:0

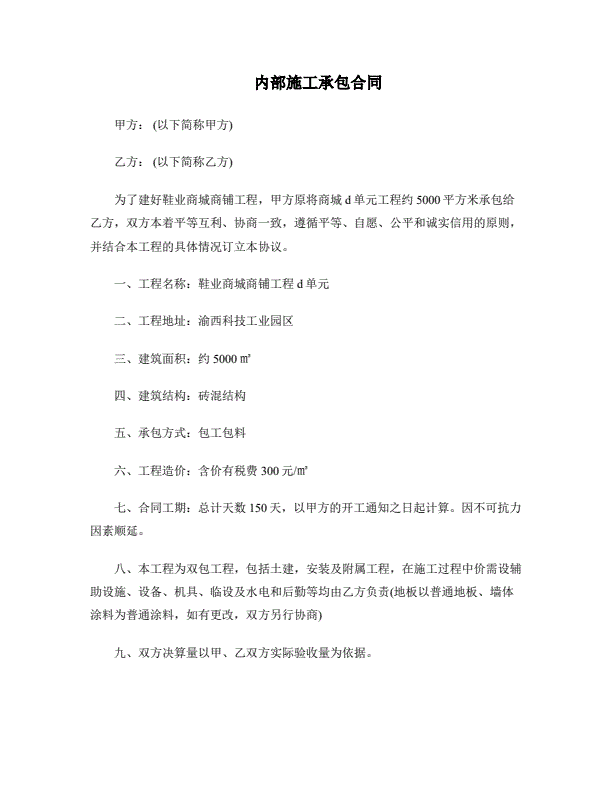
内部施工承包合同

下载 查看量:0

委托创作协议

下载 查看量:0

6、深圳市家政服务合同示范文本(员工制服务类)

下载 查看量:0

电视广告(专题)片制作合同

下载 查看量:0

《工程建设监理合同》

下载 查看量:0

法律服务合同书

下载 查看量:0

区域销售经理劳动合同书

下载 查看量:0

决定书(决定终结审理用)

下载 查看量:0

网站服务合同

下载 查看量:0

食品委托加工合同

下载 查看量:0

代办邮政业务合同

下载 查看量:0

加盟分校合作协议

下载 查看量:0

重庆市住宅装饰设计合同

下载 查看量:0

商厦日常保洁服务合同书

下载 查看量:0

文员聘用合同

下载 查看量:0

技术转让(专利申请权)合同

下载 查看量:0

网上期刊服务协议

下载 查看量:0

劳动合同1页

下载 查看量:0

陕西省家庭居室装饰装修工程施工合同

下载 查看量:0

店面转让协议书样本4份

下载 查看量:0

政府常年法律顾问合同

下载 查看量:0

商标权转让合同

下载 查看量:0

定作合同 GF—2000—0302

下载 查看量:0

民事申诉状范例

下载 查看量:0

笔记本电脑采购合同

下载 查看量:0

代理建账协议书

下载 查看量:0

营业厅承包合同范本

下载 查看量:0

《劳动合同书》

下载 查看量:0

家政服务合同(派遣制范本)

下载 查看量:0

赞助协议

下载 查看量:0

培训机构加盟合作协议

下载 查看量:0

农村邮递代办合同

下载 查看量:0

热力供用合同

下载 查看量:0

设备监理合同 GF—2010—1003

下载 查看量:0

可视电话视频通信服务协议

下载 查看量:0

灯饰企业劳动合同

下载 查看量:0

广告赞助协议

下载 查看量:0

医疗美容消费服务合同

下载 查看量:0

美容院简易劳动合同

下载 查看量:0

剧团出国演出协议书

下载 查看量:0

联合办学协议书

下载 查看量:0

广告代理合同范本

下载 查看量:0

委托拍卖合同

下载 查看量:0

委托购房合同

下载 查看量:0

教育机构分校加盟协议书

下载 查看量:0

仲裁协议范例

下载 查看量:0

企业内部食堂承包合同

下载 查看量:0

技术咨询合同(2)

下载 查看量:0

肖像许可使用合同

下载 查看量:0

港口作业合同

下载 查看量:0

委托合同 GF—2000—1001

下载 查看量:0

贴牌加工承揽合同

下载 查看量:0

法律服务合同(房地产开发)

下载 查看量:0

图书约稿合同

下载 查看量:0

执行异议书(当事人、利害关系人提出异议用)

下载 查看量:0

建设工程施工合同协议条款

下载 查看量:0

服装品牌加盟合同

下载 查看量:0

建筑安装工程分包合同(1)

下载 查看量:0

房屋拆迁安置补偿合同样本

下载 查看量:0

保管合同 GF—2000—0801

下载 查看量:0

农作物种子预约生产合同

下载 查看量:0

有线数字电视服务协议

下载 查看量:0

HR尽职调查报告

下载 查看量:0

天津市电信业服务合同

下载 查看量:0

消防系统维护合同

下载 查看量:0

河北省户外广告承揽合同

下载 查看量:0

浙江省工程建设项目综合测绘技术服务合同示范文本(2020版)

下载 查看量:0

计划供用电经济责任合同书

下载 查看量:0

拆迁安置房买卖合同

下载 查看量:0

上海市分布式光伏发电项目安装运维服务合同2016版

下载 查看量:0

项目可行性研究技术合同

下载 查看量:0

建行住房借款合同模板

下载 查看量:0

房屋委建契约书

下载 查看量:0

解除劳动合同协议书

下载 查看量:0

民事判决书(小额诉讼程序令状式判决用)

下载 查看量:0

河北省劳动合同范本(完整)

下载 查看量:0

挂靠经营合同书

下载 查看量:0

地上权设定契约书

下载 查看量:0

陕西省劳动合同书

下载 查看量:0

专业技术人员聘用合同书

下载 查看量:0

广东省劳动合同(通用版本)

下载 查看量:0

勘测设计合同

下载 查看量:0

医疗服务机构常年法律顾问合同

下载 查看量:0

主持人聘任合同

下载 查看量:0

《建设工程造价咨询合同》[示范文本]

下载 查看量:0

商品销售合同标准版

下载 查看量:0

江苏省瓶装液化石油气非居民供用气合同示范文本

下载 查看量:0

送餐合同

下载 查看量:0

环境影响评价合同

下载 查看量:0

劳务派遣合同模板

下载 查看量:0

法律服务协议书

下载 查看量:0

技术开发合同(3)

下载 查看量:0

劳动合同书(劳务公司与劳务人员签订)

下载 查看量:0

出境旅游自由行服务合同

下载 查看量:0

工程居间合同书范本

下载 查看量:0

软件捆绑合作协议

下载 查看量:0

不可抗力公证书

下载 查看量:0

捐赠合同(教育基金会)

下载 查看量:0

一般货物销售合同示范条款

下载 查看量:0

供用电合同(4)

下载 查看量:0

中外劳务合作合同范本

下载 查看量:0

歌曲委托制作合同

下载 查看量:0

决定书(不予准许当事人申请法院调查收集证据用)

下载 查看量:0

网站设计制作合同(套餐服务)

下载 查看量:0

电脑修理合同

下载 查看量:0

商标代理合同

下载 查看量:0

土地使用权出让合同

下载 查看量:0

房屋装修承包合同书

下载 查看量:0

商城开发合同

下载 查看量:0

建材订货合同

下载 查看量:0

仓储协议书

下载 查看量:0

承包合同书(林木4)

下载 查看量:0

委托开发合同(1)

下载 查看量:0

技术开发合同(6)

下载 查看量:0

学校法律顾问合同书

下载 查看量:0

低保申请书

下载 查看量:0

非法证据排除申请

下载 查看量:0

人防工程五方责任承诺书范文

下载 查看量:0

标准的债务纠纷委托书范本

下载 查看量:0

城镇居民低保申请书

下载 查看量:0

项目经理授权委托书范文

下载 查看量:0

砂石开采合作协议

下载 查看量:0

最新战略合作框架协议合同模板

下载 查看量:0

变更强制措施申请书

下载 查看量:0

最新电信委托书范本

下载 查看量:0

银行网银办理授权委托书范文

下载 查看量:0

城镇居民低保申请书

下载 查看量:0

特种作业人员安全生产责任书范文

下载 查看量:0

咨询服务协议书范本

下载 查看量:0

不公开审理申请书范本

下载 查看量:0

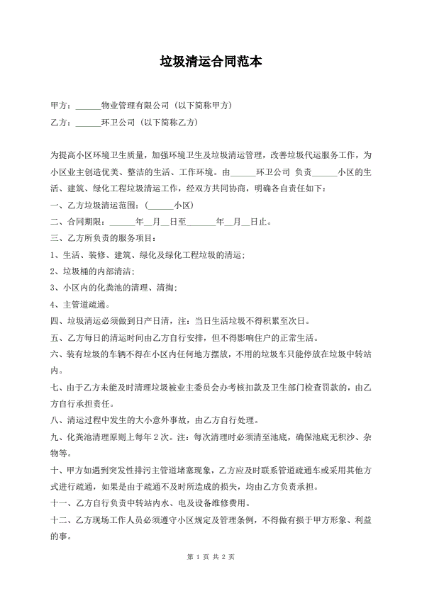
垃圾清运合同范本

下载 查看量:0

最新银行卡借用合同协议书

下载 查看量:0

律所见证书封面

下载 查看量:0

法律尽职调查摘要-主要法规和审阅文件

下载 查看量:0

聘请电影(电视剧)演员合同(与演员本人签订)

下载 查看量:0

细则细则

下载 查看量:0

附件3《广州市建设工程监理合同》(SF-2019-0206)

下载 查看量:0

团队出境旅游合同

下载 查看量:0

民事起诉状范本

下载 查看量:0

民事判决书(公示催告程序除权用)

下载 查看量:0

施工工程进度保证书范文

下载 查看量:0

国家赔偿申请收讫凭证(收到国家赔偿申请材料用)

下载 查看量:0

执行回转申请书

下载 查看量:0

国家旅游局新版团队出境旅游合同

下载 查看量:0

村民低保申请书

下载 查看量:0

与机构合作协议合同书范本

下载 查看量:0

员工安全出行保证书范本

下载 查看量:0

申请有专门知识的人出庭申请书

下载 查看量:0

低保申请书

下载 查看量:0

园林绿化工程施工合同 GF—2020—2605

下载 查看量:0

民事起诉状(提起公益诉讼用)

下载 查看量:0

网站日常更新及维护委托协议

下载 查看量:0

商铺租赁合同文本修订版

下载 查看量:0

团队境内旅游合同 GF—2014—2401

下载 查看量:0

《建设工程施工合同》[示范文本]

下载 查看量:0

养老机构服务合同

下载 查看量:0

10涉农合同

下载 查看量:0

补正通知书(通知赔偿请求人补正材料用)

下载 查看量:0

美容院简易劳动合同

下载 查看量:0

建设工程施工专业分包合同

下载 查看量:0

《旅游包车合同》(三部门联合发文)

下载 查看量:0

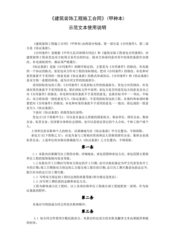
《建筑装饰工程施工合同》[甲种本]

下载 查看量:0

建筑装饰工程施工合同

下载 查看量:0

公司常年法律顾问服务方案

下载 查看量:0

民事裁定书(环境污染或者生态破坏公益诉讼准许撤回起诉用)

下载 查看量:0

规则范例

下载 查看量:0

申报书(利害关系人申报权利用)

下载 查看量:0

会议承办服务合同书

下载 查看量:0

联营合同(2)

下载 查看量:0

赠与合同公证书

下载 查看量:0

建筑工程合同策划

下载 查看量:0

出国劳务中介(居间)合同

下载 查看量:0

个人委托协议书范本

下载 查看量:0

图书约稿合同

下载 查看量:0

建设工程可行性研究合同

下载 查看量:0

废品回收合同

下载 查看量:0

福建省企业商标管理服务合同(MF—2012—001)

下载 查看量:0

国有土地使用权出让合同

下载 查看量:0

授权委托书(法人单位用)

下载 查看量:0

建设工程征用土地合同

下载 查看量:0

动产家具无偿寄托契约书

下载 查看量:0

针对营改增施工企业合同操作指引

下载 查看量:0

淘宝劳动合同

下载 查看量:0

图书出版合同(自费)

下载 查看量:0

民事诉讼委托代理合同

下载 查看量:0

民事起诉状(法人或者其他组织提起民事诉讼用)

下载 查看量:0

家政服务合同(双方)

下载 查看量:0

安徽省居民供用电合同

下载 查看量:0

《城市供用热力合同》[示范文本]

下载 查看量:0

北京市房地产经纪合同

下载 查看量:0

厂房转让协议

下载 查看量:0

社会捐赠合同

下载 查看量:0

股票发行上市法律顾问合同

下载 查看量:0

企业招标承包经营合同

下载 查看量:0

咨询服务

下载 查看量:0

歌曲作品委托演唱创作合同

下载 查看量:0

沈阳市劳动合同书电子版

下载 查看量:0

港口作业合同

下载 查看量:0

5公司劳动合同

下载 查看量:0

农作物种子预约生产合同

下载 查看量:0

上海市体育健身行业会员服务合同示范文本-修订

下载 查看量:0

增加诉讼请求申请书

下载 查看量:0

病媒生物防控服务合同

下载 查看量:0

商标使用许可协议

下载 查看量:0

土地买卖合同书(分期付款)

下载 查看量:0

家政服务合同

下载 查看量:0

河北省广告承揽合同

下载 查看量:0

水电包工包料合同

下载 查看量:0

尽职调查协议模板

下载 查看量:0

民事诉讼代理授权委托书

下载 查看量:0

居室装饰装修工程施工合同文本

下载 查看量:0

法律顾问合同

下载 查看量:0

技术开发(委托)合同

下载 查看量:0

XX健身员工签订劳动合同范本

下载 查看量:0

申请书(申请公示催告用)

下载 查看量:0

附义务赠与合同

下载 查看量:0

合作协议书

下载 查看量:0

舞台灯光、扩声、同声传译服务合同

下载 查看量:0

修订山西省家畜家禽养殖买卖合同JF-07

下载 查看量:0

房地产中介经纪人劳动合同

下载 查看量:0

CT机保修合同

下载 查看量:0

医疗器械买卖合同

下载 查看量:0

民事判决书(撤销认定财产无主的判决用)

下载 查看量:0

房地产广告代理合同

下载 查看量:0

市场销售代理合同样本

下载 查看量:0

国际许可合同的格式

下载 查看量:0

计算机外包维护合同

下载 查看量:0

药品招投标购销协议

下载 查看量:0

网站主页委托制作合同

下载 查看量:0

尽职调查知识总结

下载 查看量:0

生鲜乳购销合同

下载 查看量:0

出版合同(台港澳版权)

下载 查看量:0

网站域名续费与维护服务合同

下载 查看量:0

集装箱运输合同

下载 查看量:0

网上交易中介服务合同

下载 查看量:0

最新拆迁委托合同

下载 查看量:0

通信公司固定电话服务协议

下载 查看量:0

影视合作协议

下载 查看量:0

最新个人合伙协议书范本

下载 查看量:0

电脑产品维护服务合同

下载 查看量:0

天津市建设工程设计合同

下载 查看量:0

铁路货物运输合同 GF—91—0402

下载 查看量:0

劳动合同书范本(医疗器械公司)

下载 查看量:0

教育培训机构加盟合同3篇

下载 查看量:0

事业单位聘用合同(通用范本)

下载 查看量:0

买船委托中介合同

下载 查看量:0

学校学生食堂承包合同书

下载 查看量:0

中外劳务合同(1)

下载 查看量:0

上海市室内设计合同2011版

下载 查看量:0

大功率激光器成套设备经销协议

下载 查看量:0

医疗器械采购合同

下载 查看量:0

医院劳动合同范本

下载 查看量:0

国际商标许可合同(汽车)

下载 查看量:0

合同公证书

下载 查看量:0

笔记本电脑采购合同

下载 查看量:0

厨师劳动合同

下载 查看量:0

图书出版合同(2)

下载 查看量:0

二人合作合同范本

下载 查看量:0

变更、终止、解除劳动合同通知书(范本)

下载 查看量:0

专利权转让合同

下载 查看量:0

上海市境内旅游合同示范文本(2013版)

下载 查看量:0

景观工程设计合同

下载 查看量:0

商品销售合同标准版

下载 查看量:0

《房屋拆迁安置补偿合同》

下载 查看量:0

模具保管合同

下载 查看量:0

餐饮业简易劳动合同书

下载 查看量:0

发行股票并上市前期法律调查委托合同

下载 查看量:0

技术开发(合作)合同

下载 查看量:0

出国打工需要注意哪些事项

下载 查看量:0

专业技术人员劳动合同

下载 查看量:0

全国高等教育自学考试网上辅导协议

下载 查看量:0

委托开发合同(3)

下载 查看量:0

财产信托合同

下载 查看量:0

安徽省电商平台服务合同

下载 查看量:0

建筑安装工程承包合同

下载 查看量:0

民事答辩状(法人或者其他组织对民事起诉提出答辩用)

下载 查看量:0

武汉市新版劳动合同

下载 查看量:0

家居装饰设计合同书

下载 查看量:0

电脑维护保养服务合同

下载 查看量:0

网络布线合同

下载 查看量:0

法律服务合同(著作权保护)

下载 查看量:0

电脑及相关设备维护服务合同

下载 查看量:0

建设工程勘察合同[岩土工程设计、治理、监测]

下载 查看量:0

法律事务代理协议

下载 查看量:0

聘请法律顾问合同

下载 查看量:0

父母房屋赠与协议书5份

下载 查看量:0

私营企业职工劳动合同

下载 查看量:0

技术服务合同(1)

下载 查看量:0

新疆农作物制种合同

下载 查看量:0

信息系统工程监理(设计咨询)合同

下载 查看量:0

酒店劳动合同

下载 查看量:0

竹笋干收购合同

下载 查看量:0

技术咨询合同(4)

下载 查看量:0

注册商标变更注册人名义申请书

下载 查看量:0

上海市产权交易合同2011版

下载 查看量:0

建筑安装工程承包合同协议条款

下载 查看量:0

1劳动合同书(国规版)

下载 查看量:0

出国培训委托协议书

下载 查看量:0

短信息广告发送通信传输服务协议

下载 查看量:0

广告代理合同范本

下载 查看量:0

企业形象设计委托合同书

下载 查看量:0

网上申请预付费电话业务服务协议

下载 查看量:0

出国劳务中介(居间)合同

下载 查看量:0

委托书

下载 查看量:0

加盟连锁合同书

下载 查看量:0

上海市地下管线跟踪测量技术服务合同2012版

下载 查看量:0

天津市国内旅游“一日游”合同

下载 查看量:0

委托设计服务协议

下载 查看量:0

运输合同(与代开发票方签订)

下载 查看量:0

XX文化传播公司劳动合同

下载 查看量:0

安装工人劳动合同

下载 查看量:0

建筑材料购销合同

下载 查看量:0

委托开发合同(2)

下载 查看量:0

导游托管合同

下载 查看量:0

办公室文员劳动合同书

下载 查看量:0

区域代理合同

下载 查看量:0

超市管理咨询服务居间合同

下载 查看量:0

沈阳市一日游旅游合同

下载 查看量:0

学校保洁服务合同

下载 查看量:0

陕西省室内装饰装修工程施工合同

下载 查看量:0

劳务派遣协议示范文本

下载 查看量:0

风机及净化器维修保养合同

下载 查看量:0

租赁经营招标通告

下载 查看量:0

承运合同范本

下载 查看量:0

技术服务合同(2)

下载 查看量:0

出国打工劳动合同范本

下载 查看量:0

广告发布代理合同

下载 查看量:0

建筑工人劳动合同范本

下载 查看量:0

委托技术开发合同

下载 查看量:0

培训机构教师聘用合同可用

下载 查看量:0

广州市母婴护理(月嫂)服务合同SF-2013-2702A、2702B

下载 查看量:0

少儿终身保障保险合同(新华人寿)

下载 查看量:0

申请书(单独请求一并审查规范性文件用)

下载 查看量:0

协作出版合同

下载 查看量:0

广州市龙眼买卖合同

下载 查看量:0

政府常年法律顾问合同

下载 查看量:0

技术引进合同

下载 查看量:0

月嫂中心服务合同

下载 查看量:0

文艺巡回演出合同

下载 查看量:0

网站设计制作合同书

下载 查看量:0

转让技术秘密和补偿贸易合作生产合同(中速船用主机)

下载 查看量:0

合作协议书范本

下载 查看量:0

行政诉讼委托代理合同

下载 查看量:0

招待所旅馆宾馆酒店转让协议范本

下载 查看量:0

网络分销代理合作协议

下载 查看量:0

注册代理合同样本

下载 查看量:0

民事诉讼代理授权委托书范例

下载 查看量:0

上海市非居民用户管道燃气供用气合同示范文本(2020版)

下载 查看量:0

保洁服务合同(外包)

下载 查看量:0

服装采购合同

下载 查看量:0

电视节目制作播出合同

下载 查看量:0

《房屋拆迁安置补偿合同》

下载 查看量:0

电视广告(专题)片制作合同

下载 查看量:0

中外合资经营企业合同(代理企业)

下载 查看量:0

人力资源业务外包协议书

下载 查看量:0

东营市劳动合同文本

下载 查看量:0

专利实施许可合同(2)

下载 查看量:0

连锁加盟合作协议书

下载 查看量:0

电影编剧聘用合同

下载 查看量:0

模具加工承揽合同

下载 查看量:0

年度办公产品采购及服务协议书

下载 查看量:0

摄影作品使用许可合同

下载 查看量:0

办公室电脑系统维护合同

下载 查看量:0

供用电合同

下载 查看量:0

土地买卖合同书(分期付款)

下载 查看量:0

苗木移植栽植工程合同

下载 查看量:0

天津市皮革护理合同

下载 查看量:0

1-2-贵州省农村土地承包经营权入股流转合同(示范文本)

下载 查看量:0

律所材料接收确认单

下载 查看量:0

工厂保洁管理承包合同

下载 查看量:0

货物赊欠买卖契约书

下载 查看量:0

模特合同

下载 查看量:0

图书自费出版合同

下载 查看量:0

国籍公证书

下载 查看量:0

委托代理协议

下载 查看量:0

北京市非居民瓶装液化石油气供用合同

下载 查看量:0

特许加盟合同

下载 查看量:0

上海市家政服务合同2014

下载 查看量:0

物流合同

下载 查看量:0

工程建设招标投标合同(投标邀请书)

下载 查看量:0

国有土地使用权收购合同

下载 查看量:0

商铺委托经营管理协议范本

下载 查看量:0

居间合同 GF—2000—1201

下载 查看量:0

餐饮业劳动合同书

下载 查看量:0

技术咨询合同(5)

下载 查看量:0

参观券结算合同

下载 查看量:0

不公开审理申请书(申请案件不公开审理用)

下载 查看量:0

全面营改增后劳务派遣合同中不同用工费用条款约定的财税处理

下载 查看量:0

商业设计委托合同书

下载 查看量:0

词曲作品著作权转让合同

下载 查看量:0

停薪留职合同

下载 查看量:0

安防监控工程合同

下载 查看量:0

授权委托书(公民个人用)

下载 查看量:0

浙江省医院陪护服务合同示范文本

下载 查看量:0

行政判决书(一审行政协议类案件用)

下载 查看量:0

土地抵押借款合同(修订版)

下载 查看量:0

并购法律尽职调查文件清单

下载 查看量:0

域名注册合同

下载 查看量:0

(现汇)外贸合同书(1)

下载 查看量:0

现金业务上门服务合同

下载 查看量:0

快递企业员工劳动合同范本

下载 查看量:0

建设工程造价咨询合同(示范文本)

下载 查看量:0

幼儿园教师聘用合同

下载 查看量:0

决定书(决定直接审理或指令重新审理用)

下载 查看量:0

广告杂志总代理合同

下载 查看量:0

旅客运输合同

下载 查看量:0

施工责任书

下载 查看量:0

陆上货物运输托运合同

下载 查看量:0

建材订货合同

下载 查看量:0

店铺承包合同(服装)

下载 查看量:0

药品购销合同

下载 查看量:0

建筑工程居间合同

下载 查看量:0

婚纱摄影服务合同

下载 查看量:0

家政服务合同两方

下载 查看量:0

电脑保养及网络维护协议

下载 查看量:0

家政服务合同

下载 查看量:0

保证机构会员协议

下载 查看量:0

工程建设招标投标合同(履约银行保证书)

下载 查看量:0

二手商铺买卖协议书范本

下载 查看量:0

电影剧本委托创作合同

下载 查看量:0

出国劳务合同

下载 查看量:0

内业资料承包协议

下载 查看量:0

建设工程招标代理委托合同

下载 查看量:0

委托邮政局代办联通电信业务合同

下载 查看量:0

审理报告(二审行政案件用)

下载 查看量:0

服务居间合同书(超市管理咨询)

下载 查看量:0

建筑安装工程承包合同

下载 查看量:0

居间合同

下载 查看量:0

商标注册申请代理合同(示范)

下载 查看量:0

全国经营系列任职资格培训考核委托协议

下载 查看量:0

民事反诉状(王贞林)

下载 查看量:0

高校与企业研发合作开发协议

下载 查看量:0

OEM合作协议书

下载 查看量:0

法律援助合同)

下载 查看量:0

房地产项目转让合同

下载 查看量:0

办公耗材供应协议

下载 查看量:0

申请书(申请证明判决书或者裁定书的法律效力用)

下载 查看量:0

工程承包合同范本

下载 查看量:0

保姆协议书

下载 查看量:0

工厂食堂承包合同

下载 查看量:0

直营店加盟协议书

下载 查看量:0

酒店劳动合同书

下载 查看量:0

船舶维修合同

下载 查看量:0

工程建设招标投标合同(合同协议书)

下载 查看量:0

家政服务合同

下载 查看量:0

北京市零售、餐饮、居民服务业单用途预付卡合同-修订

下载 查看量:0

区域独家经销协议

下载 查看量:0

政府采购合同(计算机)

下载 查看量:0

工程建设监理合同标准条件

下载 查看量:0

广州市(单体楼)用户共用用水设施维护合同

下载 查看量:0

并购项目尽职调查清单

下载 查看量:0

民事裁定书(小额诉讼程序驳回起诉用)

下载 查看量:0

企业邮箱托管合同

下载 查看量:0

合伙协议书格式

下载 查看量:0

影视文学剧本委托创作合同(含改编权及摄制权)

下载 查看量:0

技术转让(专利权)合同

下载 查看量:0

技术开发合同(1)

下载 查看量:0

建筑装饰工程施工合同(乙种本) GF—96—0206

下载 查看量:0

车辆合伙经营协议

下载 查看量:0

货物运输服务合同(简易版)

下载 查看量:0

生猪、鲜蛋、菜牛、菜羊、家禽购销合同

下载 查看量:0

影视剧拍摄场地合作合同

下载 查看量:0

技术入股合作协议书

下载 查看量:0

资格证挂靠协议

下载 查看量:0

市场销售代理合同样本

下载 查看量:0

民事起诉状(案外人提起执行异议之诉用)

下载 查看量:0

咨询服务合同

下载 查看量:0

影视广告片制作合同

下载 查看量:0

个人住房公积金借款合同

下载 查看量:0

文字作品许可使用合同

下载 查看量:0

建筑安装工程分包合同(2)

下载 查看量:0

项目设计制作委托合同

下载 查看量:0

书籍赠与合同

下载 查看量:0

工矿产品订货合同

下载 查看量:0

网络广告服务合同(设计、制作、发布)

下载 查看量:0

股权转让居间合同

下载 查看量:0

审理报告(一审行政案件用)

下载 查看量:0

土地抵押借款合同(修订版)

下载 查看量:0

货物运输服务合同(与散客-简易版)

下载 查看量:0

中央国家机关办公家具定点采购协议

下载 查看量:0

公司承包合同书

下载 查看量:0

外商投资企业土地使用合同

下载 查看量:0

IT公司劳动合同范本

下载 查看量:0

环境卫生管理责任合同

下载 查看量:0

20210113广州市民办殡仪服务机构服务合同

下载 查看量:0

个体工商户雇工劳动合同书

下载 查看量:0

民事委托代理合同—律师使用版

下载 查看量:0

聘请艺人协议书

下载 查看量:0

委托代理合同

下载 查看量:0

土地租赁合同标准版

下载 查看量:0

购房专项法律服务合同

下载 查看量:0

建筑工人劳动合同协议

下载 查看量:0

法律服务合同(企业劳资)

下载 查看量:0

协作出版合同

下载 查看量:0

刑事案件委托合同

下载 查看量:0

劳务派遣公司合同(公司和个人)

下载 查看量:0

对外贸易加工装配合同

下载 查看量:0

(现汇)外贸合同书

下载 查看量:0

隐名合伙合同书

下载 查看量:0

民办幼儿园劳动合同

下载 查看量:0

商城开发合同

下载 查看量:0

棉花买卖合同

下载 查看量:0

出国劳务合同

下载 查看量:0

参选作品委托创作合同

下载 查看量:0

影视剧本合作创作合同

下载 查看量:0

科技协作合同

下载 查看量:0

权益保护委托合同

下载 查看量:0

淘宝店劳动合同范本

下载 查看量:0

聘用会计劳动合同

下载 查看量:0

深圳经济特区劳动合同书标准版

下载 查看量:0

泥画加工合同

下载 查看量:0

国家工商管理局测绘合同(示范文本)

下载 查看量:0

境外劳务派遣和雇用合同

下载 查看量:0

网站设计制作合同(套餐服务)

下载 查看量:0

委托合同(供委托培训用)

下载 查看量:0

企业委托培训协议书

下载 查看量:0

制度制度

下载 查看量:0

旅游单项委托服务合同

下载 查看量:0

模特签约合同

下载 查看量:0

计算机维护及计算机技术支持服务协议

下载 查看量:0

武汉劳动合同

下载 查看量:0

出国劳务合同

下载 查看量:0

规定规定

下载 查看量:0

上海市公寓房预订合同

下载 查看量:0

信息系统工程监理(设计咨询)合同

下载 查看量:0

家政服务协议(住家保姆)

下载 查看量:0

印刷品制作合同

下载 查看量:0

政府公开招标采购合同

下载 查看量:0

测绘合同

下载 查看量:0

福建省预付式消费合同

下载 查看量:0

洗车场转让合同

下载 查看量:0

小额贷款公司劳动合同

下载 查看量:0

劳动合同书

下载 查看量:0

装修公司合作协议书

下载 查看量:0

国家赔偿申请收讫凭证(收到国家赔偿申请材料用)

下载 查看量:0

委托申请专利协议

下载 查看量:0

科技协作合同

下载 查看量:0

专业技术人员劳动合同

下载 查看量:0

基本医疗保险医疗服务协议

下载 查看量:0

连锁加盟合同书

下载 查看量:0

承包合同书(企业6)

下载 查看量:0

房屋建筑面积测绘合同

下载 查看量:0

电影剧本委托创作合同

下载 查看量:0

供用电合同(2)

下载 查看量:0

全国高等教育自学考试网上辅导协议

下载 查看量:0

导游托管合同

下载 查看量:0

劳动合同书(3页)

下载 查看量:0

个人委托协议书范本

下载 查看量:0

常年法律顾问合同

下载 查看量:0

网站转让出售协议书

下载 查看量:0

药品集中招标采购合同

下载 查看量:0

工程建设招标投标合同(资格预审邀请书)

下载 查看量:0

土石工程合同范本

下载 查看量:0

国际(非独占)商标使用许可合同

下载 查看量:0

委托录音制作合同

下载 查看量:0

计算机软件著作权转让合同

下载 查看量:0

电脑维护服务合同

下载 查看量:0

公路工程施工监理合同协议书

下载 查看量:0

退伙合同书范本3篇

下载 查看量:0

电动卷闸门制作安装合同

下载 查看量:0

国际专有技术转让合同

下载 查看量:0

《建设工程拆迁合同》

下载 查看量:0

配音录制委托合同

下载 查看量:0

常年法律顾问合同

下载 查看量:0

技术转让合同(2)

下载 查看量:0

买卖合同

下载 查看量:0

财产保全申请书(仲裁)

下载 查看量:0

国际修理及销售代理合同

下载 查看量:0

公司设计人员劳动合同样板

下载 查看量:0

联营合同(3)

下载 查看量:0

天津市建筑门窗幕墙专业分包合同

下载 查看量:0

商标权转让合同

下载 查看量:0

非专利技术转让合同

下载 查看量:0

设计师聘用合同书

下载 查看量:0

音乐制作合同

下载 查看量:0

专项培训协议书

下载 查看量:0

民事合同

下载 查看量:0

联营合同公证书

下载 查看量:0

酒店行业劳动合同书

下载 查看量:0

线上商品购销协议

下载 查看量:0

房屋按揭、购房贷款保险合同

下载 查看量:0

解除合同协议书

下载 查看量:0

项目设计承揽合同

下载 查看量:0

民用建设工程设计合同

下载 查看量:0

通知书(对新的证据提出意见或者举证用)

下载 查看量:0

培训就业安置协议

下载 查看量:0

参选作品委托创作合同

下载 查看量:0

水陆联运货物运输合同 GF—91—0401

下载 查看量:0

代理词(民事一审用)

下载 查看量:0

艺人签约协议书

下载 查看量:0

天津市城乡规划设计合同

下载 查看量:0

企业形象识别系统(CIS)建设设计合同书

下载 查看量:0

数据通信(无线上网)业务合作协议

下载 查看量:0

品牌专卖店加盟经销协议

下载 查看量:0

图书出版合同

下载 查看量:0

船舶买卖委托中介合同

下载 查看量:0

中国人民建设银行基本建设借款合同

下载 查看量:0

民事诉讼代理词

下载 查看量:0

新劳务派遣合同(样本)

下载 查看量:0

技术开发(合作)合同

下载 查看量:0

勘测设计合同

下载 查看量:0

服务器采购合同

下载 查看量:0

企业员工食堂承包合同

下载 查看量:0

道路工程施工合同书(范本)

下载 查看量:0

民事裁定书(撤销支付令用)

下载 查看量:0

可行性报告购买协议书

下载 查看量:0

房屋装修美化及居间服务合同

下载 查看量:0

技术服务合同(5)

下载 查看量:0

商业秘密保密协议(招商合作)

下载 查看量:0

建筑装饰合同范本

下载 查看量:0

人才广告服务代理合同

下载 查看量:0

仲裁申请书(工商)

下载 查看量:0

代办邮政业务合同

下载 查看量:0

通知书(人民法院通知当事人交换证据、召开庭前会议用)

下载 查看量:0

建筑施工物资租赁合同 GF—2000—0604

下载 查看量:0

赠与合同(企业类)

下载 查看量:0

技术开发(委托)合同

下载 查看量:0

食堂采购合同

下载 查看量:0

委托培养硕士研究生合同书

下载 查看量:0

父母房屋赠与协议书5份

下载 查看量:0

劳务派遣公司与劳动者合同

下载 查看量:0

票据拒付公证书

下载 查看量:0

培训业务承包协议

下载 查看量:0

餐饮业劳动合同范本(管理人员)

下载 查看量:0

中小学生校外培训服务合同 GF—2021—2604

下载 查看量:0

12江西省《家庭装饰装修资金存管协议》

下载 查看量:0

行政裁定书(依职权裁定再审本院生效裁判用)

下载 查看量:0

行政裁定书(提起再审用)

下载 查看量:0

刑事委托代理合同

下载 查看量:0

网吧电脑维护合同

下载 查看量:0

深圳经济特区劳动合同书标准版

下载 查看量:0

签约摄影师协议

下载 查看量:0

童床经销协议

下载 查看量:0

商标标志设计合同

下载 查看量:0

项目居间合同

下载 查看量:0

个体户与雇工间的劳动合同

下载 查看量:0

赠与合同

下载 查看量:0

国际许可合同的格式

下载 查看量:0

《合同制工人招聘合同》

下载 查看量:0

延期审理的批复(二审延期用)

下载 查看量:0

临时工聘用合同

下载 查看量:0

合作协议书格式范文

下载 查看量:0

学校食堂承包合同书

下载 查看量:0

建筑安装工程分包合同(1)

下载 查看量:0

电商劳动合同

下载 查看量:0

建材买卖合同

下载 查看量:0

法律援助合同)

下载 查看量:0

房地产项目居间合同

下载 查看量:0

建筑安装工程承包合同(4)

下载 查看量:0

外商投资企业土地使用合同

下载 查看量:0

企业承包合同范本

下载 查看量:0

集体林权流转合同 GF—2020—2603

下载 查看量:0

人事档案保管协议

下载 查看量:0

海外雇主与外派海员雇佣协议

下载 查看量:0

江苏省家政服务合同中介制示范文本

下载 查看量:0

一般货物销售合同示范条款

下载 查看量:0

酒店厨师聘用合同

下载 查看量:0

汽车零部件运输合同

下载 查看量:0

园林景观设计合同

下载 查看量:0

网络广告服务合同(设计、制作、发布)

下载 查看量:0

保洁服务承包合同

下载 查看量:0

决定书(决定终结审理用)

下载 查看量:0

技术传授合同

下载 查看量:0

铁路运输项目合同

下载 查看量:0

10、《深圳市家政服务合同示范文本(中介制服务类)

下载 查看量:0

测绘合同

下载 查看量:0

附件9.国有建设用地(工业用地)使用权租赁合同(示范文本)(试行)

下载 查看量:0

网站建设合同

下载 查看量:0

个体工商户雇工劳动合同

下载 查看量:0

企业邮箱托管合同

下载 查看量:0

收藏品赠与合同

下载 查看量:0

建设工程造价咨询合同

下载 查看量:0

网站建设与维护合同

下载 查看量:0

劳务合同样本2页

下载 查看量:0

企业专题片制作协议书

下载 查看量:0

软件开发保密协议

下载 查看量:0

租用潜水船及潜水人员合同

下载 查看量:0

诉讼代理委托合同

下载 查看量:0

民事答辩状(法人或者其他组织对民事起诉提出答辩用)

下载 查看量:0

开办建材分装厂合同

下载 查看量:0

个人软件外包合同

下载 查看量:0

电器采购安装合同

下载 查看量:0

绿化工程施工合同

下载 查看量:0

电子申报设备通信服务协议

下载 查看量:0

商店承包经营协议书

下载 查看量:0

企业清算委员会破产申请书

下载 查看量:0

推荐外教中介服务合同

下载 查看量:0

车间员工劳动合同

下载 查看量:0

中外专利技术许可合同

下载 查看量:0

材料供应及安装

下载 查看量:0

意向书

下载 查看量:0

行政裁定书(二审发回重审用)

下载 查看量:0

个人计算机及打印机设备维护协议

下载 查看量:0

家政服务合同-清洁卫生

下载 查看量:0

法律服务合同(房屋交易)

下载 查看量:0

建筑业企业用工劳动合同书

下载 查看量:0

影视剧未成年演员聘用合同

下载 查看量:0

广东省劳动合同样本

下载 查看量:0

外商投资企业土地使用合同

下载 查看量:0

导演承诺书

下载 查看量:0

工作机会居间合同(影视娱乐业)

下载 查看量:0

破产清算法律服务合同

下载 查看量:0

家政服务员聘用协议

下载 查看量:0

公办教师聘用合同

下载 查看量:0

《建筑装饰工程施工合同》

下载 查看量:0

民事裁定书(公益诉讼不准许撤回起诉用)

下载 查看量:0

国际技术服务合同(3)

下载 查看量:0

建设工程设计合同(4)

下载 查看量:0

零担货物运输合同

下载 查看量:0

乡村道路施工合同

下载 查看量:0

并购尽职调查工作底稿目录

下载 查看量:0

赔偿协议书范本

下载 查看量:0

联营合同公证书

下载 查看量:0

电子设备采购安装合同

下载 查看量:0

上海市房地产经纪合同

下载 查看量:0

勘测设计合同范本

下载 查看量:0

公告(环境污染或者生态破坏公益诉讼公告受理用)

下载 查看量:0

技术转让合同(2)

下载 查看量:0

教师的劳动合同范本

下载 查看量:0

药品招投标购销协议

下载 查看量:0

保管合同

下载 查看量:0

林场转让协议

下载 查看量:0

租赁经营投标程序及规则

下载 查看量:0

专利许可合同示范文本

下载 查看量:0

国有土地使用权出让合同

下载 查看量:0

签署诉讼、仲裁委托合同告知书

下载 查看量:0

模特签约合同(对个人)

下载 查看量:0

2018软件销售代理合同

下载 查看量:0

汽车货物运输合同

下载 查看量:0

尽职调查清单与股权转让协议

下载 查看量:0

房地产销售代理合同

下载 查看量:0

买船委托中介合同

下载 查看量:0

赠与合同公证书

下载 查看量:0

建设工程委托监理合同

下载 查看量:0

独家经销协议

下载 查看量:0

建设工程勘察合同(3)

下载 查看量:0

审计业务合同书

下载 查看量:0

日常保洁服务合同

下载 查看量:0

联营合同(3)

下载 查看量:0

尽职调查的内容及程序

下载 查看量:0

APP产品推广合同

下载 查看量:0

网络分销代理合作协议

下载 查看量:0

出国培训委托协议书

下载 查看量:0

劳务派遣劳动合同范本

下载 查看量:0

解除劳动合同协议书

下载 查看量:0

旅游合同

下载 查看量:0

诉讼委托代理协议

下载 查看量:0

特许加盟连锁合同书

下载 查看量:0

模特拍摄合作合同

下载 查看量:0

公路工程施工监理合同范本条文说明

下载 查看量:0

咨询服务

下载 查看量:0

出国劳务协议书

下载 查看量:0

民事裁定书(解除财产保全用)

下载 查看量:0

员工食堂承包合同

下载 查看量:0

电影(电视剧)字幕制作合同

下载 查看量:0

摄影师签约暨图片委托代理合同

下载 查看量:0

文艺巡回演出合同

下载 查看量:0

旅游合同

下载 查看量:0

产品保管合同

下载 查看量:0

公司与员工签订劳动合同

下载 查看量:0

代收股款协议

下载 查看量:0

公交车司机聘用合同书

下载 查看量:0

解除劳动合同通知书(范本3)

下载 查看量:0

商务广告短信群发服务协议

下载 查看量:0

技术转让(专利申请权)合同

下载 查看量:0

知识产权法律服务合同

下载 查看量:0

工程建设招标投标合同(土地工程施工监理服务协议书附录)

下载 查看量:0

捐赠合同(西部扶贫)

下载 查看量:0

律师聘请委托代理合同

下载 查看量:0

国内旅游合同

下载 查看量:0

图书约稿合同

下载 查看量:0

民事裁定书(先予执行用)

下载 查看量:0

危险货物运输合同

下载 查看量:0

债权债务抵偿协议

下载 查看量:0

最新拆迁委托合同

下载 查看量:0

通知书(准许或不予准许对被告提供的鉴定结论重新鉴定申请用)

下载 查看量:0

委托代理协议详细版

下载 查看量:0

程序员合同

下载 查看量:0

建材买卖合同

下载 查看量:0

尽职调查的主要内容及方式概述

下载 查看量:0

技术转让合同

下载 查看量:0

破产清算法律服务合同

下载 查看量:0

网站设计及主页制作合同书

下载 查看量:0

劳动合同(研发)

下载 查看量:0

动力供应合同(一级)

下载 查看量:0

商标转让协议合同样本

下载 查看量:0

劳务派遣合同范本

下载 查看量:0

科研、研发人员聘用合同

下载 查看量:0

供用电合同

下载 查看量:0

松散型联营合同

下载 查看量:0

广告代理合同三

下载 查看量:0

酒店劳动合同书

下载 查看量:0

《建筑装饰工程施工合同》[乙种本]

下载 查看量:0

诉讼代理委托合同

下载 查看量:0

测绘合同(示范文本)

下载 查看量:0

劳动合同书

下载 查看量:0

艺人签约合同书范本

下载 查看量:0

政府招标采购委托合同

下载 查看量:0

商业秘密保密协议

下载 查看量:0

房地产项目转让合同

下载 查看量:0

房屋装修美化及居间服务合同

下载 查看量:0

移动电话入网协议

下载 查看量:0

个人贷款抵押房屋保险

下载 查看量:0

决定书(指令下级人民法院受理案件用)

下载 查看量:0

农作物种子买卖合同

下载 查看量:0

养老金保险条款

下载 查看量:0

技术咨询合同(1)

下载 查看量:0

影视剧特技效果合同

下载 查看量:0

销售人员劳动合同

下载 查看量:0

工厂盘让协议

下载 查看量:0

服装品牌代理加盟合同书

下载 查看量:0

《南京市殡葬代理服务合同(示范文本)》2022.9.8

下载 查看量:0

财务顾问及会计代理业务协议

下载 查看量:0

工程建设招标投标合同(土地工程施工监理服务协议书条件)

下载 查看量:0

建筑安装工程合同

下载 查看量:0

邮政业务代办合同

下载 查看量:0

行政判决书(再审行政案件用)

下载 查看量:0

合作协议书

下载 查看量:0

常年法律顾问聘请合同

下载 查看量:0

专有技术转让协议

下载 查看量:0

私企雇工劳动合同书

下载 查看量:0

货物赊欠买卖契约书

下载 查看量:0

工程技术咨询服务合同

下载 查看量:0

运输承运合同范本

下载 查看量:0

附条件赠与合同

下载 查看量:0

1修订.山西省农产品订单合同JF-02

下载 查看量:0

计划供用电经济责任合同书

下载 查看量:0

旅游合同

下载 查看量:0

域名注册合同

下载 查看量:0

专卖店加盟协议

下载 查看量:0

电子申报设备通信服务协议

下载 查看量:0

服装品牌加盟合同

下载 查看量:0

家居装饰设计合同书

下载 查看量:0

房屋委建契约书

下载 查看量:0

技术服务合同(6)

下载 查看量:0

模特签约合同(对个人)

下载 查看量:0

天津市食用农产品质量安全合同

下载 查看量:0

工程建设监理委托合同

下载 查看量:0

技术咨询合同(1)

下载 查看量:0

申请书(申请证明判决书或者裁定书的法律效力用)

下载 查看量:0

福建省商标事务代理委托合同(MF—2013—002)

下载 查看量:0

《土木建筑工程投标书》

下载 查看量:0

独家广告代理合同

下载 查看量:0

培训机构教师聘用合同可用

下载 查看量:0

教师的劳动合同范本

下载 查看量:0

美容院员工正式聘用合同范本

下载 查看量:0

环境卫生清洁、保洁服务合同

下载 查看量:0

拆迁安置房买卖合同

下载 查看量:0

委托聘请兼职外教协议书

下载 查看量:0

互联网金融公司劳动合同

下载 查看量:0

影视剧本合作创作合同

下载 查看量:0

北京市预付式消费服务合同行为指引(2020)

下载 查看量:0

政府采购供货合同(网络安全隔离卡)

下载 查看量:0

中外合作出版合同

下载 查看量:0

武汉市新版劳动合同

下载 查看量:0

影视制作合同范本

下载 查看量:0

新劳务派遣合同(样本)

下载 查看量:0

设备修理合同

下载 查看量:0

医疗服务协议

下载 查看量:0

诉讼委托代理协议

下载 查看量:0

劳务派遣劳动合同范本(新)

下载 查看量:0

承揽合同

下载 查看量:0

移动电话入网协议

下载 查看量:0

知识产权保护合同范本

下载 查看量:0

服装定制合同

下载 查看量:0

授权委托书(公民个人用)

下载 查看量:0

区域独家经销协议

下载 查看量:0

演员演出合同

下载 查看量:0

劳务派遣公司合同(公司和个人)

下载 查看量:0

运输变更申请书

下载 查看量:0

财产信托合同

下载 查看量:0

劳动合同-金融行业

下载 查看量:0

广州市展销会参展合同

下载 查看量:0

技术转让合同(6)

下载 查看量:0

劳动事务代理协议书

下载 查看量:0

劳动合同-金融行业

下载 查看量:0

挖掘机转让合同

下载 查看量:0

电脑电话维护服务合同

下载 查看量:0

展品运输服务合同

下载 查看量:0

动产附买回条件契约

下载 查看量:0

常年知识产权顾问合同

下载 查看量:0

电脑修理合同

下载 查看量:0

合同纠纷仲裁通知书

下载 查看量:0

建设工程承包合同(3)

下载 查看量:0

房屋建筑工程质量保修书

下载 查看量:0

土地使用权转让居间合同

下载 查看量:0

家庭清洁(保洁)合同

下载 查看量:0

锻造加工合同

下载 查看量:0

影视制作合同模板

下载 查看量:0

网络建设技术服务合同

下载 查看量:0

企业承包经营(经营责任制)合同

下载 查看量:0

环幕电影院管理合同

下载 查看量:0

模特拍摄合作合同

下载 查看量:0

债权转让协议(公司)

下载 查看量:0

纪实摄影服务合同

下载 查看量:0

旅游合作协议

下载 查看量:0

模特版权拍摄合同

下载 查看量:0

城市供用热力合同

下载 查看量:0

安徽新省劳动合同范本

下载 查看量:0

家政与雇主的合同

下载 查看量:0

电视广告片制作合同

下载 查看量:0

工矿产品购销合同

下载 查看量:0

音乐制作合同

下载 查看量:0

卖船委托中介合同

下载 查看量:0

重庆市商标注册申请代理合同示范文本(2015年版)

下载 查看量:0

影视制作合同模板

下载 查看量:0

租赁经营招标通告

下载 查看量:0

决定书(准许或不准许撤回国家赔偿申请用)

下载 查看量:0

技术服务合同(3)

下载 查看量:0

房地产销售代理合同

下载 查看量:0

中外出版合作合同

下载 查看量:0

新特许经营合同范本

下载 查看量:0

QDFB2020001青岛市预付费式消费合同范本

下载 查看量:0

6劳动合同书范本5页

下载 查看量:0

肖像许可使用合同

下载 查看量:0

浙江省养老机构服务合同(示范文本)

下载 查看量:0

江苏省美容美发健身行业预付费式消费合同示范文本

下载 查看量:0

建筑工程设计合同

下载 查看量:0

加盟店合同书范本

下载 查看量:0

权益保护委托合同

下载 查看量:0

技术转让(专利权)合同

下载 查看量:0

环境卫生清洁、保洁服务合同

下载 查看量:0

006-国内旅游组团社与地接社合同

下载 查看量:0

天津市洗染服务合同

下载 查看量:0

委托邮政局代办联通电信业务合同

下载 查看量:0

建筑安装工程承包合同(A)

下载 查看量:0

园林古建筑合同

下载 查看量:0

年度办公产品采购及服务协议书

下载 查看量:0

模特拍摄合作合同范本

下载 查看量:0

农村建房承包合同

下载 查看量:0

签证服务协议

下载 查看量:0

民事判决书(第三人撤销之诉用)

下载 查看量:0

自费出国留学中介服务合同

下载 查看量:0

采购安装工程合同

下载 查看量:0

直营店加盟合作协议书

下载 查看量:0

医疗设备购销合同

下载 查看量:0

测绘合同 GF—2000—0306

下载 查看量:0

北京-固定期限劳动合同

下载 查看量:0

培训机构加盟合作协议

下载 查看量:0

承包经营合同书范本

下载 查看量:0

公路工程施工劳务承包合同

下载 查看量:0

门店劳动合同

下载 查看量:0

农村土地经营权入股合同 GF—2021—2607

下载 查看量:0

美术作品合作合同

下载 查看量:0

广告代理合同四

下载 查看量:0

聘请音乐作品演唱者合同

下载 查看量:0

劳动合同范本(西安市)

下载 查看量:0

技术转让合同(1)

下载 查看量:0

河北省劳动合同范本(完整)

下载 查看量:0

不动产赠与协

下载 查看量:0

短信息服务合同

下载 查看量:0

股票承销协议

下载 查看量:0

承包合同书(企业2)

下载 查看量:0

天津市户外广告承揽合同

下载 查看量:0

棉花订购合同

下载 查看量:0

刑事委托辩护合同

下载 查看量:0

房地产中介经纪人劳动合同

下载 查看量:0

货物运输服务合同(简易版)

下载 查看量:0

计划供用电经济责任合同书

下载 查看量:0

工厂保洁管理承包合同

下载 查看量:0

房地产项目转让合同

下载 查看量:0

电信咨询服务协议书

下载 查看量:0

科研、研发人员聘用合同

下载 查看量:0

聘用合同(安全员)

下载 查看量:0

新闻合作协议

下载 查看量:0

水利工程建设监理合同

下载 查看量:0

厨师劳动合同

下载 查看量:0

电脑电话维护服务合同

下载 查看量:0

广州市网络商品交易B2C合同

下载 查看量:0

广告发布委托合同

下载 查看量:0

餐饮合作经营合同书范本

下载 查看量:0

加盟独家经销合同

下载 查看量:0

电信咨询服务协议书

下载 查看量:0

建筑材料购销合同

下载 查看量:0

美术作品供应合同

下载 查看量:0

网站维护合同

下载 查看量:0

国内货物买卖合同

下载 查看量:0

房屋装修合同范本

下载 查看量:0

软件开发合同

下载 查看量:0

影视合作协议

下载 查看量:0

计算机系统日常维护合同

下载 查看量:0

货物运输合同

下载 查看量:0

工程建设项目招标代理合同 GF—2005—0215

下载 查看量:0

汽车土方运输合同

下载 查看量:0

政府招标采购委托合同

下载 查看量:0

劳动合同书-甘肃标准版

下载 查看量:0

办公耗材供应协议

下载 查看量:0

委托技术开发合同

下载 查看量:0

区域代理经销合同

下载 查看量:0

独家经销协议

下载 查看量:0

玉米混藏仓储合同

下载 查看量:0

销售代理协议

下载 查看量:0

风险代理合同

下载 查看量:0

音乐版权合作协议

下载 查看量:0

烟叶收购合同

下载 查看量:0

建筑安装工程承包合同(B)

下载 查看量:0

货物运输合同(与临时车司机)

下载 查看量:0

服装专卖加盟合同

下载 查看量:0

授权委托书(公民个人用)

下载 查看量:0

工程规划设计合同书

下载 查看量:0

房屋赠与合同2018

下载 查看量:0

政府采购委托合同

下载 查看量:0

电脑及相关设备维护服务合同

下载 查看量:0

国际特许经营合同(国际商会标准)

下载 查看量:0

区域销售经理聘用合同书

下载 查看量:0

新媒体主播合同

下载 查看量:0

《建筑施工物资租赁合同》

下载 查看量:0

河南省房屋安全鉴定合同示范文本(河南省住建厅河南省市场监管局)

下载 查看量:0

不动产附负担赠与契约

下载 查看量:0

天津市家庭服务合同(员工制)

下载 查看量:0

《工程建设监理合同标准条件》

下载 查看量:0

网络电话使用与服务协议

下载 查看量:0

民办幼儿园劳动合同

下载 查看量:0

快递企业员工劳动合同范本

下载 查看量:0

物业股权抵押合同

下载 查看量:0

工程规划设计合同书

下载 查看量:0

海外雇主与外派海员雇佣协议

下载 查看量:0

最新私营企业劳动合同样本

下载 查看量:0

职工劳动合同(私营企业)

下载 查看量:0

广告代理合同三

下载 查看量:0

城市供用气合同【示范文本】

下载 查看量:0

民事裁定书(中止或终结诉讼用)

下载 查看量:0

专利申请权转让合同

下载 查看量:0

电子监控工程合同

下载 查看量:0

兼职教师聘用协议书

下载 查看量:0

工程承包合同

下载 查看量:0

委托招标代理合同

下载 查看量:0

申请书(申请通知有专门知识的人出庭用)

下载 查看量:0

道路运输合同

下载 查看量:0

委托开发合同(3)

下载 查看量:0

公办教师聘用合同

下载 查看量:0

网上申请预付费电话业务服务协议

下载 查看量:0

酒店员工劳动合同范本

下载 查看量:0

企业食堂厨师聘用范本

下载 查看量:0

技术引进合同

下载 查看量:0

酒店员工劳动合同范本

下载 查看量:0

幼儿园教师聘用合同书

下载 查看量:0

技术开发合同(6)

下载 查看量:0

《委托物业管理合同》

下载 查看量:0

申请国家赔偿登记表(向人民法院赔偿委员会口头提出国家赔偿申请用)

下载 查看量:0

剧本改编权合同

下载 查看量:0

班车运输服务合同

下载 查看量:0

劳务派遣-员工劳动合同书--(新)

下载 查看量:0

技术服务合同(1)

下载 查看量:0

《工矿产品购销合同》

下载 查看量:0

体育赛事定作合同

下载 查看量:0

委托聘请兼职外教协议书

下载 查看量:0

棉花买卖合同 GF—2000—0153

下载 查看量:0

北京-固定期限劳动合同

下载 查看量:0

物业股权抵押合同

下载 查看量:0

广告代理合协议

下载 查看量:0

收费邮箱服务合同

下载 查看量:0

基本医疗保险医疗服务协议

下载 查看量:0

居间合同(2)

下载 查看量:0

房屋拆迁合同书范本

下载 查看量:0

著作权转让合同

下载 查看量:0

北京市美发美容行业预付费服务合同

下载 查看量:0

餐饮业劳动合同范本(管理人员)

下载 查看量:0

3简易劳动合同范本

下载 查看量:0

企业形象识别系统(CIS)建设设计合同书

下载 查看量:0

民事起诉状

下载 查看量:0

国际专有技术转让协议

下载 查看量:0

申请书(单独请求一并审查规范性文件用)

下载 查看量:0

水路货物运单(示范文本)GF—91—0406

下载 查看量:0

商标注册申请代理合同(示范)

下载 查看量:0

一审诉讼法律服务委托代理书

下载 查看量:0

冷藏运输合同

下载 查看量:0

三人合伙协议范本

下载 查看量:0

金融企业劳动合同书范本

下载 查看量:0

车间师傅劳动合同

下载 查看量:0

人体模特创作活动协议书

下载 查看量:0

技术开发合同(5)

下载 查看量:0

专业影视制作合同书

下载 查看量:0

公司形象墙制作合同

下载 查看量:0

专业职务公证书

下载 查看量:0

捐赠合同

下载 查看量:0

河北省驾驶员培训

下载 查看量:0

北京市居民供热采暖合同(按热计量计费版)

下载 查看量:0

三维动画制作合同

下载 查看量:0

农作物种子购销合同

下载 查看量:0

主播线下签约协议

下载 查看量:0

民事判决书(选民资格案件用)

下载 查看量:0

上海市出境旅游合同示范文本(2013版)

下载 查看量:0

设计院与职工劳动合同书样本

下载 查看量:0

生猪、鲜蛋、菜牛、菜羊、家禽购销合同

下载 查看量:0

三方债权转让协议

下载 查看量:0

研发项目聘用协议(修订本)

下载 查看量:0

品牌服饰代理协议书

下载 查看量:0

新特许经营合同范本

下载 查看量:0

房地产代理销售合同

下载 查看量:0

农作物种子代加工合同

下载 查看量:0

国有土地使用权出让合同补充协议

下载 查看量:0

委托代理合同

下载 查看量:0

通知书(调取证据用)

下载 查看量:0

聘用会计劳动合同

下载 查看量:0

债权转股权协议-合同范本

下载 查看量:0

(证人)提请收集、调取证据申请书

下载 查看量:0

借条新版

下载 查看量:0

调查证据申请书

下载 查看量:0

20210301:《广州市既有住宅加装电梯委托管理合同》示范文本(定)

下载 查看量:0

广州市住宅室内装饰装修工程施工合同

下载 查看量:0

通知证人出庭申请书-案例模板

下载 查看量:0

借条(工资卡抵押)

下载 查看量:0

建筑装饰工程施工合同(2)

下载 查看量:0

模特拍摄合同

下载 查看量:0

新涵养汽车服务连锁加盟申请表

下载 查看量:0

聘请法律顾问合同

下载 查看量:0

民事起诉状(不服劳动争议裁决)

下载 查看量:0

培训合同

下载 查看量:0

建筑装饰工程施工合同

下载 查看量:0

执行申请书

下载 查看量:0

培训合同

下载 查看量:0

建设工程人工地基检测合同

下载 查看量:0

(被害人)调查取证申请书

下载 查看量:0

认定公民无民事行为能力申请书

下载 查看量:0

设立股份有限公司申请书

下载 查看量:0

证人、侦查人员出庭申请书

下载 查看量:0

认定自然人为限制民事行为能力人申请书

下载 查看量:0

证据保全申请书

下载 查看量:0

认定财产无主申请书

下载 查看量:0

证人出庭作证申请书(继承)

下载 查看量:0

诉讼保全申请书

下载 查看量:0

证人出庭作证申请书

下载 查看量:0

证据调查申请书

下载 查看量:0

诉讼财产保全申请书范本

下载 查看量:0

调查取证申请书(调银行交易信息及房产交易信息)

下载 查看量:0

证据保全申请书模板

下载 查看量:0

诉讼财产保全申请书

下载 查看量:0

转让注册商标申请书

下载 查看量:0

运输变更申请书

下载 查看量:0

诉讼管辖异议申请书

下载 查看量:0

责任限制申请书(供海损事故责任用)

下载 查看量:0

申请法官回避申请书范本

下载 查看量:0

破产申请书(债权人)

下载 查看量:0

破产重整申请书

下载 查看量:0

申请法院调查取证申请书

下载 查看量:0

离婚证据保全申请书范本

下载 查看量:0

离婚增加诉讼请求申请书

下载 查看量:0

管辖异议申请书(海事案件)

下载 查看量:0

经济合同纠纷仲裁申请书

下载 查看量:0

管辖权异议申请书范本

下载 查看量:0

羁押必要性审查申请书

下载 查看量:0

立案监督申请书

下载 查看量:0

终结公示催告程序申报书(利害关系人申报权利用)

下载 查看量:0

羁押必要性审查申请书范本

下载 查看量:0

签订无固定期限劳动合同的申请书

下载 查看量:0

终结公示催告程序申报书(利害关系人申报权利用)

下载 查看量:0

行政复议申请书

下载 查看量:0

行政赔偿申请书

下载 查看量:0

被害人抗诉申请书

下载 查看量:0

申请书(申请撤回反诉用)

下载 查看量:0

申请书(申请支付令用)

下载 查看量:0

申请书(申请证明判决书或者裁定书的法律效力用)

下载 查看量:0

申请书(申请撤回起诉用)

下载 查看量:0

申请书(申请诉前或仲裁前行为保全用)

下载 查看量:0

申请书(申请缓交、减交或者免交诉讼费用)

下载 查看量:0

申请书(申请诉讼证据保全用)

下载 查看量:0

申请书(申请诉前证据保全用)

下载 查看量:0

申请书(申请追加必要的共同诉讼当事人用)

下载 查看量:0

申请书(申请返还鉴定费用)

下载 查看量:0

申请书(申请鉴定用)

下载 查看量:0

申请书(申请顺延期限用)

下载 查看量:0

申请书(申请通知有专门知识的人出庭用)

下载 查看量:0

申请书(诉前或者仲裁前申请财产保全用)

下载 查看量:0

申请书(申请诉讼财产保全用)

下载 查看量:0

申请书(申请通知证人出庭作证用)

下载 查看量:0

申请书(宣告死亡、失踪、无行为能力用)

下载 查看量:0

申请国家赔偿登记表 (向人民法院赔偿委员会口头提出国家赔偿申请用)

下载 查看量:0

申请书(其他机关和有关组织申请参加公益诉讼用)

下载 查看量:0

海事诉讼财产保全申请书

下载 查看量:0

申请书(单独请求一并审查规范性文件用)

下载 查看量:0

申诉状或再审申请书模板

下载 查看量:0

申请书(撤回公示催告申请用)

下载 查看量:0

申请书(单独申请一并审理民事争议用)

下载 查看量:0

申请书(无独立请求权的第三人申请参加诉讼用)

下载 查看量:0

申请书(申请书证提出命令用)

下载 查看量:0

申请书(申请公示催告用)

下载 查看量:0

申请书(申请不公开审理用)

下载 查看量:0

申请书(申请变更诉讼请求用)

下载 查看量:0

申请书(申请回避用)

下载 查看量:0

申请书(撤回支付令异议用)

下载 查看量:0

申请书(申请先予执行用)

下载 查看量:0

申请书(申请增加诉讼请求用)

下载 查看量:0

申请书(申请延长举证期限用)

下载 查看量:0

申请书(申请恢复诉讼用)

下载 查看量:0

申请书(申请提级执行用)

下载 查看量:0

强制执行申请书

下载 查看量:0

延长缩短合规整改考验期申请书

下载 查看量:0

强制执行申请书模板

下载 查看量:0

强制执行申请书模板

下载 查看量:0

律师调查令申请书模板

下载 查看量:0

支付令申请书范本

下载 查看量:0

投保申请书(财产一切险)

下载 查看量:0

执行仲裁裁决申请书模板

下载 查看量:0

强制执行申请书(行政强制执行)

下载 查看量:0

执行异议申请书

下载 查看量:0

排除非法证据申请书案例模板

下载 查看量:0

执行申请书

下载 查看量:0

强制执行申请书(执行劳动仲裁裁决)

下载 查看量:0

房屋价值评估申请书

下载 查看量:0

投保申请书(建筑工程)

下载 查看量:0

投保申请书(财产险)

下载 查看量:0

支付令申请书

下载 查看量:0

合规整改验收申请书

下载 查看量:0

合规申请书范本

下载 查看量:0

商标延期申请书

下载 查看量:0

司法救助申请书

下载 查看量:0

员工自愿申请签订固定期限劳动合同申请书

下载 查看量:0

商标续展注册申请书

下载 查看量:0

司法鉴定申请书范本(精神病鉴定)

下载 查看量:0

商标专用权质押登记申请书

下载 查看量:0

增加诉讼请求申请书

下载 查看量:0

商标注销申请书

下载 查看量:0

实现担保物权申请书

下载 查看量:0

宣告死亡申请书

下载 查看量:0

安装工程一切险投保申请书

下载 查看量:0

工伤认定申请书(单位用)

下载 查看量:0

延期举证申请书范本

下载 查看量:0

宣告失踪申请书

下载 查看量:0

延期审理申请书范本

下载 查看量:0

延期执行申请书

下载 查看量:0

债权人破产申请书

下载 查看量:0

刑事赔偿申请书

下载 查看量:0

刑事案件再审申请书

下载 查看量:0

免收公证费申请书

下载 查看量:0

再审申请书模版

下载 查看量:0

刑事赔偿决定申请书

下载 查看量:0

减收公证费申请书

下载 查看量:0

先予执行申请书

下载 查看量:0

分公司设立申请书范本

下载 查看量:0

刑事立案申请书

下载 查看量:0

刑事赔偿复议申请书

下载 查看量:0

劳动争议仲裁申请书

下载 查看量:0

返还不当得利起诉状范本

下载 查看量:0

返还彩礼起诉状范本

下载 查看量:0

道路交通事故起诉状范本

下载 查看量:0

返还原物纠纷起诉状范本

下载 查看量:0

驳回续展复审申请书

下载 查看量:0

驳回转让复审申请书

下载 查看量:0

中国农业银行借款申请书

下载 查看量:0

业绩股票行权申请书

下载 查看量:0

仲裁申请书

下载 查看量:0

仲裁申请书模板

下载 查看量:0

不予批准逮捕申请书

下载 查看量:0

亲子鉴定申请书

下载 查看量:0

仲裁申请书(执行)

下载 查看量:0

驳回商标注册申请书

下载 查看量:0

不起诉决定复议申请书

下载 查看量:0

人事争议仲裁申请书通用模板

下载 查看量:0

企业法人破产还债申请书

下载 查看量:0

调查令申请书(调行政处罚相关文书)

下载 查看量:0

调查取证申请书范本(调银行流水)

下载 查看量:0

调查令申请书(调车辆购买信息)

下载 查看量:0

调查取证申请书(调房屋银行还贷明细)

下载 查看量:0

调查取证申请书(微信转账记录)

下载 查看量:0

财产侵权起诉状范本

下载 查看量:0

调查取证申请书(调房屋的具体坐落位置)

下载 查看量:0

财产保全申请书 最新版

下载 查看量:0

财产保全申请书

下载 查看量:0

财产分割起诉状范本

下载 查看量:0

调查证据申请书最新版

下载 查看量:0

财产保全申请书仲裁版

下载 查看量:0

财产损害赔偿纠纷起诉状范本

下载 查看量:0

财产保全裁定复议申请书

下载 查看量:0

贷款起诉状范本

下载 查看量:0

财产保险合同纠纷起诉状范本下

下载 查看量:0

起诉状模板

下载 查看量:0

撤销合同起诉状范本

下载 查看量:0

民事再审申请书

下载 查看量:0

民事撤诉申请书

下载 查看量:0

撤销注册商标复审申请书

下载 查看量:0

民事起诉状(变更抚养关系纠纷)

下载 查看量:0

第三人参加诉讼申请书

下载 查看量:0

民事撤诉申请书最新版

下载 查看量:0

民事起诉状(扶养费纠纷)

下载 查看量:0

第三人起诉状范本

下载 查看量:0

法人(民事)起诉状范本

下载 查看量:0

补发商标注册证申请书

下载 查看量:0

调取证据申请书-案例申请书

下载 查看量:0

第二次离婚起诉状范本

下载 查看量:0

调查令申请书(调公司档案信息)

下载 查看量:0

法定继承起诉状范本

下载 查看量:0

补发变更转让续展证明申请书

下载 查看量:0

调查令申请书(调公安局报警记录)

下载 查看量:0

调查令申请书(调开房记录)

下载 查看量:0

房产起诉状范本

下载 查看量:0

承认外国法院判决申请书

下载 查看量:0

房屋漏水起诉状范本

下载 查看量:0

房产起诉状范本

下载 查看量:0

房屋买卖起诉状范本

下载 查看量:0

房屋确权起诉状范本

下载 查看量:0

房屋侵权起诉状范本

下载 查看量:0

房屋买卖合同纠纷起诉状范本

下载 查看量:0

房屋分割起诉状范本

下载 查看量:0

房屋确权起诉状范本

下载 查看量:0

房屋质量纠纷起诉状范本

下载 查看量:0

公示催告申请书

下载 查看量:0

单位起诉状范本

下载 查看量:0

参加诉讼申请书(申请参加诉讼用)

下载 查看量:0

单位不服劳动仲裁起诉状范本

下载 查看量:0

变更商标代理人申请书

下载 查看量:0

变更强制措施申请书

下载 查看量:0

回避申请书

下载 查看量:0

商标续展注册申请书

下载 查看量:0

强制执行申请书

下载 查看量:0

彩礼返还起诉状范本

下载 查看量:0

变更抚养权起诉状范本最新

下载 查看量:0

多被告起诉状范本

下载 查看量:0

房产 房屋继承起诉状范本

下载 查看量:0

发明专利申请书

下载 查看量:0

变更抚养费起诉状范本

下载 查看量:0

对劳动仲裁不服的起诉状范本

下载 查看量:0

房产分割起诉状范本

下载 查看量:0

房产纠纷起诉状范本

下载 查看量:0

不服仲裁裁决起诉状范本最新版

下载 查看量:0

不当得利起诉状范本

下载 查看量:0

产品质量纠纷起诉状范本

下载 查看量:0

不公开审理申请书(申请案件不公开审理用)

下载 查看量:0

不服劳动仲裁(裁决)起诉状范本

下载 查看量:0

保险合同纠纷起诉状范本

下载 查看量:0

代位权诉讼起诉状范本

下载 查看量:0

借条热门版

下载 查看量:0

借条(房屋抵押)

下载 查看量:0

借条最新版

下载 查看量:0

借条(有担保人)

下载 查看量:0

借条(有见证人保证人)

下载 查看量:0

不服劳动仲裁起诉状范本

下载 查看量:0

保证合同纠纷起诉状范本最新版

下载 查看量:0

借条通用版

下载 查看量:0

借条(经营)

下载 查看量:0

先予执行申请书

下载 查看量:0

先予执行申请书最新版

下载 查看量:0

货款纠纷的民事起诉状范本

下载 查看量:0

购销合同纠纷起诉状范本

下载 查看量:0

诽谤罪起诉状范本

下载 查看量:0

购销合同起诉状范本

下载 查看量:0

赡养纠纷起诉状范本

下载 查看量:0

起诉离婚起诉状范本

下载 查看量:0

货款纠纷起诉状范本

下载 查看量:0

起诉状范本

下载 查看量:0

遗产分割起诉状范本

下载 查看量:0

还款起诉状范本

下载 查看量:0

遗嘱继承民事起诉状范本

下载 查看量:0

遗产继承纠纷起诉状范本

下载 查看量:0

集体诉讼起诉状范本

下载 查看量:0

遗产起诉状范本

下载 查看量:0

非婚生子女抚养费起诉状范本

下载 查看量:0

连带保证起诉状范本

下载 查看量:0

遗嘱纠纷起诉状范本

下载 查看量:0

非婚生子抚养费起诉状范本

下载 查看量:0

股东知情权起诉状范本

下载 查看量:0

行政不作为起诉状范本

下载 查看量:0

网络侵权起诉状范本

下载 查看量:0

著作权侵权起诉状范本

下载 查看量:0

行政起诉状

下载 查看量:0

股权纠纷起诉状范本

下载 查看量:0

行政诉讼起诉状范本

下载 查看量:0

行政附带民事起诉状范本

下载 查看量:0

行政起诉状范本

下载 查看量:0

解除合同起诉状范本

下载 查看量:0

解除房屋买卖合同起诉状范本

下载 查看量:0

解除同居关系起诉状范本

下载 查看量:0

解除收养关系起诉状范本

下载 查看量:0

解除租赁合同起诉状范本

下载 查看量:0

解除(买卖)合同民事起诉状范本

下载 查看量:0

继承(权)民事起诉状范本

下载 查看量:0

股权起诉状范本

下载 查看量:0

男方离婚起诉状范本

下载 查看量:0

确权之诉起诉状范本

下载 查看量:0

相邻权纠纷起诉状范本

下载 查看量:0

确认亲子关系起诉状范本

下载 查看量:0

离婚民事起诉状

下载 查看量:0

离婚后财产分割起诉状范本

下载 查看量:0

离婚损害赔偿起诉状范本

下载 查看量:0

离婚起诉状范本

下载 查看量:0

离婚第二次起诉状范本

下载 查看量:0

经济纠纷起诉状范本

下载 查看量:0

离婚房产分割起诉状范本

下载 查看量:0

离婚纠纷起诉状范本

下载 查看量:0

继承房产分割起诉状范本

下载 查看量:0

继承权(案)起诉状范本

下载 查看量:0

经济合同纠纷起诉状范本

下载 查看量:0

继承案件 纠纷起诉状范本

下载 查看量:0

继承纠纷起诉状范本

下载 查看量:0

民间借贷纠纷民事起诉状范本

下载 查看量:0

故意伤害民事起诉状范本

下载 查看量:0

拖欠工资起诉状范本

下载 查看量:0

探视权起诉状范本

下载 查看量:0

拖欠款纠纷起诉状范本

下载 查看量:0

抚养费起诉状范本

下载 查看量:0

拖欠货款起诉状范本

下载 查看量:0

探望权纠纷起诉状范本

下载 查看量:0

机动车交通事故责任纠纷起诉状范本

下载 查看量:0

机动车交通事故起诉状范本

下载 查看量:0

服务合同纠纷起诉状范本

下载 查看量:0

拖欠工程款起诉状范本

下载 查看量:0

婚姻起诉状范本

下载 查看量:0

孩子抚养费起诉状范本

下载 查看量:0

居间合同起诉状范本

下载 查看量:0

工程欠款纠纷起诉状范本

下载 查看量:0

家暴离婚起诉状范本

下载 查看量:0

工伤起诉状范本

下载 查看量:0

感情不和离婚起诉书(状)范本

下载 查看量:0

工伤民事起诉状范本

下载 查看量:0

工程欠款起诉状范本

下载 查看量:0

房屋租赁纠纷起诉状范本

下载 查看量:0

工伤赔偿起诉状范本

下载 查看量:0

工程款纠纷起诉状范本

下载 查看量:0

房屋租赁起诉状范本

下载 查看量:0

房屋装修纠纷起诉状范本

下载 查看量:0

房屋租赁合同纠纷起诉状范本

下载 查看量:0

执行异议之诉起诉状范本

下载 查看量:0

执行异议起诉状范本

下载 查看量:0

劳动争议纠纷起诉状范本

下载 查看量:0

劳动争议起诉状

下载 查看量:0

劳务合同纠纷起诉状范本

下载 查看量:0

劳动纠纷起诉状

下载 查看量:0

劳动者不服劳动仲裁起诉状范本

下载 查看量:0

劳动合同纠纷起诉状范本

下载 查看量:0

合伙纠纷起诉状范本

下载 查看量:0

合同无效起诉状范本

下载 查看量:0

商品房买卖合同纠纷起诉状范本

下载 查看量:0

土地侵权起诉状范本

下载 查看量:0

医疗纠纷起诉状范本

下载 查看量:0

合同违约起诉状范本

下载 查看量:0

土地纠纷起诉状范本

下载 查看量:0

合同纠纷起诉状范本

下载 查看量:0

名誉权纠纷起诉状范本

下载 查看量:0

增加抚养费起诉状范本

下载 查看量:0

女方离婚起诉状范本

下载 查看量:0

婚后财产分割起诉状范本

下载 查看量:0

侵犯名誉权起诉状范本

下载 查看量:0

借款(民事纠纷)合同起诉状范本

下载 查看量:0

信用卡起诉状范本

下载 查看量:0

借款纠纷起诉状范本

下载 查看量:0

债权 债务起诉状范本

下载 查看量:0

债权债务(纠纷)起诉状范本

下载 查看量:0

公司起诉状范本

下载 查看量:0

借贷 借款起诉状范本

下载 查看量:0

健康权纠纷起诉状范本

下载 查看量:0

共同原告起诉状范本

下载 查看量:0

借款合同起诉状范本

下载 查看量:0

借贷纠纷起诉状范本

下载 查看量:0

公司不服劳动仲裁起诉状范本

下载 查看量:0

分家析产纠纷起诉状范本

下载 查看量:0

公司民事起诉状范文

下载 查看量:0

分家析产起诉状范本

下载 查看量:0

刑附民起诉状范本

下载 查看量:0

刑事附带民事起诉状范本

下载 查看量:0

专利起诉状范本

下载 查看量:0

个人欠款起诉状范本

下载 查看量:0

一房二卖起诉状范本

下载 查看量:0

个人经济纠纷起诉状范本

下载 查看量:0

交通事故保险公司起诉状范本

下载 查看量:0

个人不服劳动仲裁起诉状范本

下载 查看量:0

买卖合同纠纷起诉状范本

下载 查看量:0

交通事故赔偿民事起诉状范本

下载 查看量:0

追讨工程款起诉状范本

下载 查看量:0

买卖纠纷起诉状范本

下载 查看量:0

交通事故起诉状范本

下载 查看量:0

个体工商户起诉状范本

下载 查看量:0

交通事故死亡起诉状范本

下载 查看量:0

交通起诉状范本

下载 查看量:0

人身损害赔偿民事起诉状范本

下载 查看量:0

人身损害赔偿起诉状范本

下载 查看量:0

交通肇事(民事)起诉状范本

下载 查看量:0

企业民事起诉状范本

下载 查看量:0

职员贫困低保申请书1000字范文

下载 查看量:0

贫困低保申请书1000字模版

下载 查看量:0

起诉状范本

下载 查看量:0

要求享受低保待遇的申请

下载 查看量:0

出租房屋现状说明

下载 查看量:0

借款单表格版

下载 查看量:0

撤回上诉申请书

下载 查看量:0

专利侵权起诉状范本

下载 查看量:0

强制执行申请书范本

下载 查看量:0

装修合同纠纷起诉状范本

下载 查看量:0

追偿权纠纷起诉状范本

下载 查看量:0

撤诉申请书范本

下载 查看量:0

追索劳动报酬起诉状范本

下载 查看量:0

通用欠条模板

下载 查看量:0

中止审理申请书

下载 查看量:0

租房合同纠纷起诉状范本

下载 查看量:0

追索抚养费起诉状范本

下载 查看量:0

简版欠条

下载 查看量:0

低保申请书

下载 查看量:0

城镇居民低保申请书

下载 查看量:0

欠条通用模板

下载 查看量:0

低保申请书

下载 查看量:0

城镇居民低保申请书

下载 查看量:0

货款欠条模板

下载 查看量:0

欠条通用版

下载 查看量:0

民事起诉状(变更抚养关系纠纷)

下载 查看量:0

民事起诉状范本(离婚)

下载 查看量:0

民事起诉状(抚养费纠纷)

下载 查看量:0

民事起诉状(扶养费纠纷)

下载 查看量:0

民事起诉状(离婚后财产纠纷)

下载 查看量:0

民事起诉状(继承)

下载 查看量:0

民事起诉状(变更抚养关系纠纷)

下载 查看量:0

民事起诉状(探望权纠纷)

下载 查看量:0

民事起诉状(赠与合同纠纷)

下载 查看量:0

民事起诉状(探望权纠纷)

下载 查看量:0

特困生低保申请书范文

下载 查看量:0

商品款欠条附带表格

下载 查看量:0

大学贫困生低保申请书范文

下载 查看量:0

最新起诉状范本

下载 查看量:0

商品款欠条

下载 查看量:0

收条欠条模板

下载 查看量:0

欠条

下载 查看量:0

担保合同纠纷起诉状范本

下载 查看量:0

机动车交通事故起诉状范本

下载 查看量:0

欠条简易模板

下载 查看量:0

日常借条(无担保人)

下载 查看量:0

欠条一式两份

下载 查看量:0

欠条范本一

下载 查看量:0

欠条范本二

下载 查看量:0

欠条简易范本

下载 查看量:0

欠条范本四

下载 查看量:0

欠条证明文件

下载 查看量:0

欠条有担保人版本

下载 查看量:0

欠条范本三

下载 查看量:0

离婚起诉书范本

下载 查看量:0

保证合同纠纷起诉状范本

下载 查看量:0

中学贫困生低保申请书范文

下载 查看量:0

借条欠条模板

下载 查看量:0

保险合同纠纷起诉状范本

下载 查看量:0

借条(含担保人)通用版

下载 查看量:0

借条(无担保人)简版

下载 查看量:0

借条(含担保人)

下载 查看量:0

借款单专业版

下载 查看量:0

租金支付明细表

下载 查看量:0

借条欠条专业版

下载 查看量:0

借条(无担保人)常用版本

下载 查看量:0

农村低保申请书

下载 查看量:0

农村低保申请书参考版

下载 查看量:0

农村低保申请书模板

下载 查看量:0

借款单模版

下载 查看量:0

农民贫困低保申请书1000字范文

下载 查看量:0

变更抚养费起诉状范本

下载 查看量:0

供用热力合同协议书范本

下载 查看量:0

模板分项工程承包合同协议书

下载 查看量:0

开发商借款合同范本

下载 查看量:0

诉讼代理委托书范文

下载 查看量:0

律师函:房屋租赁类

下载 查看量:0

房屋租赁定金意向协议

下载 查看量:0

离婚协议书注意要点专业版

下载 查看量:0

实际居住人信息表

下载 查看量:0

房屋租赁纠纷起诉状范本

下载 查看量:0

离婚协议书注意要点提示

下载 查看量:0

房屋租赁起诉状范本

下载 查看量:0

离婚答辩范本

下载 查看量:0

房屋租赁其他相关费用计收标准

下载 查看量:0

离婚协议书注意要点

下载 查看量:0

离婚起诉书及答辩范本

下载 查看量:0

友情链接

爱问法律 百度律临
中国裁判文书网 中国法院网
中国仲裁网 中国法律服务网
国家统计局
国家市场监督管理总局
自易查

自易查

  • 邮箱:www@evps.top

Copyright © 2025. 90002

黑ICP备2024028825号-3

ICP许可:黑B2-20220592

公安备:23010302001378号

微信公众号

微信公众号

  • totop返回顶部