全部分类
设立企业
股东协议
股东会协议
出资协议
合作协议
认购协议
IPO上市
基金合同
其他协议
公司运营
劳动合同
劳务合同
服务合同
转让合同
股权转让
投资增资
工程施工
技术合同
聘用合同
招标合同
代理合同
竞业协议
离职协议
待岗协议
实习协议
培训协议
劳动仲裁
雇佣合同
物业合同
英文合同
保姆合同
保洁合同
共建协议
借调协议
短视频合同
临时用工合同
公司其他
商业合同
买卖合同
贸易合同
销售合同
购销合同
加工合同
知识产权
保管合同
金融保险
仓储合同
承揽合同
维修合同
典当合同
经纪合同
定金合同
报价合同
互换协议
游戏合同
三方协议
商业其他
个人协议
离婚协议
房屋租赁
租赁合同
房屋买卖
装修合同
赔偿协议
安全协议
设计合同
文化娱乐
个人其他
更多合同
委托合同
其他合同
立即下载
首页
>
更多合同
>
其他合同
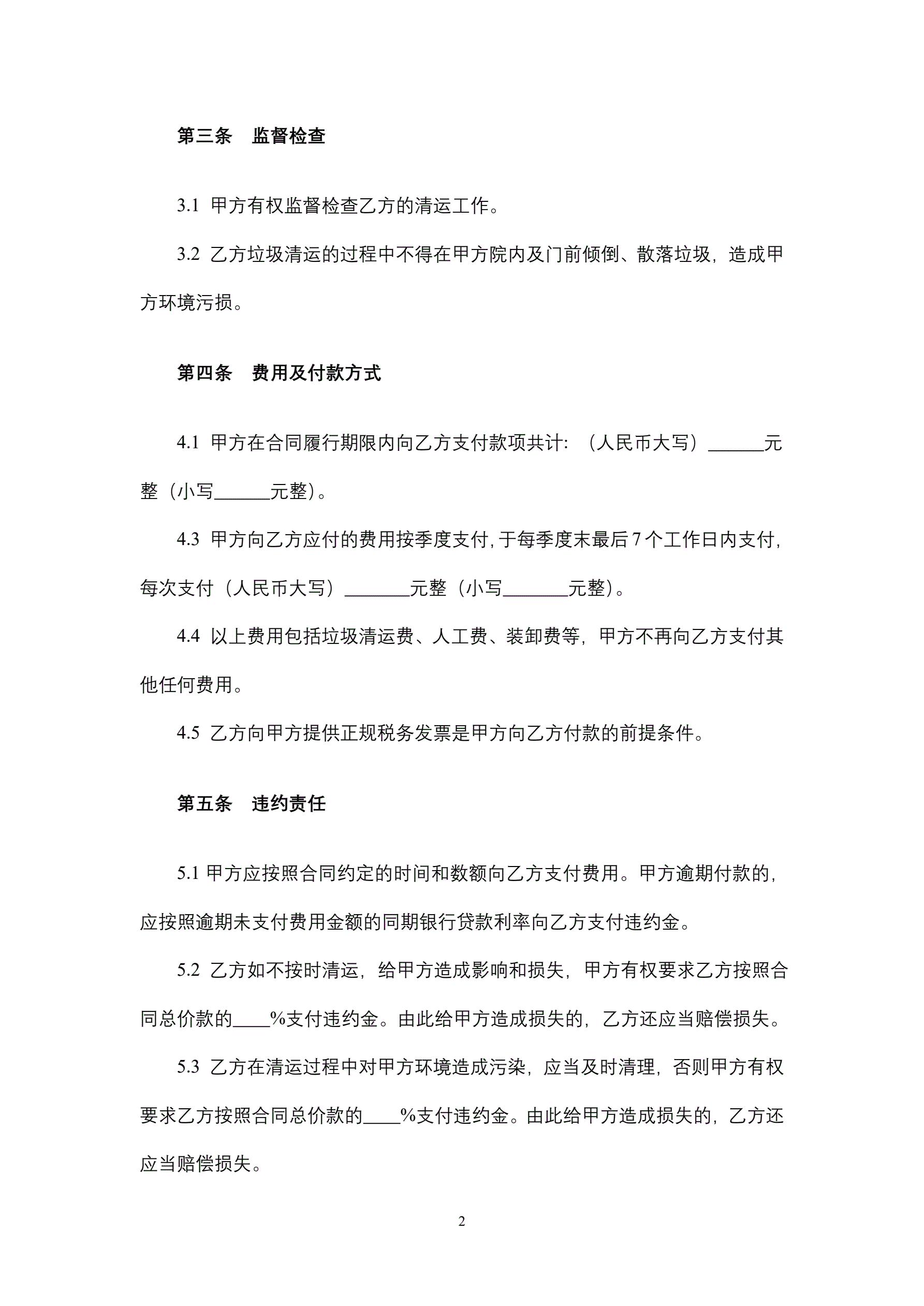
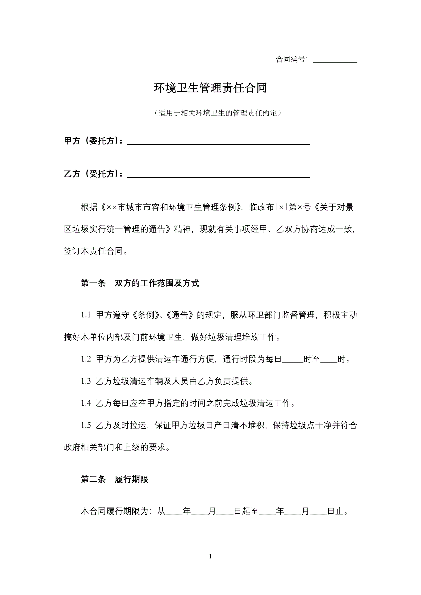
>环境卫生管理责任合同
立即下载
合同名称:
环境卫生管理责任合同
文档类型:
doc
文档大小:
5kb
下载次数:
0
相关推荐
股东协议
股东会协议
出资协议
合作协议
认购协议
IPO上市
基金合同
其他协议
产品服务
服务商:
自易查
工作时间:
周一至周五
使用帮助:
点击查看
在线咨询:
totop
返回顶部