全部分类
设立企业
股东协议
股东会协议
出资协议
合作协议
认购协议
IPO上市
基金合同
其他协议
公司运营
劳动合同
劳务合同
服务合同
转让合同
股权转让
投资增资
工程施工
技术合同
聘用合同
招标合同
代理合同
竞业协议
离职协议
待岗协议
实习协议
培训协议
劳动仲裁
雇佣合同
物业合同
英文合同
保姆合同
保洁合同
共建协议
借调协议
短视频合同
临时用工合同
公司其他
商业合同
买卖合同
贸易合同
销售合同
购销合同
加工合同
知识产权
保管合同
金融保险
仓储合同
承揽合同
维修合同
典当合同
经纪合同
定金合同
报价合同
互换协议
游戏合同
三方协议
商业其他
个人协议
离婚协议
房屋租赁
租赁合同
房屋买卖
装修合同
赔偿协议
安全协议
设计合同
文化娱乐
个人其他
更多合同
委托合同
其他合同
未登录
分类
设立企业
公司运营
商业合同
个人协议
更多合同
场景
全部
离婚协议
房屋租赁
租赁合同
房屋买卖
装修合同
赔偿协议
安全协议
设计合同
文化娱乐
个人其他
综合排序 热门下载 最新上传

国家赔偿决定书(确认国家赔偿协议用)

下载 查看量:0

国家赔偿决定书(确认国家赔偿协议用)

下载 查看量:0

国家赔偿申请书(向人民法院赔偿委员会申请国家赔偿用)

下载 查看量:0

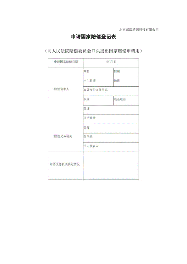
申请国家赔偿登记表(向人民法院赔偿委员会口头提出国家赔偿申请用)

下载 查看量:0

申请国家赔偿登记表(向人民法院赔偿委员会口头提出国家赔偿申请用)

下载 查看量:0

申请国家赔偿登记表 (向人民法院赔偿委员会口头提出国家赔偿申请用)

下载 查看量:0

医疗事故赔偿协议书通用范本通用版

下载 查看量:0

工伤死亡赔偿协议书最新版

下载 查看量:0

极简版人身损害赔偿协议

下载 查看量:0

交通事故赔偿协议书(死亡)

下载 查看量:0

交通事故一次性赔偿协议

下载 查看量:0

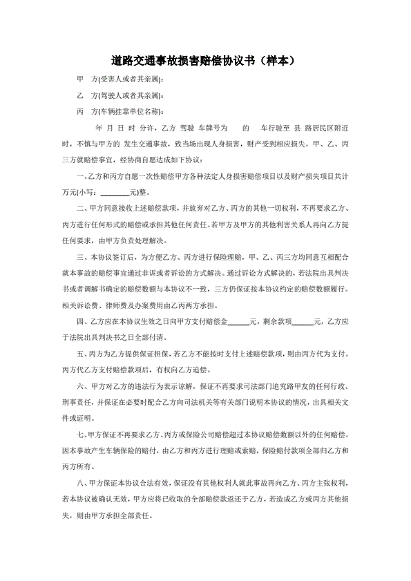
道路交通事故损害赔偿协议书

下载 查看量:0

交通事故赔偿协议书

下载 查看量:0

最新交通事故赔偿协议

下载 查看量:0

意外受伤赔偿协议书

下载 查看量:0

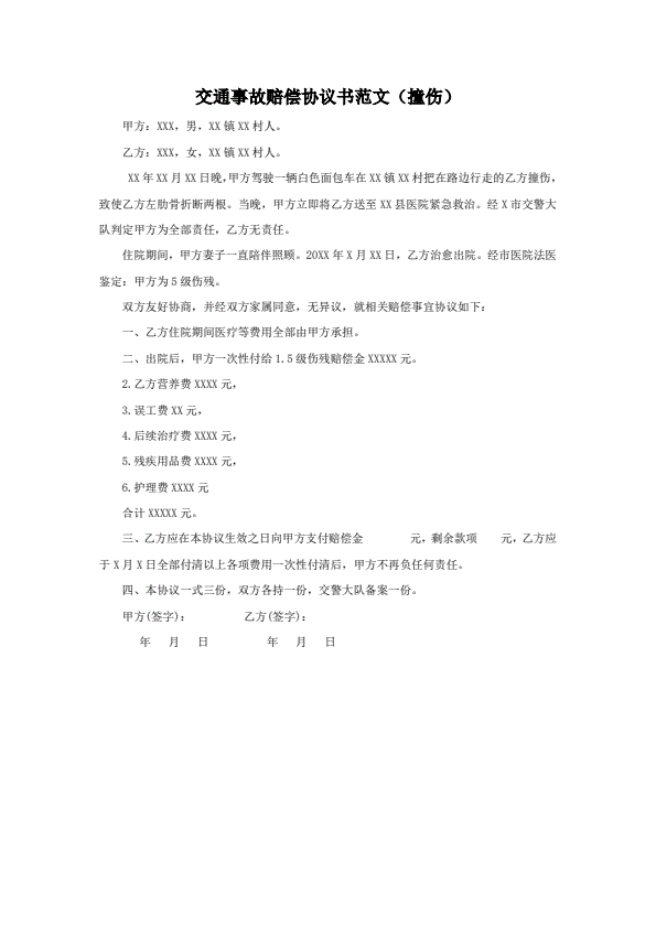
交通事故赔偿协议书(撞伤)

下载 查看量:0

人身损害赔偿协议书

下载 查看量:0

赔偿协议书范本

下载 查看量:0

国家赔偿决定书(作出国家赔偿决定用)

下载 查看量:0

行政赔偿调解书(一审行政赔偿案件用)

下载 查看量:0

国家赔偿申请收讫凭证(收到国家赔偿申请材料用)

下载 查看量:0

国家赔偿申请收讫凭证(收到国家赔偿申请材料用)

下载 查看量:0

国家赔偿申请收讫凭证(收到国家赔偿申请材料用)

下载 查看量:0

征地补偿协议常规版

下载 查看量:0

征地补偿协议电子版下载

下载 查看量:0

征地补偿协议书范文通用版

下载 查看量:0

厦门市城市房屋拆迁货币补偿协议

下载 查看量:0

贵阳市回迁房安置补偿协议

下载 查看量:0

通用版房屋拆迁安置补偿协议

下载 查看量:0

装修补偿协议最新版

下载 查看量:0

工亡补偿协议书

下载 查看量:0

员工离职补偿协议

下载 查看量:0

债权债务抵偿协议

下载 查看量:0

赔偿和解协议(指导版)

下载 查看量:0

经典标准版人身损害赔偿和解协议书

下载 查看量:0

刑事赔偿复议申请书

下载 查看量:0

刑事赔偿决定申请书

下载 查看量:0

决定书(程序性驳回国家赔偿申请用)

下载 查看量:0

交通事故死亡赔偿合同书

下载 查看量:0

简易版人身损害赔偿合同

下载 查看量:0

不予受理案件决定书(不受理国家赔偿申请用)

下载 查看量:0

决定书(人民法院赔偿委员会重新审理案件用)

下载 查看量:0

决定书(人民法院赔偿委员会重新审理案件用)

下载 查看量:0

受理案件通知书(通知赔偿请求人用)

下载 查看量:0

受理案件通知书(通知赔偿请求人用)

下载 查看量:0

决定书(指令复议机关或者作为赔偿义务机关的人民法院作出决定用)

下载 查看量:0

行政赔偿申请书

下载 查看量:0

通知书(国家上年度职工平均工资公布后确定赔偿金额用)

下载 查看量:0

补正通知书(通知赔偿请求人补正材料用)

下载 查看量:0

决定书(指令复议机关或者作为赔偿义务机关的人民法院作出决定用)

下载 查看量:0

受理案件通知书(通知赔偿义务机关或复议机关用)

下载 查看量:0

决定书(上级人民法院赔偿委员会直接审理案件用)

下载 查看量:0

补正通知书(通知赔偿请求人补正材料用)

下载 查看量:0

决定书(上级人民法院赔偿委员会直接审理案件用)

下载 查看量:0

补正通知书(通知赔偿请求人补正材料用)

下载 查看量:0

决定书(准许或不准许撤回国家赔偿申请用)

下载 查看量:0

行政赔偿申请书

下载 查看量:0

刑事赔偿申请书

下载 查看量:0

刑事赔偿决定申请书

下载 查看量:0

刑事赔偿复议申请书

下载 查看量:0

财产损害赔偿纠纷起诉状范本

下载 查看量:0

离婚损害赔偿起诉状范本

下载 查看量:0

工伤赔偿起诉状范本

下载 查看量:0

交通事故赔偿民事起诉状范本

下载 查看量:0

人身损害赔偿民事起诉状范本

下载 查看量:0

人身损害赔偿起诉状范本

下载 查看量:0

协议书协议

下载 查看量:0

入伙协议和退伙协议

下载 查看量:0

独家代理产品销售协议

下载 查看量:0

股票发行承销团协议(A股)

下载 查看量:0

并网调度协议示范文本GF-2021-0512

下载 查看量:0

研发部保密协议书

下载 查看量:0

员工商业秘密保密协议

下载 查看量:0

城市管道燃气特许经营协议 GF—2004—2502

下载 查看量:0

国际销售代理协议书

下载 查看量:0

国际销售代理协议书

下载 查看量:0

挂名股东协议书

下载 查看量:0

员工商业秘密保密协议

下载 查看量:0

挂名股东协议书

下载 查看量:0

有限责任公司股东合作协议书

下载 查看量:0

法人型联营协议书

下载 查看量:0

聘请创业法律顾问协议书

下载 查看量:0

公司转让协议书

下载 查看量:0

独家代理合同协议

下载 查看量:0

法律服务协议(配售股票)

下载 查看量:0

合资代理协议书

下载 查看量:0

合资经营企业协议书格式

下载 查看量:0

合资经营企业协议书格式

下载 查看量:0

合资代理协议书

下载 查看量:0

国际民间贸易协议书

下载 查看量:0

用人单位就业协议书

下载 查看量:0

挂靠协议

下载 查看量:0

员工配用公车协议

下载 查看量:0

来料加工协议书

下载 查看量:0

国际民间贸易协议书

下载 查看量:0

大学生就业协议样本

下载 查看量:0

对日渔网来料加工协议书(轻工)

下载 查看量:0

保险居间协议

下载 查看量:0

附条件买卖协议

下载 查看量:0

显明股东与隐名股东协议书

下载 查看量:0

友情链接

爱问法律 百度律临
中国裁判文书网 中国法院网
中国仲裁网 中国法律服务网
国家统计局
国家市场监督管理总局
自易查

自易查

  • 邮箱:www@evps.top

Copyright © 2025. 90002

黑ICP备2024028825号-3

ICP许可:黑B2-20220592

公安备:23010302001378号

微信公众号

微信公众号

  • totop返回顶部