全部分类
设立企业
股东协议
股东会协议
出资协议
合作协议
认购协议
IPO上市
基金合同
其他协议
公司运营
劳动合同
劳务合同
服务合同
转让合同
股权转让
投资增资
工程施工
技术合同
聘用合同
招标合同
代理合同
竞业协议
离职协议
待岗协议
实习协议
培训协议
劳动仲裁
雇佣合同
物业合同
英文合同
保姆合同
保洁合同
共建协议
借调协议
短视频合同
临时用工合同
公司其他
商业合同
买卖合同
贸易合同
销售合同
购销合同
加工合同
知识产权
保管合同
金融保险
仓储合同
承揽合同
维修合同
典当合同
经纪合同
定金合同
报价合同
互换协议
游戏合同
三方协议
商业其他
个人协议
离婚协议
房屋租赁
租赁合同
房屋买卖
装修合同
赔偿协议
安全协议
设计合同
文化娱乐
个人其他
更多合同
委托合同
其他合同
未登录
分类
设立企业
公司运营
商业合同
个人协议
更多合同
场景
全部
离婚协议
房屋租赁
租赁合同
房屋买卖
装修合同
赔偿协议
安全协议
设计合同
文化娱乐
个人其他
综合排序 热门下载 最新上传

标准版商用购房合同

下载 查看量:0

通用版房产按揭贷款合同标准范文

下载 查看量:0

商品房合同转让协议书热门版

下载 查看量:0

浙江省商品房购买合同文本

下载 查看量:0

商品房转让协议通用范本

下载 查看量:0

商品房认购协议书最新版

下载 查看量:0

预售商品房转让协议书

下载 查看量:0

标准公寓购房协议范文

下载 查看量:0

房地产开发项目转让协议书

下载 查看量:0

内销商品房买卖契约

下载 查看量:0

商品房转卖合同

下载 查看量:0

商品房转让合作合同

下载 查看量:0

商品房认购协议书审核版

下载 查看量:0

商品房买卖预售合同审核版

下载 查看量:0

房屋买卖合同最新版

下载 查看量:0

商品房转让协议书标准范本

下载 查看量:0

北京市商品房认购合同标准版

下载 查看量:0

青岛市房地产买卖合同书详细版

下载 查看量:0

新建住宅质量保证书范文

下载 查看量:0

上海市房地产买卖合同书样式通用版

下载 查看量:0

动迁房屋买卖合同示范文本

下载 查看量:0

南京市房地产买卖合同范本

下载 查看量:0

小产权房屋买卖合同模板

下载 查看量:0

浙江省商品房买卖合同范本

下载 查看量:0

最新个人购房担保借款合同范本

下载 查看量:0

上海市房地产买卖合同范本

下载 查看量:0

最新版房地产代理销售合同模板

下载 查看量:0

四川省商品房买卖合同范本(预售)

下载 查看量:0

土地买卖合同样本通用版

下载 查看量:0

农村自建房买卖合同范本

下载 查看量:0

车库买卖合同书标准范本

下载 查看量:0

商品房买卖合同范本(详细版)

下载 查看量:0

家族墓地买卖合同书通用版

下载 查看量:0

最新解除商品房买卖合同通知书范本

下载 查看量:0

新版房屋买卖合同范本

下载 查看量:0

房地产买卖居间合同模板

下载 查看量:0

商铺认购协议书详细版

下载 查看量:0

经济适用房买卖合同书最新版

下载 查看量:0

最新经济适用房买卖协议样本

下载 查看量:0

经济适用房买卖协议范本

下载 查看量:0

最新南京市二手房买卖合同范本

下载 查看量:0

常用的二手商品房买卖合同范本

下载 查看量:0

2022年最新青海二手房买卖合同范本

下载 查看量:0

二手房屋买卖合同范本(标准版)

下载 查看量:0

最新海南二手房买卖合同范本

下载 查看量:0

北京市二手房买卖合同范本(建委版)

下载 查看量:0

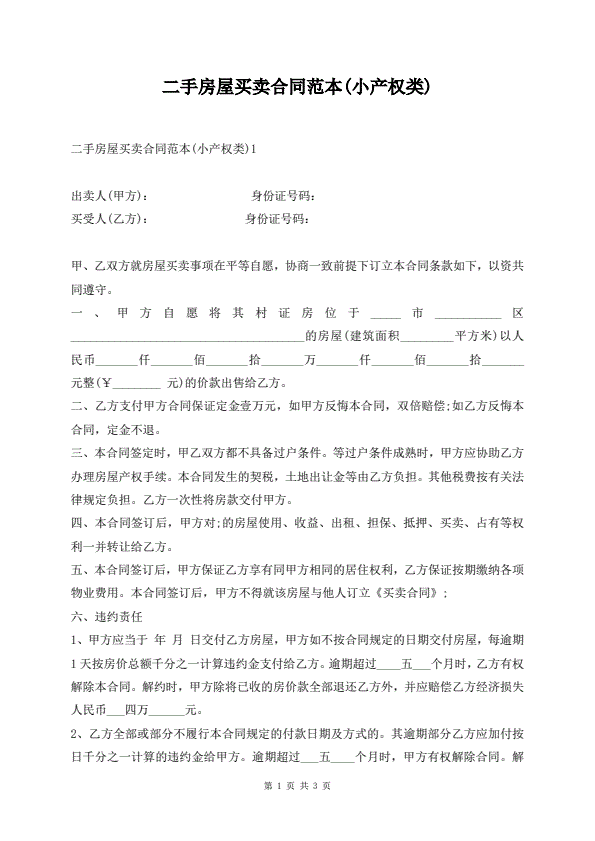
二手房屋买卖合同范本(小产权类)

下载 查看量:0

最新公积金贷款二手房买卖合同范本

下载 查看量:0

最新抵押房屋买卖合同范本

下载 查看量:0

正规的二手房屋买卖合同范本

下载 查看量:0

最新二手房买卖合同范本(公积金贷款版)

下载 查看量:0

2022年最新深圳二手房买卖合同示范文本

下载 查看量:0

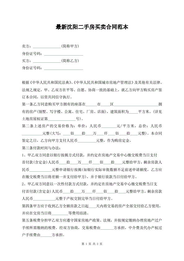
最新沈阳二手房买卖合同范本

下载 查看量:0

2022年最新郑州二手房买卖合同

下载 查看量:0

房地产买卖协议书

下载 查看量:0

上海市房地产买卖协议

下载 查看量:0

房地产买卖居间协议

下载 查看量:0

芜湖市房屋买卖协议

下载 查看量:0

青岛市房地产买卖协议

下载 查看量:0

最新版房屋买卖意向合同

下载 查看量:0

南京市房地产买卖合同

下载 查看量:0

房产协议通用版

下载 查看量:0

房产买卖合同范文

下载 查看量:0

工程竣工验收报告范本

下载 查看量:0

商品房屋预售协议书常用版

下载 查看量:0

尚平房屋预售协议书通用版

下载 查看量:0

常用房屋预售合同模板

下载 查看量:0

实用版房产中介的房屋出租合同范本

下载 查看量:0

通用版房产中介房屋出租合同模板

下载 查看量:0

热门房产中介买卖通用版合同

下载 查看量:0

外销商品房预售合同最新版

下载 查看量:0

外销商品房预售契约补充合同审核版

下载 查看量:0

商品房预售合同最新样式

下载 查看量:0

最新版成都市商品房买卖预售合同

下载 查看量:0

北京市外销商品房预售契约补充最新协议

下载 查看量:0

上海市商品房预售合同新版模板

下载 查看量:0

审核版北京市内销商品房预售最新契约

下载 查看量:0

友情链接

爱问法律 百度律临
中国裁判文书网 中国法院网
中国仲裁网 中国法律服务网
国家统计局
国家市场监督管理总局
自易查

自易查

  • 邮箱:www@evps.top

Copyright © 2025. 90002

黑ICP备2024028825号-3

ICP许可:黑B2-20220592

公安备:23010302001378号

微信公众号

微信公众号

  • totop返回顶部