全部分类
设立企业
股东协议
股东会协议
出资协议
合作协议
认购协议
IPO上市
基金合同
其他协议
公司运营
劳动合同
劳务合同
服务合同
转让合同
股权转让
投资增资
工程施工
技术合同
聘用合同
招标合同
代理合同
竞业协议
离职协议
待岗协议
实习协议
培训协议
劳动仲裁
雇佣合同
物业合同
英文合同
保姆合同
保洁合同
共建协议
借调协议
短视频合同
临时用工合同
公司其他
商业合同
买卖合同
贸易合同
销售合同
购销合同
加工合同
知识产权
保管合同
金融保险
仓储合同
承揽合同
维修合同
典当合同
经纪合同
定金合同
报价合同
互换协议
游戏合同
三方协议
商业其他
个人协议
离婚协议
房屋租赁
租赁合同
房屋买卖
装修合同
赔偿协议
安全协议
设计合同
文化娱乐
个人其他
更多合同
委托合同
其他合同
未登录
分类
设立企业
公司运营
商业合同
个人协议
更多合同
场景
全部
劳动合同
劳务合同
服务合同
转让合同
股权转让
投资增资
工程施工
技术合同
聘用合同
招标合同
代理合同
竞业协议
离职协议
待岗协议
实习协议
培训协议
劳动仲裁
雇佣合同
物业合同
英文合同
保姆合同
保洁合同
共建协议
借调协议
短视频合同
临时用工合同
公司其他
综合排序 热门下载 最新上传

股东转让出资合同

下载 查看量:0

经营权转让协议

下载 查看量:0

公司汽车转让合同

下载 查看量:0

汽车转让合同

下载 查看量:0

房屋转让合同范本

下载 查看量:0

最新鱼塘转让合同协议书范本

下载 查看量:0

货车转让合同协议书

下载 查看量:0

注册商标转让合同审核版

下载 查看量:0

版权转让协议书通用版

下载 查看量:0

著作权转让通用版合同

下载 查看量:0

计算机软件著作权转让合同

下载 查看量:0

论文著作权转让合同

下载 查看量:0

电影电视制版权转让合同经典版范本

下载 查看量:0

词曲作品著作权转让合同

下载 查看量:0

最新工厂厂房转让合同

下载 查看量:0

通用工业厂房转让协议书

下载 查看量:0

私人土地使用权转让合同书标准

下载 查看量:0

农村土地使用权转让合同(范本)

下载 查看量:0

农村土地转让合同书范本

下载 查看量:0

房屋土地使用权转让合同协议书

下载 查看量:0

新版公开交易方式国有土地使用权转让合同书

下载 查看量:0

工厂转让协议书标准样式

下载 查看量:0

公司转让合同

下载 查看量:0

公司转让协议(指导版)

下载 查看量:0

股权转让股东会决议(指导版)

下载 查看量:0

工厂转让协议样本标准版

下载 查看量:0

工厂转让合同范本

下载 查看量:0

项目转让协议书通用

下载 查看量:0

最新项目转让合同书

下载 查看量:0

房地产项目转让合同

下载 查看量:0

项目转让标准协议书范本

下载 查看量:0

网吧转让协议书范本通用

下载 查看量:0

网吧转让协议合同最新通用版

下载 查看量:0

热门技术专利转让合同模板

下载 查看量:0

专利权转让协议书(指导版)

下载 查看量:0

专利技术转让合同范本

下载 查看量:0

专利转让合同书书

下载 查看量:0

专利转让协议合同书正式版

下载 查看量:0

专利权转让合同

下载 查看量:0

专利申请权转让合同

下载 查看量:0

公司专利权转让合同

下载 查看量:0

专利申请权转让合同范本

下载 查看量:0

发明创造专利申请权转让合同

下载 查看量:0

专利技术转让合同范本

下载 查看量:0

个人债权债务转让合同样本

下载 查看量:0

债权转让协议书范文

下载 查看量:0

标准的债权转让协议书范本

下载 查看量:0

经济特区房产转让合同

下载 查看量:0

商品房转让合同

下载 查看量:0

最新房屋转让合同范本

下载 查看量:0

宅基地转让协议书范文

下载 查看量:0

农村房屋转让协议合同范本

下载 查看量:0

农村土地转让合同书范文

下载 查看量:0

土地转让协议书范文

下载 查看量:0

农村土地转让协议书范文

下载 查看量:0

三方门面转让合同协议书

下载 查看量:0

店铺转让合同

下载 查看量:0

门面转让合同协议书

下载 查看量:0

小门面转让合同协议书

下载 查看量:0

通用的商铺租赁合同样本

下载 查看量:0

简单的商铺租赁合同范本

下载 查看量:0

店面转让合同

下载 查看量:0

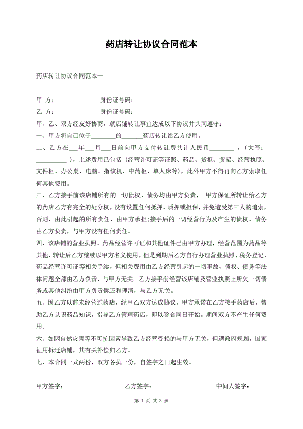
药店转让协议合同范本

下载 查看量:0

门面转让合同协议书通用版

下载 查看量:0

超市转让协议合同范本

下载 查看量:0

特许经营权转让合同

下载 查看量:0

经营权转让合同

下载 查看量:0

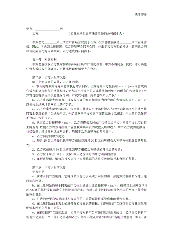
网站广告经营权转让合同

下载 查看量:0

友情链接

爱问法律 百度律临
中国裁判文书网 中国法院网
中国仲裁网 中国法律服务网
国家统计局
国家市场监督管理总局
自易查

自易查

  • 邮箱:www@evps.top

Copyright © 2025. 90002

黑ICP备2024028825号-3

ICP许可:黑B2-20220592

公安备:23010302001378号

微信公众号

微信公众号

  • totop返回顶部